中央政府门户网站
----年--月-日 星期-
个人中心
|
天津市人民政府办公厅关于印发天津市
防汛抗旱应急预案等3个专项应急预案的通知
津政办发〔2025〕19号
各区人民政府,市政府各委、办、局:
经市人民政府同意,现将《天津市防汛抗旱应急预案》、《天津市地震应急预案》、《天津市突发地质灾害应急预案》印发给你们,请照此执行。
天津市人民政府办公厅
2025年7月10日
天津市防汛抗旱应急预案
1 总则
1.1 编制目的
建立科学规范、协调有序、处置高效的防汛抗旱应急救援指挥体系,指导应对可能发生的水旱灾害,提高快速反应和应急处置能力,保证抢险救灾工作高效有序进行,最大限度地减少灾害损失,全力保障人民生命安全,维护公共安全和社会稳定。
1.2 编制依据
根据《中华人民共和国防洪法》、《中华人民共和国突发事件应对法》、《中华人民共和国防汛条例》、《中华人民共和国抗旱条例》、《国家防汛抗旱应急预案》、《海河防汛抗旱总指挥部防汛应急响应预案》、《天津市防洪抗旱条例》、《天津市突发事件总体应急预案》等法律、法规和文件,结合本市实际,制定本预案。
1.3 适用范围
本预案适用于本市行政区域内突发性水旱灾害的防范和处置。
本预案所称突发性水旱灾害包括:河道洪水和渍涝灾害、山洪灾害、台风风暴潮灾害、农业干旱,以及由洪水、风暴潮、地震等引发的水库垮坝、堤防决口、水闸倒塌、堰塞湖等次生衍生灾害。
1.4 工作原则
(1)坚持统一领导、协调联动,分级负责、属地为主。防汛抗旱工作在党委领导下,实行各级人民政府行政首长负责制,各级防汛抗旱指挥机构按照上级防汛抗旱指挥机构、本级党委和政府部署要求,组织指挥管辖范围内防汛抗旱工作。
(2)坚持安全第一、常备不懈,以防为主、防抗救相结合。防汛抗旱工作坚持依法防抗、科学防控,实行公众参与、专群结合、军民联防、平战结合,切实维护人民群众生命财产安全,保障城市运行安全。
(3)坚持因地制宜、城乡统筹,统一指挥、局部利益服从全局利益。建立健全属地管理为主、分级负责、分类管理、条块结合的工作体系,因地制宜,突出重点,做到服从大局、听从指挥。
(4)坚持科学调度、综合治理,除害兴利、防汛抗旱统筹。在确保防洪安全的前提下,尽可能利用雨洪资源,科学调度,优化配置,最大限度满足农业生产、水生态等用水需求。
1.5 预案体系
天津市防汛抗旱应急预案体系包括:市防汛抗旱应急预案、水文测预报方案、洪水调度方案、防洪抢险保障方案、分洪口门爆破方案、蓄滞洪区运用方案、农村分部农田旱涝灾害应急方案、市区分部中心城区排水方案、防潮分部风暴潮(含引发洪涝灾害的灾害性海浪)防御保障方案、山洪灾害防御方案、防汛抗旱物资保障方案、防汛抗旱通信保障方案、防汛抗旱交通保障方案、防汛抗旱电力保障方案以及防汛抗旱重点部位、防汛抗旱重大事件应急处置方案、机制等,各区防汛抗旱应急预案。
2 组织指挥体系
2.1 市级应急指挥机构
2.1.1 设立天津市防汛抗旱指挥部(以下简称市防指),总指挥由市长担任,副总指挥由分管应急管理工作的副市长、分管城乡建设工作的副市长、分管水务工作的副市长、分管农业农村工作的副市长、天津警备区副司令员、武警天津总队司令员、市人民政府有关副秘书长和市应急管理局局长、市水务局局长、水利部海河水利委员会(以下简称水利部海委)主任、市气象局局长担任。市防指日常工作由分管水务工作的副市长负责。
2.1.2 市防指的主要职责是:贯彻执行国家防汛抗旱总指挥部(以下简称国家防总)、海河防汛抗旱总指挥部(以下简称海河防总)和市委、市政府关于防汛抗旱工作的决策部署,组织开展全市防汛抗旱工作,研究拟订市级防汛抗旱政策、制度等;组织开展防汛抗旱检查,督促各区防汛抗旱指挥部(以下简称区防指)落实主体责任,监督落实重点地区和重要工程防汛抗旱责任人,组织开展本市重大、特别重大水旱灾害应急处置工作,指导事发区开展一般、较大水旱灾害应急处置工作;研究部署防汛抗旱应急救援队伍、物资的建设管理工作;紧急情况下,宣布进入紧急防汛期、紧急抗旱期,动员全社会参与防汛抗旱抢险救灾工作;下达重大防汛抗旱命令。
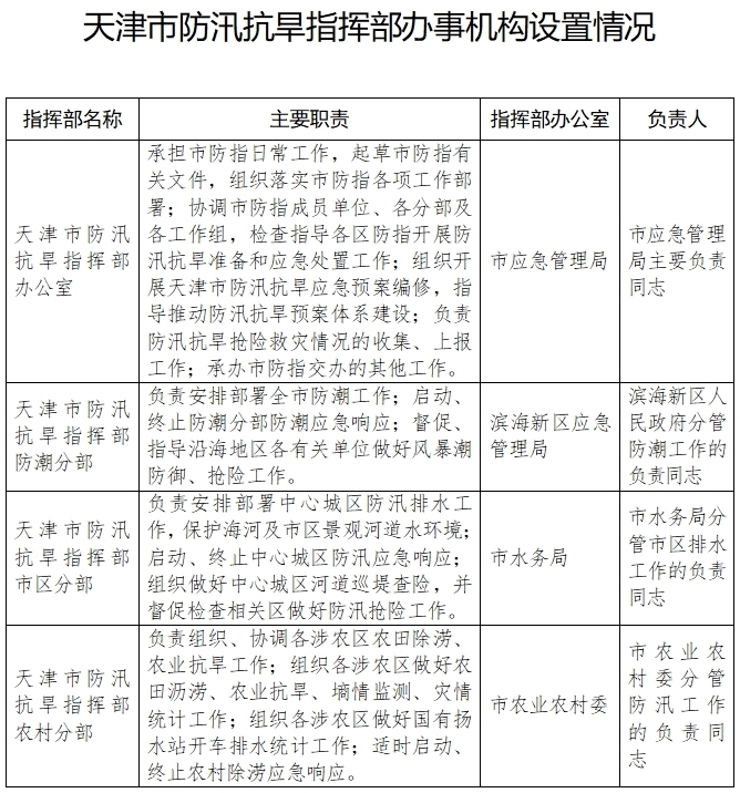
2.2 市防指办事机构
2.2.1 市防指下设天津市防汛抗旱指挥部办公室(以下简称市防办),设在市应急管理局。市防办主任由市应急管理局局长兼任,副主任由市应急管理局、市水务局分管负责同志担任。市防办的主要职责是:承担市防指日常工作,起草市防指有关文件,组织落实市防指各项工作部署;协调市防指成员单位、各分部及各工作组,检查指导各区防指开展防汛抗旱准备和应急处置工作;组织开展天津市防汛抗旱应急预案编修,指导推动防汛抗旱预案体系建设;负责防汛抗旱抢险救灾情况的收集、上报工作;承办市防指交办的其他工作。
2.2.2 市防指下设市防汛抗旱指挥部防潮分部(以下简称防潮分部)、市防汛抗旱指挥部市区分部(以下简称市区分部)、市防汛抗旱指挥部农村分部(以下简称农村分部)。按照市防指部署,三个分部分别负责沿海防潮、中心城区排水、农田除涝和农业抗旱工作。
2.3 市防指成员单位
按照市防指部署,市防指各成员单位负责组织本单位防汛抗旱工作并协调督促本行业其他部门共同做好防汛抗旱工作。
市委宣传部:正确把握防汛抗旱宣传工作导向,统筹指导全市防汛抗旱新闻报道和舆论引导工作,指导开展信息发布,协调新闻媒体对全市水旱灾害应急处置工作情况进行宣传报道。
市委网信办:组织、指导、协调网络媒体做好防汛抗旱工作宣传、信息发布、舆论引导和有害信息处置工作。
市发展改革委:做好防汛抗旱工程市级政府投资项目立项、可行性研究报告的审批和初步设计概算的核定工作;牵头组织特别重大水旱灾害的灾后恢复重建规划编制,协调有关重大问题。
市教委:组织做好全市教育系统校舍、人员安全等防汛工作;指导有安置任务的学校协助做好转移安置工作;做好教育系统防汛抗旱宣传教育等工作。
市工业和信息化局:配合有关部门做好防汛抗旱抢险救灾所需生产资料、救灾物资的生产、储备和调运;负责综合协调防汛抗旱供电保障和本系统防汛抗旱自保等工作。
市公安局:负责维持防汛抗旱抢险救灾秩序和受灾区域社会治安工作,协助组织群众转移,并为相关工作提供通信保障;打击破坏防汛抗旱工作的违法犯罪活动;保障防汛抗旱抢险救灾交通畅通;适时做好地道、下沉路、涵洞等易积水点位的双向封闭和交通管控;紧急情况下,做好落实市防指命令的保障工作。
市财政局:负责市级防汛抗旱资金保障,按规定及时拨付资金。
市规划资源局:负责地质灾害预防和治理,指导开展群测群防、专业监测和预报预警等工作;负责海洋灾害预警监测,及时发布海洋灾害预报预警。
市生态环境局:负责做好与防汛抗旱相关的水污染防治工作;指导并组织实施水质监测,调查处理水污染事故和纠纷。
市住房城乡建设委:负责组织监管范围内市政基础设施在建工程做好安全度汛工作;组织指导危险房屋安全度汛工作;做好驻津建筑施工央企增援本市防汛抗旱抢险救灾的组织协调工作。
市城市管理委:负责组织指导各区开展建成区内绿化园林设施排水、雨后城市市容市貌和环境卫生恢复工作,组织因水旱灾害造成园林绿地破坏后的恢复重建工作;负责组织做好受灾区域燃气设施安全运行管理工作;负责组织协调有关部门做好城市道路桥梁安全运行管理和城市道路管线井的监督检查,适时做好所属地道、下沉路的硬隔离工作。
市交通运输委:负责组织协调做好公路、港口防汛抗旱抢险救灾物资的运输工作,并组织做好公路、港口等交通行业防汛抗旱自保工作;负责所属公路交通设施的防汛抗旱工作。
市水务局:承担水情旱情监测预警工作,提出防汛抗旱预警响应、会商建议;组织实施洪水调度和应急水量调度;承担台风防御期间重要水工程调度工作;组织做好中心城区排水工作,并指导全市排水工作;组织指导防汛抗旱专业队伍、专家组组建、管理及所属市级防汛专储物资的储备与管理,承担防御洪水应急抢险的技术支撑工作;组织指导监督水利工程、排水设施安全运行管理及水毁工程修复工作;组织协调指导蓄滞洪区安全建设管理和运用补偿等工作;必要时,可提请以市防指名义部署相关防治工作。
市农业农村委:负责组织涉农区做好农田除涝、农业抗旱等救灾工作及灾后恢复生产;组织各区编制蓄滞洪区运用后农田底水排除方案并开展农田底水排除等工作;负责组织做好受灾区域禽畜转移处置、动物疫情监测工作;负责监督、检查农垦系统防汛抗旱安全;负责土壤墒情监测和农业灾情统计工作;组织落实渔业防潮自保自救措施。
市商务局:负责防汛抗旱抢险救灾生活必需品等物资调拨、供应和储备管理;组织做好本系统防汛抗旱自保等工作。
市文化和旅游局:协调做好广播电视防汛抗旱宣传、舆论引导工作;协助各区人民政府做好旅游景区游客的疏散、转移、避险、应急救援等工作;负责组织所属单位做好防汛抗旱自保工作。
市卫生健康委:负责受伤人员的现场医疗救治、转运、院内救治和受灾区域卫生防疫等工作;及时向市防指报告伤员数量及医疗救治情况。
市应急管理局:按照市委、市政府部署要求,组织重大、特别重大灾害应急处置工作;负责统一协调指挥市级防汛抗旱应急救援队伍和物资的调拨;指导协调水旱灾害防治工作;组织协调水旱灾害救助工作;指导协调蓄滞洪区转移安置工作。
市国资委:督促监管企业积极参与全市防汛抗旱抢险救灾增援工作和有关部门组织的防汛抗旱抢险救灾物资生产调度工作,督促监管企业做好防汛抗旱自保工作。
市国动办:负责公用人防工程的防洪自保安全,为防汛抗旱提供通讯保障。
滨海新区人民政府:负责滨海新区辖区内防汛抗旱、防潮工作。
天津警备区:负责协调解放军并组织民兵队伍参加防汛抗旱抢险救灾。
武警天津总队:参加防汛抗旱抢险救灾,协同公安部门维持防汛抗旱抢险救灾秩序和受灾区域社会治安。
交通集团:参与防汛抗旱人员的运输,协助相关单位做好本单位交通运输工具组织工作。
市气象局:负责气象监测预报预警;及时向社会发布气象信息;为防汛抗旱部门提供气象服务;及时提出防汛抗旱应急响应会商建议。
市通信管理局:组织基础电信运营企业和铁塔公司做好公共电信基础设施的防汛安全、防汛抗旱工作现场应急通信保障;组织基础电信运营企业和铁塔公司在防汛抗旱紧急时期,按照通信短信息服务管理有关规定向社会发布预警信息;指导基础电信运营企业和铁塔公司抢修因灾受损的公共电信基础设施,恢复公用通信网络运行。
水利部海河水利委员会海河下游管理局:按照水利部海委调度命令,结合天津市需求负责所属防洪工程的安全运行。
市消防救援总队:负责组织消防救援队伍配合应急管理、水务部门做好水旱灾害应急处置工作,必要时承担紧急情况下下凹式立交桥、低洼路段、低洼易积水居民区的先期排水和应急救援任务。
中国南水北调集团中线有限公司天津分公司:协调天津市与相邻省市南水北调中线干线工程防汛突发事件;负责南水北调中线干线天津境内所属工程、设施的防汛抗旱安全,并组织下属单位做好防汛抗旱自保工作。
中国铁路北京局集团有限公司天津铁路办事处:负责协调所属工程及设施的防汛抗旱安全,协调防汛抗旱物资和人员运送工作。
国网天津市电力公司:负责所属电力设施的运行安全,保障电力供应。
人保财险天津市分公司:督促投保单位做好水旱灾害自保防御及灾后理赔工作。
天津滨海国际机场:负责所属工程及设施的防汛抗旱安全,做好防汛抗旱物资和人员航空运送工作。
根据工作需要,市防指可对市防指成员单位进行调整,组织相关部门和单位按照职责和相关预案,参与应急处置工作。
2.4 市防指工作组
根据职责分工,市防指成立以下工作组,分别开展有关工作:
(1)气象海洋组。由市气象局牵头,会同市规划资源局组建。负责做好实时气象、风暴潮信息监测;做好中短期气象预报和潮情趋势预测;发布突发灾害性天气信息、气象灾害预警、风暴潮预警,并提请召开防汛抗旱会商会议;做好暴雨、台风、风暴潮等灾害影响评估;当发生风暴潮时,海洋预警监测人员上岗到位;完成市防指交办的其他工作。
(2)水情组。由市水务局负责组建。负责市域内各河系水情、旱情测报和洪水预报工作;及时掌握分析流域内各大水系的水情、旱情信息,根据上游雨情、水情,开展洪水预报作业,提前预判洪水对本市的影响并提出水情预警意见,向市有关部门通报水情、旱情及预警信息并提请召开防汛抗旱会商会议;根据需要开设临时观测站点,并做好重要点位水文信息加报;完成市防指交办的其他工作。
(3)调度组。由市水务局负责组建。负责掌握本市及与本市相关的流域防汛抗旱工程工情、雨情、水情、潮情、旱情、调度方案等基本情况;负责联系水利部、水利部海委调度部门,协调相关省市调度部门,做好防汛抗旱调度工作;根据雨情、水情、旱情发展变化,提请召开防汛抗旱调度会商会议,提出调度参谋意见;负责拟定、发布防汛抗旱调度指令,督促相关单位和区执行;负责提出蓄滞洪区调度运用、水库敞泄保坝、弃守堤防或破堤泄洪等重大调度建议;负责根据河道、水库、蓄滞洪区运行情况,提出启动、调整应急响应等级的建议;完成市防指交办的其他工作。
(4)抢险组。由市应急管理局牵头,会同天津警备区、武警天津总队、市住房城乡建设委、市水务局、市国资委、市消防救援总队组建。负责了解周边地区雨情、水情、旱情、工情和险情,掌握全市一级行洪河道、大型水库的工情与险情;指导责任部门制定抢险、抗旱方案,提请召开抢险救灾会商会议,提出队伍、物资需求;组织市级防汛抗旱应急救援队伍实施防汛抗旱抢险工作,协调市属国有企业,衔接解放军、武警部队参与防汛抗旱抢险救灾行动;根据各区需求和具体情况,及时派出专家组现场指导;督促各区做好防汛抗旱抢险救灾工作;完成市防指交办的其他工作。
(5)转移安置组。由市应急管理局牵头,会同市教委、市公安局、市住房城乡建设委、市城市管理委、市水务局、市农业农村委、市商务局、市卫生健康委、国网天津市电力公司组建。负责监督指导区人民政府组织受水旱灾害威胁的人员转移;指导做好受灾人员生活救助保障;指导做好受灾区域人员卫生医疗和防疫工作;指导做好受灾区域禽畜转移处置、动物疫情监测工作;指导做好受灾区域燃气、电力设施安全运行管理工作;完成市防指交办的其他工作。
(6)物资组。由市应急管理局牵头,会同市工业和信息化局、市水务局、市国资委、国网天津市电力公司组建。负责防汛抗旱物资的储备与管理工作;做好防汛抗旱物资调拨工作;组织协调相关企业做好防汛抗旱物资的紧急生产、调拨工作;完成市防指交办的其他工作。
(7)通讯组。由市通信管理局牵头,会同天津警备区、武警天津总队、市国动办、市公安局、市水务局、市应急管理局、中国电信集团有限公司天津分公司、中国移动通信集团天津有限公司、中国联合网络通信有限公司天津市分公司、中国铁塔股份有限公司天津市分公司组建。负责组织基础电信运营企业和铁塔公司做好防汛抗旱通信保障工作;负责组织基础电信运营企业和铁塔公司做好防汛抗旱指挥现场应急通信保障工作;负责组织基础电信运营企业和铁塔公司在防汛抗旱紧急时期,按照通信短信息服务管理有关规定向社会发布预警信息;指导基础电信运营企业和铁塔公司抢修因灾受损的公共电信基础设施;完成市防指交办的其他工作。
(8)保卫组。由市公安局牵头,会同武警天津总队组建。负责维护防汛抗旱抢险救灾秩序和受灾区域社会治安工作,协助组织群众转移,并为相关工作提供通信保障;打击破坏防汛抗旱工作的犯罪活动;保证防汛抗旱抢险救灾交通畅通;紧急情况下,做好落实市防指命令的保障工作;完成市防指交办的其他工作。
(9)交通运输组。由市交通运输委牵头,会同交通集团、中国铁路北京局集团有限公司天津铁路办事处、天津滨海国际机场组建。负责组织协调调运物资、输送抢险人员和群众转移所需交通工具;紧急情况下,按照市防指部署要求,组织协调交通、铁路、公路、航运、民航等有关单位组织运力,做好防汛抗旱抢险救灾运输工作;完成市防指交办的其他工作。
(10)生活保障组。由市商务局牵头,会同市应急管理局组建。负责指导区人民政府做好市级防汛抗旱应急救援队伍、部队、民兵、预备役等的生活保障工作;指导区人民政府做好转移安置群众的生活保障工作;负责市级生活保障物资的调拨、供应;完成市防指交办的其他工作。
(11)财务组。由市财政局牵头,会同市水务局、市应急管理局组建。负责抢险、救灾、水毁工程修复、灾后重建等资金核定、筹措和拨付;负责申请国家防汛抗旱款项工作;负责防汛抗旱抢险救灾资金使用的监督检查;做好防汛抗旱项目资金全过程预算绩效管理工作;完成市防指交办的其他工作。
(12)信息宣传组。由市应急管理局牵头,会同市委宣传部、市委网信办、市水务局组建。负责防汛抗旱信息报送工作;组织做好防汛抗旱宣传报道工作;负责重要文件起草、简报编写等工作;组织做好防汛抗旱网络舆情监测引导工作;完成市防指交办的其他工作。
2.5 现场指挥部
2.5.1 现场指挥部工作实行现场总指挥负责制。发生一般、较大水旱灾害,一般由区级应急指挥机构负责组织指挥现场处置工作,事发地所在区人民政府主要负责同志任现场总指挥;当发生重大、特别重大水旱灾害时,市防指视情况依托事发区(涉及多区的,选择其中一区)防指,成立现场指挥部,统一组织指挥现场处置工作。
2.5.2 现场指挥部的主要职责是:对水旱灾害进行综合分析、快速研判,确定现场应急处置方案;及时向市防指报告事件有关信息;适时调动队伍和物资装备,开展应急处置;一旦发现事态有进一步扩大趋势,有可能超出自身处置能力时,立即报请市防指协调处置。
2.5.3 现场指挥部一般下设现场指挥部办公室和抢险、物资、转移安置、保卫、信息宣传等现场工作组,由市防指相关工作组抽调人员配合相关区防指共同组建。根据各工作组任务分工,分别负责落实现场指挥部的决策部署;现场抢险应急处置方案的制定及组织实施;现场抢险物资的接收、调拨及料场设置;受威胁区域人员的应急疏散和转移安置;现场及周边地区的安全管控、道路警戒和交通疏导;现场工作信息汇总及新闻宣传等工作。
现场指挥部要加强与市防指协调联动,其中现场指挥部重点负责抢险现场及周边区域的抢险救援组织指挥协调等工作;市防指负责向现场指挥部通报海河流域、全市防汛抗旱信息,统筹各方力量、物资支援现场指挥部抢险救援工作。
2.6 区级应急指挥机构
2.6.1 各区设立区防指,并下设区防汛抗旱指挥部办公室(以下简称区防办),建立辖区水旱灾害应对工作体制机制。各区防指的主要职责是:贯彻执行市防指和区委、区政府关于防汛抗旱工作的决策部署;组织开展全区防汛抗旱工作,研究拟订区级防汛抗旱政策、制度等;组织开展防汛抗旱检查,督促落实防汛抗旱主体责任,监督落实重点地区和重要工程防汛抗旱责任人;研究部署区级防汛抗旱应急救援队伍、物资的建设管理工作;紧急情况下,宣布进入紧急防汛期、紧急抗旱期,动员社会公众参与防汛抗旱抢险救灾工作;下达防汛抗旱命令。
2.6.2 蓟州区防汛抗旱指挥部同时负责防山洪工作;滨海新区防汛抗旱指挥部同时负责防潮工作。
2.7 乡镇(街道)防汛抗旱工作机构
乡镇人民政府、街道办事处负责辖区内防汛抗旱工作的组织、协调等工作,根据实际情况明确承担防汛抗旱工作的机构和人员;落实辖区内各项防汛抗旱措施,完成上级防指交办的防汛抗旱工作。
2.8 专家组
应急管理、气象、水务、自然资源、农业农村等部门按照职责分工建立健全防汛抗旱专家库,负责水旱灾害调度、抢险和救援等方案的制定研究;研究分析灾害信息和有关情况,为应急决策、灾害处理提供咨询及建议。每年5月底前,各相关单位向市防办备案专家名单。
市防办根据工作需要调派专家时,通过电话或发商调函协调相关单位组织本领域专家,组成专家组执行防汛抗旱抢险救灾指导任务。
3 预防和预警
3.1 预防预警信息
3.1.1 气象水文海洋信息
(1)市气象局、市水务局、市规划资源局等部门要密切关注相关气象、水文和风暴潮信息,随时掌握灾害性天气、水旱灾害和风暴潮的监测信息和灾害趋势预测,按规定及时发布预警信息,并通报市防办。
(2)气象海洋组、水情组要组织对重大灾害性天气、水旱灾害等进行联合监测、会商和预报,尽可能延长预见期,对重大灾害性天气、水旱灾害作出评估,及时提出应急响应启动、调整、解除的意见和防范指导建议并报市防指,为市防指适时指挥决策提供依据。
3.1.2 工程信息
(1)市水务局负责组织对堤防、水库、闸站等防洪工程进行定时巡查检查。
(2)汛期当河道水位低于警戒水位时,巡堤查险工作由市、区两级水务部门组织工程管理单位负责;当河道水位超过警戒水位并持续上涨,由市水务部门及时通报市防办和相关区,巡堤查险工作由各级人民政府防汛责任人组织有关部门和单位负责,市、区两级水务部门负责技术指导;当河道水位达到保证水位以上应加密巡查频次、增加巡查人员。
(3)当水库水位超过汛限水位时,市、区两级水务部门要组织水库管理单位对大坝、溢洪道、输水管道等关键部位加密监测,按照经批准的洪水调度方案进行调度,并将水库运行情况及时通报同级防办;当水库遭遇超标准洪水或其他不可抗拒因素而可能垮坝时,水库管理单位必须立即采取抢护措施,将有关情况报告市水务局、市防办,并通报下游相关区人民政府、区防指,为群众安全转移和工程抢护争取时间。
3.2 预防准备工作
每年汛前,各级防办要组织推动各有关单位调整充实防汛抗旱组织机构,明确各部门职责分工,全面落实防汛抗旱责任人,修订完善预案方案,落实队伍和物资,加强宣传教育和培训演练,增强广大干部群众的防灾减灾和应急避险能力。市防指各成员单位、各分部、各区防指要采用多种方式组织开展隐患排查,以防汛抗旱责任制落实、体制机制建立、工程设施建设和管理、预案编制与演练、物资保障、队伍建设、值班值守、人员转移避险等方面为重点,排查梳理安全隐患和薄弱环节,落实整改措施、责任、时限,对短期内能完成整改的要立即消除隐患;对情况复杂、短期内难以完成整改的,要限期整改;对重大隐患,要立即依法整顿或关闭。
进入汛期,市防指各成员单位、各分部、各工作组,各区防指应实行24小时值班制度,密切关注汛情、险情、灾情、旱情,掌握本部门、本辖区内防汛抗旱工作动态,做好防汛抗旱各项准备。
3.3 预警
3.3.1 洪水预警
当本市及上游地区发生强降雨,预计本市主要行洪河道将出现洪峰过境时,由市水务局负责组织有关部门,根据水位、流量实测情况和洪水变化趋势及时发布洪水预警,并通报市防办、市防指各成员单位。
3.3.2 暴雨预警
当预计本市将出现较强降雨过程时,由市气象局负责组织有关部门,密切监视天气变化,根据降雨量级、降雨范围及时发布暴雨信息、预警,特别是极端天气短临预报预警,并通报市防指市区分部、农村分部、市防办和市防指各成员单位。
3.3.3 山洪预警
当本市北部山区发生较强降雨过程,预计本市北部山区可能发生山洪时,由蓟州区防指负责组织有关部门,利用专业监测与群测群防监测体系加强监测,一旦发现危险征兆,立即发布山洪预警,并报告市防办。
3.3.4 风暴潮预警
当预计本市沿海地区将发生风暴潮时,由市规划资源局负责组织有关部门,密切关注风暴潮发展趋势,分析研判风暴潮对本市沿海地区影响,及时发布风暴潮预警,并通报市防指防潮分部成员单位、办公室,市防办。
3.3.5 农业干旱预警
当本市长时间未出现降雨,预计本市部分涉农区将发生农业干旱时,由市农业农村委、市水务局组织有关部门加强土壤墒情、旱情监测,密切关注旱情发展趋势,适时发布农业干旱预警,并通报市防指农村分部成员单位、办公室,市防办。
3.4 预警行动
各区各部门各单位要根据预警种类和预警级别加强值班值守,密切关注雨情、水情、潮情、旱情发展,会商研判水旱灾害形势,做好启动应急响应准备。市防指各成员单位、各分部和各区防指对本行业、本区域开展安全检查和隐患排查,视情况提前做好工程调度、水量调配、救援力量预置、转移避险、巡堤查险、物资调拨等工作。
3.5 预警调整与解除
根据雨情、水情、潮情、旱情变化趋势和工程运用情况,预警发布部门应及时调整预警级别或解除预警,并通报市防办。
4 应急响应
4.1 应急响应的总体要求
4.1.1 应急响应分级分类
本市防汛抗旱应急响应包括防汛应急响应、抗旱应急响应、中心城区防汛应急响应、农村除涝应急响应、防潮应急响应,各应急响应行动从高到低分为一级应急响应、二级应急响应、三级应急响应和四级应急响应。
4.1.2 应急响应启动
(1)防汛、抗旱应急响应根据国家防总、海河防总及上游北京、河北两省市启动的应急响应以及水旱灾害影响范围,经组织会商,针对全市或预计受灾害影响较重的部分区启动相应等级的应急响应。市防办负责启动和结束防汛、抗旱三、四级应急响应,市防指负责启动和结束防汛、抗旱一、二级应急响应。应急响应
启动后要及时上报国家防总、海河防总备案。
(2)中心城区防汛应急响应、农村除涝应急响应根据市气象局发布的暴雨预警级别和会商研判的影响区域,分别针对中心城区、涉农区启动相应等级的应急响应。防潮应急响应根据市海洋预报机构发布的风暴潮预警级别,针对沿海地区启动相应等级的应急响应。市防指市区分部、农村分部、防潮分部分别负责启动和结束中心城区防汛、农村除涝、防潮一至四级应急响应,组织做好灾害防御和抢险救灾工作,并通报市防办。当市防指各分部启动一级应急响应后,仍不满足工作需要,可提请市防指进行增援,市防指视情况,经组织会商启动相应级别防汛应急响应。
4.1.3 防汛、抗旱三、四级应急响应主要由相关区防指在市防指指导下组织开展应急处置工作,市防指密切关注并随时做好支援准备。防汛、抗旱一、二级应急响应由市防指组织指挥市有关部门和各区防指开展应急处置工作,各区人民政府和区防指负责组织实施本区防汛抗旱抢险救灾等方面具体工作;灾害应对关键阶段,相关负责同志根据预案和统一安排靠前指挥,确保防汛抗旱抢险救灾工作有序高效实施。
4.1.4 涉及启用蓄滞洪区、弃守堤防或破堤泄洪等重大决定时,由市防指调度组提出运用建议报市防指研究,按照市防指总指挥的决定执行。
4.1.5 因水旱灾害出现险情时,事发地所在区人民政府、区防指要立即对事态发展进行科学研判,立即进行先期处置,紧急疏散周边人员,对现场进行警戒,组织区级抢险救援队伍、物资,采取有效处置措施全力控制事态发展。
4.2 防汛、抗旱一级应急响应
4.2.1 出现下列情况之一,启动一级应急响应:
(1)市气象台发布暴雨红色预警信号。
(2)预计一级行洪河道或于桥水库将发生特大洪水。
(3)预计两个及以上蓄滞洪区将达到分洪水位(分洪流量)。
(4)一级行洪河道堤防预计发生或已经发生决口险情。
(5)大中型水库预计发生或已经发生溃坝。
(6)国家防总或海河防总针对本市启动一级应急响应,或上游北京市、河北省均启动一级应急响应,且经研判即将对本市造成影响。
(7)4个及以上涉农区发生特大农业干旱。
(8)其他需要启动一级应急响应的情况。
根据汛情、险情、灾情、旱情发展变化,当发生符合启动一级应急响应条件的事件时,市防办经组织会商,提出启动一级应急响应的建议,由市防指副总指挥(分管应急管理工作的副市长、分管水务工作的副市长)审核后,报市防指总指挥批准;遇紧急情况,由市防指总指挥决定。必要时,市人民政府直接决定启动一级应急响应。
4.2.2 一级应急响应行动
4.2.2.1 指挥调度
(1)市防指总指挥驻市人民政府或市防办主持召开会商会议,市防指各成员单位和各区防指主要负责同志参加,综合研判水旱灾害发展趋势,统一指挥调度,作出防汛抗旱应急工作部署,加强工作指导;视情况宣布本地区进入紧急防汛期或紧急抗旱期;发布一级应急响应涉及区域停工停业停学命令。
(2)应急响应期内,根据汛情、险情、灾情、旱情发展变化,可由市防指总指挥或由其委托的市防指副总指挥驻市防办,组织市防指有关成员单位负责同志、各区防指总指挥,随时滚动会商,组织协调防汛抗旱抢险救灾工作。必要时,由市防指总指挥或由其指派的市防指副总指挥赴一线组建现场指挥部,靠前指挥防汛抗旱应急处置工作。
(3)市防指副总指挥按照职责分工,进驻分管部门,指挥做好防汛抗旱抢险救灾工作,其中:
市防指副总指挥(分管应急管理工作的副市长)驻市防办,负责协助市防指总指挥组织协调全市防汛抗旱应急处置工作,侧重调度各类队伍、物资投入抢险救灾工作,指导各区组织人员转移安置,协调解放军、武警部队增援本市防汛抗旱抢险救灾等工作。
市防指副总指挥(分管农业农村、水务工作的副市长)驻分管部门或市防办,协助总指挥掌握全市防汛抗旱总体形势,研判水旱灾害发展趋势,负责组织中心城区排水、各涉农区农田除涝、防洪工程调度、防洪工程巡查抢险、蓄滞洪区运用及农业抗旱等工作。
市防指副总指挥(分管城乡建设工作的副市长)驻分管部门或市防办,负责组织协调在建工地、地下空间等方面的防汛抢险救援工作,组织各区对危险房屋人员进行转移避险,协调建筑施工单位支援本市防汛抗旱抢险救灾工作。
市防指副总指挥(天津警备区副司令员)负责协调解放军并组织民兵队伍参加防汛抗旱抢险救灾工作。
市防指副总指挥(武警天津总队司令员)负责组织武警部队参加防汛抗旱抢险救灾工作,协同公安部门维持防汛抗旱抢险救灾秩序和受灾区域社会治安等工作。
市防指副总指挥(市人民政府有关副秘书长)负责协助分管副市长组织做好水旱灾害应急处置工作。
市防指副总指挥(水利部海委主任)负责协调海河流域上下游工程调度、国家蓄滞洪区启用工作。
市防指副总指挥(市气象局局长)负责组织本市降雨、台风等气象监测预报预警工作,组织海河流域降雨、台风气象监测预报工作。
市防指副总指挥(市应急管理局局长)负责主持市防办工作,协调市防指各成员单位、各工作组,统筹各类应急抢险救援队伍、物资调度工作。
市防指副总指挥(市水务局局长)负责组织本市及上游地区洪水监测预报预警、中心城区排水、防洪工程及抗旱水量调度等工作,指导相关区防指做好蓄滞洪区运用、巡堤查险、应急抢险等技术支撑工作。
(4)市防指各成员单位及相关部门主要负责同志在本单位、本部门上岗到位,组织做好防汛抗旱抢险救灾工作。
相关各区防指总指挥在本区人民政府或区防办上岗到位,组织做好本区防汛抗旱抢险救灾工作。
(5)市气象局、市水务局、市规划资源局、市公安局、市城市管理委、市住房城乡建设委、市国资委、市消防救援总队、天津警备区、武警天津总队按照市防办要求派员到市应急管理局上岗,参加联合值守工作。其他单位根据市防办安排,做好派员到市应急管理局集中办公的准备。
4.2.2.2 应急处置
(1)根据汛情、险情、灾情、旱情发展变化,市防办,市防指各分部、成员单位、工作组,各区防指做好以下工作:
市防办:视情况组织市防指有关成员单位派员到市应急管理局参加联合值守;适时提出会商建议并组织市防指有关成员单位、相关区防指进行滚动会商;提请市防指宣布本市进入紧急防汛期或紧急抗旱期;提出停工停业停学建议;提请国家防总、海河防总给予队伍、物资支援;组织市防指各成员单位、各区防指做好防汛抗旱应急处置各项工作;及时掌握汛情、险情、灾情、旱情及各部门工作动态,并及时上报国家防总、海河防总和市委、市政府;根据需要提出组建现场指挥部建议,并组织实施;派出工作组、专家组,赴一线指导水旱灾害应对工作;提请市委、市政府派出督查组赴重灾区督导抢险救灾工作。
气象海洋组、水情组:按照职责分工密切监视雨情、水情、潮情、旱情变化,组织开展联合会商;及时通报中国气象局、自然资源部、水利部、流域管理机构等部门的雨情、水情、潮情、旱情会商意见;做好滚动测报预报工作,并将测报预报信息及时反馈市防办;做好分洪口门、破堤或决口等临时水文测报工作;做好应急水质监测工作。
调度组:做好本市主要行洪河道、防洪水库、蓄滞洪区等重点防洪工程调度工作;密切联系水利部、水利部海委,根据本市及上游地区汛情、旱情变化趋势以及防御地区的重要程度和超标准洪水调度安排,适时向市防指提出运用蓄滞洪区、水库敞泄保坝、弃守堤防或破堤泄洪等重大调度建议,作为相关决策的参考依据;发布防汛、抗旱调度指令;监督相关区和单位落实防汛、抗旱调度指令,并将落实情况及时反馈市防办。
抢险组:掌握全市一级行洪河道、大型水库的工情,组织市级防汛抗旱应急救援队伍,协调解放军、武警部队、民兵、预备役和社会救援力量参加防汛抗旱抢险救灾行动;根据需要派出专家组提供抢险技术支持;会同有关部门组织做好国家防总、海河防总支援防汛抗旱应急救援队伍和专家参加本市防汛抗旱抢险救灾工作;汇总全市险情、灾情及抢险救灾情况及时反馈市防办。
转移安置组、生活保障组:按照市防指要求和职责分工指导协助各区做好群众转移安置、防汛抗旱应急救援队伍生活保障和受灾群众生活救助等工作。
物资组:做好全市防汛抗旱物资调拨工作;组织协调有关生产经营企业,做好防汛、抗旱物资的紧急生产工作;会同有关部门组织做好国家防总、海河防总及其他省市物资支援和征集社会物资的接收和调运工作。
通讯组:组织基础电信运营企业和铁塔公司全力做好应急通信保障工作。
保卫组:组织做好防汛抗旱抢险救灾社会治安、交通疏导和群众转移后受灾地区的安全保卫等工作。
交通运输组:执行防汛抗旱抢险救灾交通运输任务;根据需要支援群众转移所需交通工具;协调做好国家、省市间增援抢险救灾行动所需交通工具、物资运输工作。
财务组:会同市防办申请核准防汛抗旱资金,并统筹管理、拨付市级防汛抗旱经费;会同物资组做好防汛抗旱物资紧急采购、租赁资金的申请和拨付;根据工作需要,会同市防办向国家申请防汛抗旱款项,并根据资金使用计划及时拨付国家资金;会同市防办对资金使用情况进行监督、检查,确保专款专用。
信息宣传组:组织新闻媒体对全市防汛抗旱应急处置工作相关情况进行宣传报道;组织召开新闻发布会,向媒体滚动通报水旱灾害处置进展情况。
市防指各成员单位、各分部及各区防指按照职责,组织指挥本系统、本行业、本辖区全力投入防汛抗旱抢险救灾工作,确保各项防范措施落实到位。
全市各级防汛抗旱应急救援队伍进入应急抢险状态,各类应急物资保障单位为防汛抗旱抢险救灾工作提供全力保障。
(2)当实施蓄滞洪区调度运用时,相关区防指和市防指工作组按照市防指指令要求,组织开展蓄滞洪区运用各项工作,主要包括:组织蓄滞洪区内人员转移、安置,重点基础设施防护,分洪设施的启用和分洪口门破口准备等。当市防指下达蓄滞洪区启用命令后立即实施分洪。
(3)当本市发生渍涝灾害时,市防指市区分部、农村分部分别组织做好中心城区排水和涉农区农田排沥工作。市防指有关成员单位根据雨情自行启动强降雨应急机制,全力做好中心城区排水、封控停运、停工停业停学、转移避险、民生保供等工作,其中:市公安局、市城市管理委、市交通运输委组织做好强降雨期间的交通疏导管控和地道、涵洞、下沉路段等易积水点位道路硬隔离措施。市住房城乡建设委、市教委、市卫生健康委、市文化和旅游局、市商务局、市国动办按照职责分工,指导危险房屋、监管范围内在建工地、学校、医院、旅游景区、地下空间的自保、封控和人员转移避险工作。市水务局、市城市管理委、市通信管理局、国网天津市电力公司做好供水、供电、供气及通信保障等工作。各单位根据雨情发展变化,及时采取“关、停、限、避”应对措施,确保城市正常运行。
(4)当本市北部山区预计发生或已经发生山洪灾害时,市气象局、市规划资源局、市水务局、市应急管理局组织蓟州区防指及其有关部门加强监测预报,并督促指导蓟州区防指组织做好山洪灾害防御工作,及时转移受威胁人员。若山洪灾害导致人员伤亡,由蓟州区防指立即组织消防救援队伍、民兵、抢险突击队等紧急抢救,必要时向当地解放军和武警部队及市防指请求救援。
(5)当沿海地区发生风暴潮时,市防指防潮分部、滨海新区防指、市防指有关成员单位组织做好海堤巡视巡查,及时关闭海堤沿线口门、涵闸,组织有关部门和企业做好海上风电和石油天然气钻井平台、海洋牧场、风暴潮受威胁地区等防潮重点区域防潮自保、防风加固等防护工作,组织做好受威胁人员转移避险和船只(含跨省市作业渔船)回港避风,确保人员安全。必要时,由市防指组织动员全市防汛抢险救援队伍参加防潮抢险救援工作。
(6)当本市发生特大农业干旱灾害时,市农业农村委加强土壤墒情监测,组织指导各涉农区制定应急灌溉计划,及时补种应急补茬作物,减少损失。市水务局强化抗旱水源的调度和用水管理,根据旱情发展程度,适时采用应急开源、应急限水、应急调水等措施,增加抗旱水源缓解旱情。市气象局加强干旱期间气象预测预报,及时分析气象发展趋势,根据气象条件,适时开展人工增雨作业。紧急情况下,市防指可宣布进入紧急抗旱期,动员社会各方面力量支援抗旱救灾工作。
(7)当因灾导致供水、电力、通信、交通、石油、化工等工程设施发生险情时,工程管理单位应当立即采取抢护措施,并及时向其行业主管等有关部门报告;由行业主管部门组织抢险队伍进行抢险,并将险情及抢险行动情况报告市防办和事发区防指,同时组织做好临时供水、供电、通信保障措施,保障受影响区域基本生产生活供应。
(8)市委宣传部、市委网信办利用广播、电视、报刊、互联网、新媒体等媒介,不间断向公众发布防汛预警信息、汛情信息,引导公众减少出行,并做好防灾避险准备。
4.2.3 当市气象台将暴雨预警信号由红色调整为橙色及以下,一级行洪河道或于桥水库水位逐步回落,本市蓄滞洪区内水势平稳且呈下降趋势,防洪工程运行安全,一级行洪河道堤防、水库险情得到有效控制,国家防总或海河防总针对本市的应急响应由一级应急响应调整为二级及以下应急响应,或本市农业旱情连续7天以上持续有效缓解,市防办经组织对水旱灾害发展趋势和影响进行会商,通过二级及以下应急响应行动可对险情、灾情进行有效控制,可提出将一级应急响应调整为二级及以下应急响应的建议,由市防指副总指挥(分管应急管理工作的副市长、分管水务工作的副市长)审核后,报市防指总指挥批准。
4.3 防汛、抗旱二级应急响应
4.3.1 出现下列情况之一,启动二级应急响应:
(1)市气象台发布暴雨橙色预警信号。
(2)预计一级行洪河道或于桥水库将发生大洪水。
(3)一级行洪河道水位达到保证水位,且呈上升趋势。
(4)一个蓄滞洪区已达到分洪水位(分洪流量),或已组织实施群众转移。
(5)一级行洪河道堤防发生重大险情。
(6)大型水库发生重大险情。
(7)国家防总或海河防总针对本市启动二级应急响应,或上游北京市、河北省均启动二级应急响应,且经研判即将对本市造成影响。
(8)4个及以上涉农区发生严重农业干旱。
(9)其他需要启动二级应急响应的情况。
根据汛情、险情、灾情、旱情发展变化,当发生符合启动二级应急响应条件的事件时,市防办经组织会商,提出启动二级应急响应的建议,由市防办主任审核后,报市防指副总指挥(分管应急管理工作的副市长、分管水务工作的副市长)批准;遇紧急情况,由市防指副总指挥(分管应急管理工作的副市长或分管水务工作的副市长)决定。
4.3.2 二级应急响应行动
4.3.2.1指挥调度
(1)市防指副总指挥(分管应急管理工作的副市长)驻市防办主持召开会商会议,市防指各成员单位负责同志和各区防指副总指挥(分管应急管理工作的副区长)参加,综合研判水旱灾害发展趋势,作出防汛抗旱应急工作部署。
(2)应急响应期内,根据汛情、险情、灾情、旱情发展变化,市防指副总指挥驻市防办,组织市防指有关成员单位负责同志、区防指副总指挥,适时会商研判,组织协调防汛抗旱抢险救灾工作。必要时,由市防指总指挥指派市防指副总指挥带队赴一线组建现场指挥部,靠前指挥防汛抗旱应急处置工作。其他市防指副总指挥按照一级应急响应行动中的职责分工,指挥防汛抗旱抢险救灾工作。
(3)市防指各成员单位及相关部门主要负责同志在本单位、本部门上岗到位,组织做好防汛抗旱抢险救灾工作。
相关区防指总指挥在本区人民政府或区防办上岗到位,组织做好本区防汛抗旱抢险救灾工作。
(4)市气象局、市水务局、市规划资源局、市公安局、市城市管理委、市住房城乡建设委、市国资委、市消防救援总队、天津警备区、武警天津总队按照市防办要求派员到市应急管理局上岗,参加联合值守工作。其他单位根据市防办安排,做好派员到市应急管理局集中办公的准备。
4.3.2.2应急处置
(1)根据汛情、险情、灾情、旱情发展变化,市防办,市防指各分部、成员单位、工作组,各区防指做好以下工作:
市防办:视情况组织市防指有关成员单位派员到市应急管理局参加联合值守;适时提出会商建议并组织市防指有关成员单位、相关区防指进行滚动会商;组织市防指有关成员单位、相关区防指做好防汛抗旱应急处置各项工作;及时掌握汛情、险情、灾情、旱情及各部门工作动态,并及时上报国家防总、海河防总和市委、市政府;根据需要提出组建现场指挥部建议,并组织实施;派出工作组、专家组,赴一线指导水旱灾害应对工作;必要时,提请市委、市政府派出督查组赴重灾区督查抢险救灾工作。
气象海洋组、水情组:按照职责分工密切监视雨情、水情、潮情、旱情变化,组织开展联合会商;及时通报中国气象局、自然资源部、水利部、流域管理机构等部门的雨情、水情、潮情、旱情会商意见;做好滚动测报预报工作,并将测报预报信息及时反馈市防办;做好分洪口门、关键部位临时水文测报工作;做好应急水质监测工作。
调度组:做好本市主要行洪河道、防洪水库、蓄滞洪区等重点防洪工程调度工作;密切联系水利部、水利部海委,根据本市及上游地区汛情、旱情变化趋势,向市防指提出农村排沥限禁排、蓄滞洪区运用、抗旱调水等重要综合调度建议,作为相关决策的参考依据;发布防汛、抗旱调度指令;监督相关区和单位落实防汛、抗旱调度指令,并将调度情况及时反馈市防办。
抢险组:掌握全市一级行洪河道、大型水库的工情,组织市级防汛抗旱应急救援队伍,协调解放军、武警部队、民兵、预备役和社会救援力量参加防汛抗旱抢险救灾行动;根据需要派出专家组提供技术支持;汇总全市险情、灾情及抢险救灾情况及时反馈市防办。
转移安置组、生活保障组:按照市防指要求和职责分工指导协助各区做好群众转移安置、防汛抗旱应急救援队伍生活保障和受灾群众生活救助等工作。
物资组:做好全市防汛抗旱物资调拨工作;密切关注物资需求状态,随时组织上报物资库存情况,组织协调有关生产经营企业,随时做好防汛、抗旱物资的紧急生产工作。
通讯组:组织基础电信运营企业和铁塔公司全力做好应急通信保障工作。
保卫组:组织做好防汛抗旱抢险救灾社会治安、交通疏导和群众转移后受灾区域的安全保卫等工作。
交通运输组:执行防汛抗旱抢险救灾交通运输任务;根据需要支援群众转移所需交通工具。
财务组:会同市防办申请核准防汛抗旱资金,并统筹管理、拨付市级防汛抗旱经费;会同物资组做好防汛抗旱物资紧急采购、租赁资金申请和拨付;会同市防办对资金使用情况进行监督、检查,确保专款专用。
信息宣传组:组织新闻媒体对防汛抗旱应急处置工作相关情况进行宣传报道;组织召开新闻发布会,向媒体及时通报水旱灾害处置进展情况。
市防指各成员单位、各分部及各区防指按照职责,组织指挥本系统、本行业、本辖区全力投入防汛抗旱抢险救灾工作,确保各项防范措施落实到位。
(2)当实施蓄滞洪区调度运用时,相关区防指和市防指工作组按照市防指指令要求,组织开展蓄滞洪区运用准备工作,主要包括:组织蓄滞洪区内人员转移、安置,重点基础设施防护,分洪设施的启用和分洪口门破口准备等。当市防指下达蓄滞洪区启用命令后立即实施分洪。
(3)当本市发生渍涝灾害时,市防指市区分部、农村分部分别组织做好中心城区排水和涉农区农田排沥工作。市防指有关成员单位按照职责分工,根据雨情自行启动强降雨应急机制,其中:市公安局、市城市管理委、市交通运输委组织做好强降雨期间的交通疏导管控和地道、涵洞、下沉路段等易积水点位道路硬隔离措施,市住房城乡建设委、市教委、市卫生健康委、市文化和旅游局、市商务局、市国动办按照职责分工,指导危险房屋、监管范围内在建工地、学校、医院、旅游景区、地下空间的自保、封控和人员转移避险工作。市水务局、市城市管理委、市通信管理局、国网天津市电力公司做好供水、供电、供气及通信保障等工作。各单位根据雨情发展变化,及时采取“关、停、限、避”应对措施,确保城市正常运行。
(4)当本市北部山区预计发生或已经发生山洪灾害时,市气象局、市规划资源局、市水务局、市应急管理局组织蓟州区防指及其有关部门加强监测预报,并督促指导蓟州区防指组织做好山洪灾害防御工作,及时转移受威胁人员。
(5)当本市发生严重农业干旱灾害时,市农业农村委加强土壤墒情监测,组织指导各涉农区制定应急灌溉计划,及时补种应急补茬作物。市水务局强化抗旱水源的调度和用水管理,增加抗旱水源缓解旱情。市气象局加强干旱期间气象预测预报,及时分析气象发展趋势,根据气象条件,适时开展人工增雨作业。
(6)当因灾导致供水、电力、通信、交通、石油、化工等工程设施发生险情时,工程管理单位应当立即采取抢护措施,并及时向其行业主管等有关部门报告;由行业主管部门组织抢险队伍进行抢险,并将险情及抢险行动情况报告市防办和事发区防指,同时组织做好临时供水、供电、通信保障措施,保障受影响区域基本生产生活供应。
(7)市委宣传部、市委网信办利用广播、电视、报刊、互联网、新媒体等媒介,不间断向公众发布防汛预警信息、汛情信息,引导公众减少出行,并做好防灾避险准备。
4.3.3 当市气象台将暴雨预警信号由橙色调整为黄色及以下,一级行洪河道或于桥水库水位逐步回落,本市蓄滞洪区内水势平稳且呈下降趋势,防洪工程运行安全,一级行洪河道堤防、水库险情得到有效控制,国家防总或海河防总针对本市的应急响应由二级应急响应调整为三级及以下应急响应,或本市农业旱情连续7天以上持续有效缓解,市防办经组织对水旱灾害发展趋势和影响进行会商,通过三级及以下应急响应行动可对险情、灾情进行有效控制,可提出将二级应急响应调整为三级及以下应急响应的建议,由市防办主任审核后,报市防指副总指挥(分管应急管理工作的副市长、分管水务工作的副市长)批准。
4.4 防汛、抗旱三级应急响应
4.4.1 出现下列情况之一,启动三级应急响应:
(1)预报一级行洪河道即将发生较大洪水或于桥水库水位超过22.00米。
(2)一级行洪河道水位超过警戒水位,且接近保证水位。
(3)预计一个蓄滞洪区达到分洪水位或分洪流量。
(4)一级行洪河道堤防发生较大险情。
(5)大型水库发生较大险情。
(6)中、小型水库发生重大险情。
(7)4个及以上涉农区发生中度农业干旱。
(8)国家防总或海河防总针对本市启动三级应急响应,或上游北京市、河北省均启动三级应急响应,且经研判即将对本市造成影响。
(9)其他需要启动三级应急响应的情况。
根据汛情、险情、灾情、旱情发展变化,当发生符合启动三级应急响应条件的事件时,市防办经组织会商,提出启动三级应急响应的建议,由市防办副主任审核后,报市防办主任批准;遇紧急情况,由市防办主任决定。
4.4.2 三级应急响应行动
4.4.2.1 指挥调度
(1)市防办主任主持召开会商会议,市防指有关成员单位负责同志和相关区防指副总指挥参加,综合研判水旱灾害发展趋势,作出防汛抗旱应急工作部署。
(2)应急响应期内,根据汛情、险情、灾情、旱情发展变化,市防办主任或副主任主持,组织市防指有关成员单位负责同志和相关区防指副总指挥,适时会商研判,组织协调应急处置工作。
(3)市防指各成员单位及相关部门负责同志在本单位、本部门上岗到位,组织做好防汛抗旱抢险救灾工作。
相关区防指副总指挥(分管应急管理工作或水务工作的副区长)在本区人民政府或区防办上岗到位,组织做好本区防汛抗旱抢险救灾工作。
(4)市气象局、市水务局、市规划资源局、市公安局、市城市管理委、市消防救援总队按照市防办要求派员到市应急管理局上岗,参加联合值守工作。
4.4.2.2 应急处置
(1)根据汛情、险情、灾情、旱情发展变化,市防办,市防指各分部、成员单位、工作组,各区防指做好以下工作:
市防办:适时提出建议并组织市防指有关成员单位、相关区防指进行会商;及时掌握汛情、险情、灾情、旱情及各部门工作动态,重要情况及时上报国家防总、海河防总和市委、市政府,并通报有关单位;通知市防指各成员单位、各分部、各工作组和各区防指做好防汛抗旱抢险救灾准备,随时执行防汛抗旱抢险救灾任务,必要时派出工作组赴相关区督促检查防汛抗旱工作开展情况。
气象海洋组、水情组:按照职责密切监视雨情、水情、潮情、旱情变化,加密预报频次;做好滚动测报预报工作,并将测报预报信息及时反馈市防办。
调度组:做好本市主要行洪河道、防洪水库调度运行工作;发布防汛、抗旱调度指令;监督相关区和单位落实防汛、抗旱调度指令,并将调度情况及时反馈市防办;适时向市防指提出蓄滞洪区运用准备建议。
抢险组:掌握全市一级行洪河道、大型水库的工情,检查指导相关区做好巡堤查险和抢险救援应急处置工作;根据汛情组织市级防汛抢险救援队伍,协调解放军、武警部队、民兵、预备役,做好抢险救灾准备,随时执行抢险救灾任务;根据需要派出专家组提供技术支持;汇总全市险情、灾情、抢险救灾情况及抢险救援队伍准备情况,及时反馈市防办。
转移安置组、生活保障组:准备安置群众所需生活保障物资及设备,随时做好调拨准备,视情况及时调拨。
物资组:通知防汛抗旱物资储备单位相关人员上岗到位,做好调运防汛抗旱物资准备。
信息宣传组:适时组织召开新闻通气会,向新闻媒体通报汛情、险情、灾情、旱情和防汛抗旱工作情况,视新闻媒体需要组织现场采访。
其他工作组、市防指成员单位、各分部及各区防指按照职责做好防汛抗旱抢险救灾准备与保障工作。
(2)当蓄滞洪区即将达到分洪水位或分洪流量时,相关区防指做好蓄滞洪区运用动员工作,主要包括:统计需转移人员,做好转移安置场地、车辆、物资准备,集结抢险救援队伍等。当市防指发布蓄滞洪区运用指令时,立即组织人员转移。
(3)当发生强降雨时,市防指市区分部、农村分部分别组织做好中心城区排水和涉农区农田排沥工作。市防指有关成员单位按照职责分工,根据雨情自行启动强降雨应急机制,适时采取“关、停、限、避”应对措施,确保城市正常运行。
(4)当本市北部山区预计发生或已经发生山洪灾害时,蓟州区防指负责组织做好山洪灾害防御工作,加强对山洪灾害易发区监测工作,并组织做好受威胁人员转移安置工作。
(5)当本市发生中度农业干旱灾害时,市农业农村委、市水务局、市气象局加强联合会商,密切监视土壤墒情和天气变化,强化抗旱水源的调度和用水管理,组织指导受灾各涉农区采取应急灌溉、增调抗旱水源等措施缓解旱情。
(6)市委宣传部、市委网信办利用广播、电视、报刊、互联网、新媒体等媒介,不间断向公众发布防汛预警信息,提示做好防灾避险准备。
4.4.3 当一级行洪河道水位逐步回落接近警戒水位,于桥水库水位持续回落接近正常蓄水位、经洪水预报与城市供水综合研判水库安全平稳运行,一级行洪河道堤防、水库险情得到有效控制,国家防总或海河防总针对本市的应急响应由三级应急响应调整为四级应急响应,或本市农业旱情连续7天以上持续有效缓解,市防办经组织对水旱灾害发展趋势和影响进行会商,通过四级应急响应行动可对险情、灾情进行有效控制,可提出将三级应急响应调整为四级应急响应的建议,报市防办主任批准。
4.5 防汛、抗旱四级应急响应
4.5.1 出现下列情况之一,启动四级应急响应:
(1)市气象台预报本市及上游地区将发生强降雨。
(2)预报本市一级行洪河道即将发生一般洪水或于桥水库汛期拦蓄洪水期间超过正常蓄水位。
(3)4个及以上涉农区发生轻度农业干旱。
(4)国家防总或海河防总针对本市启动四级应急响应,或上游北京市、河北省均启动四级应急响应,经研判即将对本市造成影响。
(5)其他需要启动四级应急响应的情况。
根据汛情、险情、灾情、旱情发展变化,当发生符合启动四级应急响应条件的事件时,市防办经组织会商,提出启动四级应急响应的建议,报市防办副主任批准。
4.5.2 四级应急响应行动
4.5.2.1 指挥调度
(1)市防办副主任主持召开会商会议,组织市防指有关成员单位负责同志和相关区防办主任参加,综合研判水旱灾害发展趋势,作出防汛抗旱应急工作部署,应急响应期内,根据汛情、险情、灾情、旱情发展变化,适时会商研判,协调应急处置工作。
(2)市防指各成员单位及相关部门负责同志在本单位、本部门上岗到位,组织做好防汛抗旱抢险救灾工作。
相关区防指副总指挥(分管应急管理工作或水务工作的副区长)在本区人民政府或区防办上岗到位,组织做好本区防汛抗旱抢险救灾工作。
4.5.2.2 应急处置
(1)根据汛情、险情、灾情、旱情发展变化,市防办,市防指各分部、成员单位、工作组,各区防指做好以下工作:
市防办:督促检查各有关单位、各区防指预警、响应和应急值守工作开展情况;适时提出会商建议并组织市防指有关成员单位、相关区防指进行会商;及时掌握汛情、险情、灾情、旱情及各部门工作动态,并及时上报国家防总、海河防总和市委、市政府;适时派出工作组赴相关区督促检查防汛抗旱工作开展情况。
气象海洋组、水情组:按照职责分工加强对本市雨情、水情、潮情、旱情监测,根据需要加密测报预报频次,并将测报预报信息及时反馈市防办。
调度组:做好本市主要行洪河道、防洪水库调度运行工作;发布防汛、抗旱调度指令;监督相关区和单位落实防汛、抗旱调度指令,并将调度情况及时反馈市防办。
抢险组:掌握全市一级行洪河道、大型水库的工情;组织抢险专家组和市级防汛抢险专业队伍待命,做好抢险救灾准备,随时执行抢险救灾任务;汇总全市险情、灾情、抢险救灾情况及抢险救援队伍准备情况,及时反馈市防办。
物资组:整理防汛抗旱物资及设备,做好调拨准备。
信息宣传组:组织编发新闻通稿,及时向新闻媒体通报汛情、险情、灾情、旱情和防汛抗旱工作情况,视新闻媒体需要组织现场采访。
其他工作组、市防指各成员单位、各分部按照职责做好防汛抗旱抢险救灾准备与保障工作。
(2)当预报发生强降雨时,市防指有关成员单位、各区防指按照职责分工,组织有关人员上岗待命,做好应急排水、道路疏导、下沉路段管控隔离、人员转移疏散等各项工作准备,根据雨情自行启动强降雨应急机制,适时采取“关、停、限、避”应对措施,确保城市正常运行。
(3)当本市北部山区预计发生山洪灾害时,蓟州区防指负责组织做好山洪灾害防御有关部门上岗到位,加强对山洪灾害易发区监测工作,并组织做好受威胁人员转移安置工作。
(4)当本市发生轻度农业干旱灾害时,市农业农村委、市水务局、市气象局加强联合会商,密切监视土壤墒情和天气变化,指导受灾各涉农区做好抗旱工作。受灾各涉农区防指组织本区抗旱救援队伍,采取应急灌溉措施,加强用水管理,缓解旱情。
(5)市委宣传部、市委网信办利用广播、电视、报刊、互联网、新媒体等媒介,不间断向公众发布防汛预警信息,提示做好防灾避险准备。
4.6 信息报送
4.6.1 灾情信息
4.6.1.1 洪涝灾情信息
(1)当发生洪涝灾情后,各区防指应及时组织研判灾情和气象趋势,收集动态灾情,全面掌握受灾情况,并及时向区人民政府、市应急管理局、市防办报告。对人员伤亡和较大财产损失的灾情,应在灾害发生后30分钟内电话、1小时内书面将初步情况报市防办和市应急管理局,并对实时灾情组织核实,核实后及时上报,为抗灾救灾提供准确依据。
(2)洪涝灾情信息主要包括:灾害发生的时间、地点、范围、受灾人口、因灾死亡失踪人口、紧急转移安置人口、因灾伤病人口、需紧急生活救助人口等信息,以及居民房屋等财产、农林牧渔、交通运输、邮电通信、水利、水电气设施等方面的损失信息。
4.6.1.2 农业旱情信息
(1)市农业农村委、市水务局、市气象局等部门应按照职责加强旱情监测预测,按规定及时发布预警信息,并通报市防办、市防指农村分部。遇旱情急剧发展时应及时加报。
(2)农业旱情信息主要包括:干旱发生的时间、地点、程度、受旱范围等信息,以及对农业生产等方面造成的影响信息。
4.6.1.3 险情信息
(1)当因水旱灾害出现险情时,各区应急管理局在接报后30分钟内电话、1小时内书面向区人民政府、市应急管理局、市防办报告事件或隐患信息和先期处置情况。各区人民政府、市应急管理局、市防办要按照接报即报、随时续报的原则,在接报后30分钟内电话、1小时内书面向市委、市政府报告险情基本情况。当大型和防洪重点中型水库发生重大险情时,水库所在区应急管理局、工程管理单位要在险情发生后30分钟内报市防办,由市防办在30分钟内向市人民政府和国家防办报告。
(2)险情信息报告内容包括:报告单位、报告人姓名、信息来源、出险时间、出险部位、险情种类、影响范围和危害程度、抢护方案以及处理险情的行政责任人、技术责任人、通信联络方式、除险情况等。
4.6.2 工作信息
当应急响应持续时间超过一天以上时,市防指各分部、成员单位、工作组和各区防指按照如下要求向市防办报送工作信息。
气象海洋组负责报送气象信息、天气预报、实况、影响分析、短临强降雨预报等信息,根据市防办要求做好潮位情况报送工作。四级应急响应每日至少报送2次,三级应急响应每日至少报送3次,二级应急响应每日至少报送4次,一级应急响应每日至少报送6次,并根据市防办要求随时加报。
水情组负责报送本市及上游地区水情、旱情、河道水势及预报等信息。四级应急响应每日至少报送2次,三级应急响应每日至少报送3次,二级应急响应每日至少报送4次,一级应急响应每日至少报送6次,并根据市防办要求随时加报。
市防指市区分部、农村分部、防潮分部负责报送中心城区积水和排除、国有扬水站开车、农业抗旱和农作物受灾、潮位及防潮等工作情况。四级、三级应急响应每日至少报送2次,二级应急响应每日至少报送4次,一级应急响应每日至少报送6次,并根据市防办要求随时加报。
市公安局、市城市管理委负责报送道路封闭、交通疏导等情况;市住房城乡建设委负责报送响应期间危险房屋、监管范围内在建工地停工等情况;市防指其他上岗成员单位负责报送本系统工作开展情况,每日至少向市防办报送2次。
相关区防指每日至少向市防办报送工作开展情况2次。
各单位按照市防办要求,随时做好加测加报准备。
4.7 响应升级
当事态进一步扩大,预计超出原来应急响应等级时,市防办立即向市防指提出提升应急响应等级建议,并组织、调动相关救援力量实施增援。
当本市抢险救援力量、资源不能满足防汛抗旱抢险救灾需要,需国家提供支援时,由市人民政府按程序将情况上报国务院,请求协调有关方面参与事件处置工作。
4.8 新闻与舆情应对
4.8.1 按照防汛抗旱工作进展,市防指信息宣传组负责协调央媒,组织市、区两级媒体,充分利用政务新媒体,积极引导自媒体,全面跟进报道、播发水旱灾害发展、抢险救灾进展等相关情况,以及交通管制、转移避险、关停限避等便民信息,积极引导市民防灾避险;会同保卫组等部门密切监测、积极引导涉汛涉旱舆情动向,及早干预、妥善化解舆情风险。
4.8.2 新闻发布工作流程:市防办和市防指各分部、工作组及相关单位提供新闻素材或信息宣传组组织编写新闻稿件,经信息宣传组负责同志审核后签发;需现场采访报道的,由市有关防汛抗旱部门负责安排,信息宣传组负责协调媒体;市应急管理局官方微博、微信公众号,第一时间发布防汛抗旱工作动态、便民提醒等信息。
4.8.3 发生较大水旱灾害后,由市防指信息宣传组适时组织召开新闻通气会,由市防办主任、有关区主要负责同志、市级相关部门负责同志发布相关信息,向新闻媒体通报防汛形势、抢险救援情况,主动回应社会关切;组织专家科学解读防汛救灾专业知识,有针对性解疑释惑。
发生重大及以上水旱灾害后,由市防指信息宣传组按程序第一时间向社会发布简要信息,按规定发布权威信息或以市防指名义召开新闻发布会,由市防指副总指挥、有关区主要负责同志、市级相关部门负责同志发布相关信息;通过动态发布处置进展情况、组织集中采访等方式,持续发布权威信息。
4.9 应急结束
4.9.1 应急响应结束
根据水旱灾害发展趋势和对本市影响,当满足以下条件时,经市防办组织会商,研判水旱灾害基本消除,次生、衍生事件得到有效控制,提出应急响应结束建议,按照应急响应启动等级报市防指总指挥、副总指挥、市防办主任或市防办副主任批准,应急处置工作即告结束。
(1)大范围降雨趋停,市气象台解除暴雨预警信号,并且预报未来没有大的降雨过程。
(2)一级行洪河道水位回落至警戒水位以下。
(3)于桥水库水位回落至正常蓄水位以下,水库运行安全平稳。
(4)本市蓄滞洪区内水势平稳且呈下降趋势,防洪工程运行安全。
(5)一级行洪河道堤防、水库险情得到有效控制。
(6)本市农业旱情连续7天以上持续有效缓解。
(7)其他需要终止应急响应的情况。
4.9.2 防汛、抗旱应急响应结束后,现场各类抢险救援力量有序撤离,同时视情况继续实施必要措施,防止灾情反弹或引发次生、衍生事件。各部门转入常态工作。
4.9.3 现场指挥部停止运行后,通知相关方面解除应急措施,进入过渡时期。必要时,通过信息发布平台和新闻媒体等向社会发布应急响应结束信息。紧急状态终止的决定和公布依照法定程序执行。
5 后期处置
5.1 灾害救助
5.1.1 发生重大灾情时,各受灾区人民政府负责灾害救助的组织、协调和指挥工作,负责组织安置受灾群众,保障受灾群众基本生活,做好因灾倒损民房的恢复重建。
5.1.2 市应急管理局、市商务局、市财政局等有关部门负责调拨市级救灾款物,指导受灾区组织安置受灾群众,保障受灾群众基本生活。
5.1.3 市生态环境局负责指导受灾区对可能造成环境污染的污染物进行清除。
5.1.4 市住房城乡建设委负责倒损住房恢复重建的技术服务和指导,强化质量安全管理。
5.1.5 市卫生健康委负责组织指导受灾区开展伤病人员医疗救治;会同市疾控局落实灾后卫生防疫措施,组织开展灾后重建卫生学评估、疫源地消毒指导等工作。
5.2 物资补充
针对防汛抗旱抢险救灾物资消耗情况,按照分级筹措的要求,市、区财政部门及时拨款,保证物资及时补充到位。
市级防汛抗旱应急代储物资由各代储单位负责及时补充到位。
5.3 水毁工程修复
应急响应结束后,按照市委、市政府部署要求,相关部门及有关区负责组织相关单位对损毁的防汛抗旱设施进行修复。
5.4 保险
在灾后恢复重建工作中,相关区人民政府及有关部门应当将损失情况及时向保险监督管理机构和保险服务机构通报,协助做好保险理赔工作。
5.5 调用补偿
5.5.1 在防汛抗旱抢险救灾工作中临时调用的物资、设备、交通运输工具等,在汛期、旱期结束后应当及时归还;造成损坏或者无法归还的,按照有关规定给予适当补偿或作其他处理。紧急采购的物资、设备,在汛期、旱期结束后作为防汛抗旱专储物资,由市防指物资组确定的物资储备单位负责回收管理。
5.5.2 市级防汛抗旱应急代储物资使用的补偿资金按照市级防汛抗旱应急代储物资有关规定予以补偿。
5.6 调查评估
5.6.1 应急响应终止后,市、区人民政府组织有关部门,对水旱灾害的发生原因、影响范围、受灾程度和损失情况、应对过程进行全面客观的调查、分析,总结经验教训,制定改进措施,形成调查评估报告。一般水旱灾害的调查评估工作由事发地所在区人民政府相关部门组织开展;较大水旱灾害的调查评估工作由市人民政府相关部门组织开展;重大水旱灾害的调查评估工作由市
人民政府组织开展;特别重大水旱灾害的调查评估工作,在国务院或国务院授权的部门组织下开展,本市配合做好相关工作。
5.6.2 市应急管理局于每年第四季度组织对本年度发生的水旱灾害进行全面评估,向市人民政府报告。
6 应急保障
6.1 应急队伍保障
6.1.1 防汛抗旱应急救援队伍。由市应急管理局牵头组建,市水务局、市消防救援总队参与,其中市水务局组织本市防汛抗旱专业队伍,市消防救援总队组织全市消防救援队伍参加本市防汛抗旱抢险救援工作。
6.1.2 天津警备区组织解放军、民兵等应急救援力量;武警天津总队组织驻津武警部队;市人民政府各部门根据防汛抗旱工作实际情况组建各自的防汛抗旱抢险救援队伍。
6.1.3 市国资委负责督促监管企业,结合企业实际,组建防汛抗旱抢险救援队伍,参加本市防汛抗旱抢险救援工作。
6.1.4 各区防指应切实加强区级防汛抗旱应急救援队伍和社会应急力量建设,不断提升与驻津解放军、武警部队、预备役部队和民兵应急救援队伍的协同处置能力,必要时广泛调动社会力量参与抗洪抢险和抗旱救灾。
6.1.5 市应急管理局组织做好国家支援防汛抗旱应急救援队伍、专家对接保障工作。
6.2 物资保障
6.2.1本市防汛抗旱物资采取市和区两级储备,防汛抗旱抢险救灾需要物资首先由事发地所在区储备的防汛抗旱物资自行解决;确因遭受严重水旱灾害,需要调用市级防汛抗旱物资的,应由有关区防指向市防指提出申请,经批准后调用。
市级储备物资分为市级专项储备物资、各企业单位代储物资两种。区级储备由各区防汛抗旱部门负责,按照各区河道特点及防汛抗旱责任划分区域储备相应物资,落实运输车辆,并制定预案。一般情况下,调用市级储备物资,由各区组织调运;若确有困难,经市防指批准,由市防指物资组组织调运,具体由交通运输组负责运输。
6.2.2 当储备物资消耗过多,不能满足防汛抗旱需要时,市防指物资组会同财务组,组织协调有关生产经营企业采取紧急采购或租赁、紧急生产等措施筹措、调运物资,必要时,由市防办向国家防总、海河防总提请支援或向社会公开征集。
6.2.3 市商务局组织做好生活必需品调拨、供应和储备工作。
6.2.4 市应急管理局组织做好国家支援防汛抗旱抢险救灾物资和社会捐赠物资的接收、管理工作。
6.3 资金保障
6.3.1 处置水旱灾害所需财政担负的经费,按照现行事权、财权划分原则分级负担。
6.3.2 市财政局应当优化资金的审批和划拨程序,缩短资金拨付时间,保障抢险救援急需。当启动防汛、抗旱二级以上应急响应并发生险情灾情时,或当发生险情灾情超出相关区处置能力、区防指向市防指提请增援时,由市防指抢险组会同市防指财务组审核确认抢险救援项目,由执行抢险救援任务的主管部门履行项目审批程序,并组织实施。紧急情况下,可先电话报批,后办理审批手续。
抢险救援项目启动后,由执行抢险救援任务的主管部门组织各参加抢险救援单位对项目进行全流程管理,留存项目实施过程中物资调拨记录、设备租赁合同、队伍实际工作完成量等相关凭证。项目完成后,由执行抢险救灾任务的主管部门根据凭证审核确定项目工时工程量,报送项目所属区应急管理局汇总、复核,并报市防指财务组审核。
6.3.3 市防办会同市防指物资组、抢险组、转移安置组、财务组,组织专家确定购买物资、租赁设备、雇用人员等单价上限,并及时告知各区、各部门。原则上实施抢险救灾项目需紧急购买物资、租赁设备、雇用人员的单价不应超过确定的指导价格上限,抢险救灾项目低于单价上限的按照实际价格确认,高于单价上限的应按程序进行审批。
6.4 医疗卫生保障
市卫生健康委负责组织医疗卫生队赴受灾区域开展伤员救治、巡医问诊、心理危机干预等工作,会同市疾控局做好受灾地区防疫消毒指导工作。
6.5 治安保障
市公安局负责维护防汛抗旱抢险救灾秩序和受灾区域社会治安工作,协助组织群众转移,并为相关工作提供通信保障;打击破坏防汛抗旱工作的犯罪活动;保证防汛抗旱抢险救灾交通畅通;紧急情况下,做好落实市防指命令的保障工作。
6.6 通讯保障
市防指各成员单位应确保汛期24小时通讯畅通。市防指通讯组做好公共电信基础设施安全、防汛抗旱工作现场应急通信保障工作。
6.7 交通运输保障
6.7.1 市交通运输委牵头,组织协调铁路、道路、航运、民航等单位做好防汛抢险救灾物资的运输工作,为抢险和撤离人员提供所需运输工具。
6.7.2 市公安局组织做好防汛抗旱交通疏导工作,确保道路交通安全畅通。
6.8 电力保障
市工业和信息化局、国网天津市电力公司负责保障防汛抗旱抢险救灾等方面的供电需要和应急处置现场的临时供电。
6.9 设施保障
加强对防汛抗旱设施安全防范,对重点设施、关键部位落实人防、物防、技防措施。定期进行防汛抗旱设施设备巡查养护,保证设施设备安全稳定运行。
6.10 技术保障
市防办通过建立完善天津市防汛抗旱指挥系统,会同市气象局、市水务局、市规划资源局、市公安局、市城市管理委、市交通运输委、市消防救援总队等部门建立定期会商和信息共享机制,共同分析研判汛情、旱情、险情、灾情,实时共享相关监测预报预警和重要调度信息;依托市防办专家库,定期对防汛抗旱工作进行指导、分析和评估,为预警和抢险救灾提供技术和数据支撑。
6.11 宣传保障
健全预警、响应发布渠道,由市委宣传部负责统筹协调预警响应信息媒体发布工作,市气象局通过突发事件预警信息发布系统,面向党政领导、主要涉灾部门责任人和公众广泛发布暴雨灾害预警、响应信息。必要时,组织市防指各成员单位、各区通过本单位、本辖区信息发布渠道滚动播发预警、响应信息,及早提醒广大市民做好防护避险准备,组织动员开展防汛抗旱抢险救援工作。
6.12 培训演练
市防办督促各区防办落实防汛抗旱责任人和区级防汛抗旱应急救援队伍,开展防汛抢险培训、演练;市水务局应及时完成市级防汛抗旱专业队伍人员调整,开展防汛抗旱技术培训及机械设备维修。
区防指应建立区级防汛抗旱应急救援队伍训练常态化机制,制定训练计划,明确训练目标、内容和要求,适时组织开展培训和实战演练,并组织各类社会应急力量根据辖区内工程实际和特点,开展查险、抢险训练。
市、区人民政府及其应急管理部门应完善应急预案演练制度,加强统筹协调,结合本地区风险情况,组织有关单位和部门,有计划、有重点地组织开展防汛抗旱应急演练。每2年至少进行1次应急演练;上年度发生较大以上水旱灾害事件的,本年度至少进行1次应急演练。
7 附则
7.1 名词解释
汛期:是一年中降水量最大的时期,容易引起洪涝灾害。天津市的汛期是每年6月15日至9月15日。
7.2 责任和奖惩
对在防汛抗旱工作中成绩突出的单位和个人,按照有关规定予以表彰和奖励。对在工作中违反《中华人民共和国防洪法》、《天津市防洪抗旱条例》及应急管理相关规定,造成严重后果的单位和个人,依法予以惩处。
7.3 预案管理
7.3.1 本预案解释工作由市应急管理局承担。
7.3.2 市防指各成员单位、各分部按照本预案确定的职责,制定本单位或本部门防汛抗旱应急预案及保障方案,并抄送市应急管理局、市防办。各区应急管理局参照本预案,结合当地实际组织编制本区防汛抗旱应急预案,经本区人民政府批准后,报市应急管理局备案,并抄送市防办。
7.3.3 市防办应结合应急管理工作实践,及时开展应急预案及保障方案编修。遇有特殊情况可随时组织编修,并重新办理审查、论证、备案等各项程序。
7.3.4 本预案自印发之日起施行。
附件:1.水旱灾害分级标准
2.天津市防汛抗旱保障方案及牵头编制单位
3.天津市防汛抗旱指挥部办事机构设置情况
附件1
水旱灾害分级标准
1.洪水等级
根据《水文情报预报规范》(GB/T 22482—2008):
小洪水:洪水要素重现期小于5年的洪水。
中洪水:洪水要素重现期为5年—20年的洪水。
大洪水:洪水要素重现期为20年—50年的洪水。
特大洪水:洪水要素重现期大于50年的洪水。
2.热带气旋等级
根据《热带气旋等级》(GB/T 19201—2006):
热带低压:热带气旋底层中心附近最大平均风速达到10.8m/s—17.1m/s(风力6—7级)。
热带风暴:热带气旋底层中心附近最大平均风速达到17.2m/s—24.4m/s(风力8—9级)。
强热带风暴:热带气旋底层中心附近最大平均风速达到24.5m/s—32.6m/s(风力10—11级)。
台风:热带气旋底层中心附近最大平均风速达到32.7m/s—41.4m/s(风力12—13级)。
强台风:热带气旋底层中心附近最大平均风速达到41.5m/s—50.9m/s(风力14—15级)。
超强台风:热带气旋底层中心附近最大平均风速达到或大于51.0m/s(风力16级或以上)。
3.堰塞湖风险等级
堰塞体危险性判别、堰塞湖淹没和溃决损失严重性、堰塞湖风险等级划分参照《堰塞湖风险等级划分与应急处置技术规范》(SL/T 450—2021)。
4.干旱等级
区域农业旱情等级、区域牧业旱情等级、区域农牧业旱情等级、区域因旱饮水困难等级、城市旱情等级划分参照《区域旱情等级》(GB/T 32135—2015)。
附件2

附件3

天津市地震应急预案
1 总则
1.1 编制目的
建立科学规范、协调有序、处置高效的地震应急救援指挥体系,强化救援力量的统筹使用和调配,提高快速反应和应急处置能力,最大限度减少灾害损失,全力保障人民生命财产安全,维护公共安全和社会稳定。
1.2 编制依据
根据《中华人民共和国突发事件应对法》、《中华人民共和国防震减灾法》、《自然灾害救助条例》、《国家地震应急预案》、《天津市防震减灾条例》、《天津市实施〈中华人民共和国突发事件应对法〉办法》和《天津市突发事件总体应急预案》等有关法律、法规和文件,结合本市实际,制定本预案。
1.3 工作原则
(1)以人为本,力减损失。把确保人民群众生命财产安全放在首位,保障受灾群众基本生活,最大程度减少人员伤亡和经济损失。
(2)居安思危,预防为主。增强忧患意识,坚持以防为主、防抗救相结合,坚持常态减灾和非常态救灾相统一,全面做好地震应急的各项准备工作。
(3)统一指挥,分工负责。建立统一指挥、分工负责、条块结合、科学处置、属地为主的应急工作机制,实行领导、部门责任制。
(4)快速反应,资源共享。建立广泛的社会动员机制,加强部门之间、区域之间、军地之间、京津冀三地之间的协同联动,推进应急资源整合和信息共享,提高快速反应和高效处置能力。
1.4 适用范围
本预案是本市应对地震灾害的专项应急预案,适用于本市行政区域内、毗邻省市及渤海海域发生地震灾害时的抗震救灾行动。
因地震灾害引发海啸、山体滑坡、泥石流、水库决堤、危险化学品事故等突发事件,按照相关应急预案开展应对处置工作。
1.5 预案体系
本市地震应急预案体系由市和区人民政府地震应急预案、部门地震应急预案、基层组织地震应急预案、单位地震应急预案和重大活动地震应急预案及相关专项应急工作手册组成。
2 组织体系
本市抗震救灾工作在市委的领导下,由市人民政府或市抗震救灾指挥部负责指挥和协调全市抗震救灾工作。
2.1 市抗震救灾指挥部及职责
市人民政府成立市抗震救灾指挥部。市抗震救灾指挥部指挥长一般由分管应急管理工作的副市长担任,副指挥长由天津警备区副司令员、武警天津总队副司令员、市人民政府有关副秘书长、市应急管理局局长、市地震局局长担任;成员包括市应急管理局、天津警备区、市委宣传部、市委网信办、武警天津总队、市发展改革委、市住房城乡建设委、市教委、市科技局、市工业和信息化局、市商务局、市粮食和物资局、市城市管理委、市卫生健康委、市疾控局、市国资委、市农业农村委、市规划资源局、市市场监管委、市外办、市国动办、市财政局、市公安局、市民政局、市交通运输委、市水务局、市通信管理局、市文化和旅游局、市生态环境局、市消防救援总队、市地震局、市气象局、天津海事局、国网天津市电力公司、民航天津监管局、中国铁路北京局集团有限公司天津铁路办事处等单位分管负责同志。
根据工作需要,市抗震救灾指挥部可对市抗震救灾指挥部成员单位进行调整,组织相关部门和单位按照职责和相关预案,参与应急处置工作。
市抗震救灾指挥部职责:贯彻落实党中央、国务院关于抗震救灾工作的决策部署和市委、市政府工作要求;组织研究制定本市地震灾害预防与应急工作的政策措施和指导意见;组织指挥本市地震灾害抢救抢险行动,协调解放军和武警部队开展救灾维稳工作;计划安排受灾群众安置和各类生活物资供应;指导灾后恢复与重建工作;指导地震应急救援队伍、应急物资装备体系建设;完成市委、市政府交办的其他任务。
2.2 市抗震救灾指挥部办事机构及职责
市抗震救灾指挥部办公室设在市应急管理局,承担市抗震救灾指挥部日常工作,办公室主任由市应急管理局局长担任,办公室副主任由市地震局局长、市应急管理局副局长担任。
主要职责:负责承办市抗震救灾指挥部工作会议,落实会议决定的有关事项;组织落实市抗震救灾指挥部工作部署,组织、协调、检查本市地震灾害应急处置准备工作;组织修订市地震应急预案,指导各区和有关单位地震应急预案编修工作。
2.3 市抗震救灾指挥部工作组
市抗震救灾指挥部根据抗震救灾工作需要设立相应工作组,各工作组在指挥部统一指挥下开展工作。
2.3.1 综合协调组
由市应急管理局牵头,市地震局、市发展改革委、市教委、市交通运输委、市卫生健康委、市住房城乡建设委、市城市管理委、市国资委、市工业和信息化局、市外办、市公安局、市财政局、市民政局、天津警备区等单位组成。
2.3.2 抢救抢险组
由市应急管理局牵头,天津警备区、武警天津总队、市消防救援总队、其他驻津部队等单位组成。
2.3.3 群众生活组
由市应急管理局牵头,市发展改革委、市工业和信息化局、市城市管理委、市粮食和物资局、市商务局、市财政局、市医保局、市市场监管委、市药监局、市国动办、市外办、受灾区人民政府等单位组成。
2.3.4 地震监测和灾害评估组
由市地震局牵头,市应急管理局、市气象局、市住房城乡建设委、市交通运输委、市水务局、市城市管理委、市生态环境局、市规划资源局等单位组成。
2.3.5 医疗卫生防疫组
由市卫生健康委牵头,市生态环境局、市市场监管委、市医保局、市药监局、市农业农村委、市工业和信息化局、市城市管理委、市民政局、市疾控局、医药集团等单位组成。
2.3.6 交通运输组
由市交通运输委牵头,市港航局、天津海事局、交通集团、公交集团、天津港集团等单位组成。
2.3.7 新闻舆情组
由市委宣传部牵头,市委网信办、市政府新闻办、市外办、市台办、市文化和旅游局、市地震局等单位组成。
2.3.8 基础设施抢修组
由市住房城乡建设委牵头,市交通运输委、市城市管理委、市工业和信息化局、市水务局、市国资委、市文化和旅游局、国网天津市电力公司等单位组成。
2.3.9 社会治安组
由市公安局牵头,武警天津总队、市司法局等单位组成。
2.3.10 通信保障组
由市通信管理局牵头,中国电信集团有限公司天津分公司、中国移动通信集团天津有限公司、中国联合网络通信有限公司天津市分公司、中国铁塔股份有限公司天津市分公司等单位组成。
2.3.11 涉外工作组
由市外办牵头,市公安局、市商务局、市教委、市科技局、市文化和旅游局、天津海关、天津边检总站等单位组成。
2.3.12 恢复重建组
由市发展改革委牵头,市规划资源局、市交通运输委、市城市管理委、市住房城乡建设委、市水务局、市应急管理局、市工业和信息化局、市商务局、市农业农村委、市财政局、天津金融监管局等单位组成。
2.4 区抗震救灾指挥部及职责
各区人民政府成立本区抗震救灾指挥部。
主要职责:贯彻执行市委、市政府和市抗震救灾指挥部的指挥部署;按照区委、区政府关于抗震救灾的工作要求,接受和传递市抗震救灾指挥部关于抗震救灾的各项指令;及时向市抗震救灾指挥部报告救灾情况;收集和上报本区灾情、社情、民情;部署本区抗震救灾专业队伍实施抢险救灾行动;组织受灾群众安置和各类救灾物资的调配供应;组织指导街道、乡镇、学校、医院等基层单位和企业的抗震救灾工作;执行市抗震救灾指挥部下达的其他任务。
2.5 街道、乡镇抗震救灾工作机构及职责
主要职责:接受和传递区抗震救灾指挥部关于抗震救灾的各项指令;做好预警信息传播与响应;组织自救互救和群众疏散安置;配合救灾专业队伍实施救灾行动;安置受灾群众,发放救灾救济物品;执行上级下达的其他任务。
3 监测报告与防震准备
3.1 防震减灾救灾工作部署
根据地震重点监视防御区和防震减灾救灾工作要求,市抗震救灾指挥部及时研究部署全市防震减灾救灾工作。
3.2 地震监测预报
市地震局负责震情速报、通报和震情趋势判定;组织对地震余震的监测、分析和报告;对地震灾害损失进行快速评估;负责震后流动监测、烈度评定、发震构造调查与地震灾害调查评估;及时报告预测预报意见。区人民政府负责组织地震宏观异常信息的收集和上报。
3.3 临震预报及应急防范措施
市地震局加强震情监测、跟踪和预测预报工作,及时对可能与地震有关的异常现象进行综合分析研判,提出预测意见。市人民政府根据预测意见决策发布临震预报。
临震预报发布后,市地震局按照应急工作手册启动响应,强化震情监视跟踪,及时核实异常;组织加密会商等工作,确保地震信息网和局域网畅通,及时给出震害预测结果,并做好震害调查评估和科学考察的各项准备工作;根据震害预测结果,向市抗震救灾指挥部办公室提出应急准备工作建议。
预报区所在的区人民政府应根据临震预报,采取相关应急防范措施,主要是:加强震情监视,随时报告震情变化;根据震情发展和建筑物抗震能力以及周围工程设施情况,发布避震通知,必要时组织避震疏散;组织有关部门对生命线工程和次生灾害源采取紧急防护措施;督促检查抢险救灾的各项准备工作;做好平息地震传言的准备,保持社会安定。
3.4 特殊敏感时期应急准备
在重大会议、重要活动等特殊敏感时期,市地震局加强分析研判以及震情值班、地震监测、震情会商等工作,将有关情况适时上报市委、市政府,并通报市抗震救灾指挥部办公室。市委网信办、市公安局、市应急管理局、市地震局等部门参照三级应急响应,加强对涉震网络舆情的监管、引导,及时发现并消除负面影响。
4 响应机制
4.1 地震灾害分级
地震灾害分为特别重大、重大、较大、一般四个等级。
(1)特别重大地震灾害是指造成200人以上死亡(含失踪)或者造成特别重大经济损失的地震灾害。
当本市发生7.0级以上地震,初判按特别重大地震灾害处置。
(2)重大地震灾害是指造成30人以上、200人以下死亡(含失踪)或者造成重大经济损失的地震灾害。
当本市发生6.5级以上、7.0级以下地震,初判按重大地震灾害处置。
(3)较大地震灾害是指造成10人以上、30人以下死亡(含失踪)或者造成较大经济损失的地震灾害。
当本市发生6.0级以上、6.5级以下地震,初判按较大地震灾害处置。
(4)一般地震灾害是指造成10人以下死亡(含失踪)或者造成一定经济损失的地震灾害。
当本市发生5.0级以上、6.0级以下地震,初判按一般地震灾害处置。
4.2 有感地震事件
有感地震事件是指发生未造成人员死亡且经济损失不显著,公众有震感,产生一定社会影响的地震事件。
当本市发生2.5级以上、5.0级以下地震,初判按有感地震事件处置。
4.3 应急响应分级
根据地震灾害分级和有感地震事件,确定地震应急响应级别。本市地震灾害和有感地震事件应对工作实行三级应急响应:
本市发生特别重大、重大、较大地震灾害或国家针对本市启动三级以上应急响应时,市抗震救灾指挥部办公室提出启动市抗震救灾一级应急响应建议,报请市人民政府主要负责同志批准签发,并调动全市力量开展抗震救灾工作。当地震灾害造成的破坏十分严重,超出本市处置能力时,请求国家支援并接受领导。
本市发生一般地震灾害或国家针对本市启动四级应急响应时,市抗震救灾指挥部办公室提出启动市抗震救灾二级应急响应建议,报请市抗震救灾指挥部指挥长批准签发,并组织指挥市抗震救灾指挥部相关工作组和事发区抗震救灾指挥部开展抗震救灾工作。
本市发生有感地震事件时,市抗震救灾指挥部办公室视情提出启动市抗震救灾三级应急响应建议,报请市抗震救灾指挥部指挥长批准签发,并及时下达事发区。事发区以区抗震救灾指挥部为主体开展抗震救灾工作。市抗震救灾指挥部办公室提供指导和技术支持,视情指导事发区抗震救灾指挥部成立现场指挥部。现场指挥部总指挥一般由事发区人民政府主要负责同志担任。超出事发区处置能力的,根据事发区的请求和应急处置工作需要,由市抗震救灾指挥部指挥长任现场指挥部总指挥。
5 应急响应
5.1 先期响应
当发生地震灾害或有感地震事件后,市抗震救灾指挥部办公室立即组织搜集汇总震情、灾情、社情、民情等信息并提出启动市抗震救灾应急响应级别建议,按规定上报市委、市政府和市抗震救灾指挥部。市地震局10分钟内向市委、市政府上报地震参数,并通报市抗震救灾指挥部办公室和有关部门、单位;20分钟内向市抗震救灾指挥部办公室提出地震响应级别建议;30分钟内提出震情趋势快速判定意见,2小时内提出震情趋势会商意见等信息,上报市抗震救灾指挥部,并通报市抗震救灾指挥部办公室和有关部门、单位;立即组织现场工作队队员携带仪器设备,赶赴地震现场开展协同救援、流动监测、烈度评定、建筑物安全应急评估、地震灾害调查评估、科学考察、新闻与社会宣传等工作任务;密切监测余震活动;收集汇总本组灾情信息,相关工作情况及时上报市抗震救灾指挥部。
市抗震救灾指挥部成员单位、各工作组和受灾区抗震救灾指挥部应根据震情信息立即进行灾情初步判断,并根据震情和灾情初步判断结果立即启动本级、本部门地震应急预案,开展先期处置,边行动边报告。其他次生灾害和抢险保障等可按照相关专项应急预案和应急工作手册规定自行启动应急响应。
受灾区抗震救灾指挥部应主动做好前来灾区开展支援活动的各类抢险救援队伍、社会团体、群众自发组织和志愿者的组织管理工作,并根据其专业特长和抗震救灾工作实际,合理分派地震应急工作任务。积极开展自救互救、恢复家园等社会动员行动,充分借用社会力量开展地震应急处置工作。
5.2 指挥协调
5.2.1 一级应急响应
5.2.1.1 市人民政府主要负责同志和市抗震救灾指挥部指挥长、副指挥长及各成员单位主要负责同志、震中区所在地区人民政府主要负责同志立即赶赴震中区,成立现场指挥部,确定现场指挥部总指挥、副总指挥,组织做好抗震救灾工作。其他区人民政府主要负责同志在本区人民政府或区抗震救灾指挥部办公室上岗到位,组织做好本区抗震救灾工作。
5.2.1.2 市人民政府指挥协调全市抗震救灾工作,主要是:
(1)立即向国务院报告震情信息,及时将灾情初步判断意见和启动本市抗震救灾一级应急响应以及工作开展情况上报国务院和国务院抗震救灾指挥部。视情请求国务院和国务院抗震救灾指挥部给予援助;视情向北京市、河北省等人民政府请求支援。
(2)组织受灾区人民政府迅速核实受灾情况,及时组织开展自救互救、受灾群众安置等应急处置工作。
(3)组织市抗震救灾应急救援队伍、驻津部队、国防后备力量及其他抢险救援力量,优先开展生命搜救、受灾群众安置、伤员救治等紧急处置工作。
(4)组织各工作组及时开展卫生防疫、地震监测、次生灾害防范、治安维护、基础设施维护、损失评估、支援灾区等应急处置工作。
(5)要求新闻舆情组组织发布权威信息、召开新闻发布会,迅速、准确、持续向社会公布震情灾情。
(6)要求未受灾区人民政府做好社会稳定工作,尽快恢复正常社会秩序,积极组织生产灾区急需的物资和装备;组织未受灾区人民政府和社会力量对灾区进行支援。
(7)根据震情灾情形势和地震应急处置工作需要,向社会公众、企业和社会团体等紧急征用抗震救灾急需的物资、器材、资料、科研成果和技术方法等,对特定区域实行交通管制、宵禁、封锁等特别处置措施,对生产、贸易等经济活动实施临时管制措施。根据需要,及时解除特别处置措施,并及时对被征用物资、器材的损毁给予补偿。
(8)需要市人民政府协调解决的其他事项。
5.2.2 二级应急响应
5.2.2.1 市抗震救灾指挥部指挥长、副指挥长和各成员单位主要负责同志在本单位上岗到位,做好到市抗震救灾指挥部办公室集中办公准备;视情况赶赴震中区,成立现场指挥部,组织做好抗震救灾工作。各区抗震救灾指挥部指挥长在本区人民政府或区抗震救灾指挥部办公室上岗到位,组织做好本区抗震救灾工作。
5.2.2.2 市抗震救灾指挥部组织指挥抗震救灾工作。可根据震情、灾情和救灾工作需要,采取市抗震救灾一级应急响应中的一项或多项措施。
5.2.3 三级应急响应
5.2.3.1 市抗震救灾指挥部办公室主任、副主任和市应急管理局、市委网信办、市公安局、市地震局等单位分管负责同志在本单位上岗到位。事发区抗震救灾指挥部指挥长在本区人民政府或区抗震救灾指挥部办公室上岗到位,组织做好本区抗震救灾工作。
5.2.3.2 市抗震救灾指挥部办公室和市有关部门指导事发区抗震救灾指挥部开展抗震救灾工作,主要是:
(1)事发区抗震救灾指挥部派出工作组深入现场,调查了解情况,快速收集和评估地震影响,上报市抗震救灾指挥部办公室。对可能产生次生灾害的重要目标进行紧急排查,划定警戒区域,采取管制、限制措施,维护社会稳定。对社情、舆情实行动态监测、核实,配合市抗震救灾指挥部办公室开展现场调查和新闻宣传工作。
(2)市抗震救灾指挥部办公室向国务院抗震救灾指挥部报告震情、灾情、舆情及应急应对工作情况。
(3)市委网信办、市公安局、市地震局加强对涉震网络舆情的监管、引导,及时发现并消除负面影响。
(4)市地震局通过天津地震信息网发布地震三要素参数,报道震情、地震应急工作情况,安排专人回答市民问询。
5.3 工作组应急响应行动
市抗震救灾指挥部各工作组根据灾情和抗震救灾需要,视情况采取以下相应应急处置措施:
(1)综合协调组。搜集汇总震情、灾情、社情、民情;协助指挥长组织实施抗震救灾行动;掌握、报告、通报抗震救灾的进度情况;协调有关专家指导应急救援工作;承办市抗震救灾指挥部会议、活动和文电;协调国际、国内和有关单位赴津的救援行动;协调志愿者的救援行动;向国务院抗震救灾指挥部报告震情相关情况;承办对接支撑国家层面工作组来津事宜;完成市抗震救灾指挥部交办的其他任务。
(2)抢救抢险组。组织地震灾害紧急救援队、驻津部队、工程抢险等救援力量,调配专业救援装备,组织搜救被困群众和受伤人员;组织各类地震引发火灾、危险化学品泄漏等次生灾害处置抢险;协调外援部队在津的救援行动;组织驻津部队、武警部队支援地方灾后恢复重建工作;完成市抗震救灾指挥部交办的其他任务。
(3)群众生活组。指导受灾区人民政府组织基层应急队伍和广大群众开展自救互救,做好受灾群众紧急安置、救助工作以及相应的资金物资保障;保障救灾所需的燃料、食品、药品、饮用水等生活必需品供应和救援人员基本生活必需品供应,在受灾社区、村设置生活用品发放点,启动应急避难场所,筹调发放食品、饮用水、衣被、帐篷、移动厕所等各类救灾物资;视情开展为灾区人民捐款捐物活动,接收、发放国内外捐赠的救灾物资和资金,并做好监管工作;完成市抗震救灾指挥部交办的其他任务。
(4)地震监测和灾害评估组。做好震情速报、通报和震情趋势判定,密切监视震情发展,实时跟踪地震序列活动,对震区及全市震情形势进行研判,做好余震预测预报;加强气象监测,密切关注灾区重大气象变化,做好灾区气象预警;对重大地质灾害隐患进行监测预警,一旦发生险情,指导属地疏散群众;对易发生次生灾害的重大危险源、重要目标物、重大关键基础设施,采取紧急处置措施并加强监控;加强空气、水源、土壤污染和地质灾害险情监测,减轻或消除污染危害,防范因强余震和降雨形成的滑坡、泥石流、滚石等造成新的人员伤亡和交通堵塞;组织专家开展灾害损失评估,对地震烈度、发震构造、地震宏观异常现象等震害因素以及灾区范围、受灾人口、成灾人口、人员伤亡数量等人员损失和工程结构震害特征、建构筑物破坏、地震地质灾害、地震社会影响、环境影响程度等震害损失进行调查;完成市抗震救灾指挥部交办的其他任务。
(5)医疗卫生防疫组。组织医疗救护队伍,调度救护车、医疗器械、药品和血液,必要时建立战地医院或医疗点,实施现场救治;加大对重灾区医疗器械、药品供应;统筹周边地区的医疗资源,根据需要分流重伤员,实施异地救治;开展灾后心理援助;对灾区水源进行监测,做好灾后生活饮用水消毒指导,监督、监测灾区食品安全和药品质量安全,预防和控制各种传染病等疫情的暴发流行,及时接种疫苗;妥善处置遇难者遗体,加强鼠疫、狂犬病的监测、防控和处理,组织重大动物疫情防控;做好死亡动物、医疗废弃物、生活垃圾、粪便等消毒和无害化处理;实行重大传染病和突发公共卫生事件日报告制度;完成市抗震救灾指挥部交办的其他任务。
(6)交通运输组。紧急调拨运输工具,配合各工作组转运受灾群众和运送应急物资;保证抢险救援的人员、物资运输;完成市抗震救灾指挥部交办的其他任务。
(7)新闻舆情组。组织震情、灾情、抗震救灾信息新闻发布和宣传报道工作;建立信息共享机制,加强舆情收集分析,正确引导舆论;完成市抗震救灾指挥部交办的其他任务。
(8)基础设施抢修组。抢通修复因灾损毁的机场、铁路、公路、桥梁、隧道、码头、航道及通航建筑物等交通基础设施;抢修供电、供水、供气、广播电视等基础设施,保障灾区群众基本生活需要和应急工作需要;完成市抗震救灾指挥部交办的其他任务。
(9)社会治安组。组织灾区的安全保卫工作,依法打击盗窃、抢劫、哄抢救灾物资、借机传播谣言制造社会恐慌等违法犯罪行为;预防和打击各类违法犯罪活动,维护道路交通秩序,视情实施交通管制;组织对党政机关、要害部门、金融单位、储备仓库、监狱等重要场所的警戒;在受灾群众安置点、救灾物资存放点等重点地区,增设临时警务站,加强治安巡逻,做好涉灾矛盾纠纷化解和法律服务工作,维护社会治安秩序稳定;完成市抗震救灾指挥部交办的其他任务。
(10)通信保障组。组织基础电信运营企业、铁塔公司做好抗震救灾指挥现场应急通信保障工作,指导基础电信运营企业和铁塔公司抢修因灾受损的公共电信基础设施,保障灾区群众基本生活和应急工作需要;完成市抗震救灾指挥部交办的其他任务。
(11)涉外工作组。组织加强涉外事务管理,按照“属地属人”原则,指导本市各区、各部门妥善安置在灾区工作、学习和旅游的国(境)外人员,及时向国家有关部委汇报相关情况;按照国家部委及市委、市政府部署要求,配合综合协调组协调安排国外救援队救援行动,分配救援任务,做好相关保障;配合群众生活组加强境外救援物资的接收和管理,按规定做好检验检疫、登记管理等工作;配合新闻舆情组适时组织安排境外新闻媒体进行采访;完成市抗震救灾指挥部交办的其他任务。
(12)恢复重建组。指导受灾区人民政府组织震后房屋安全评估、鉴定;负责组织做好震后灾害风险隐患排查治理;负责倒损住房恢复重建的技术服务和指导;负责组织震后快速恢复生产;拟制灾后重建规划;指导协调灾后重建工作;完成市抗震救灾指挥部交办的其他任务。
5.4 信息报送、发布
市抗震救灾指挥部各工作组牵头部门和区人民政府应主动向市抗震救灾指挥部上报抗震救灾工作信息。
市、区抗震救灾指挥部各工作组成员单位向本级抗震救灾指挥部工作组牵头部门上报抗震救灾工作信息。
区人民政府和区有关部门、单位在地震发生后应主动收集灾情、社情并进行汇总分析研判,按照有关程序和规定,及时进行信息上报和发布。
相关管理部门按照有利于抗震救灾工作开展的原则及时通过市突发事件预警平台、新闻媒体、政务微博等渠道及时发布有关应急信息。
5.5 应急响应级别调整及终止
应急响应启动后,可视灾情及其发展变化,由市人民政府或市抗震救灾指挥部对响应级别及时进行相应调整,可按地震灾害分级标准,提高、降低或终止应急响应级别,避免响应不足或响应过度。
当地震发生在重点地区,或者发生在特殊敏感时期,可根据需要适当提高应急响应级别。当地震可能造成小概率、高风险、超常规灾害时,要果断提级响应,确保快速有效控制事态发展。
5.6 应急结束
当生命搜救工作已经完成、受灾群众基本得到安置、灾区群众生活基本得到保障、地震引发的次生灾害后果基本得到控制、震情发展趋势基本稳定时,经会商研判应急响应即可终止。由市人民政府宣布结束市抗震救灾一级应急响应;由市抗震救灾指挥部宣布结束市抗震救灾二级、三级应急响应。
6 恢复与重建
6.1 善后处置
宣布应急结束后,各区人民政府和有关部门、单位要积极稳妥、深入扎实地做好善后处置工作。因救灾需要临时征用的房屋、运输工具、大型机械、通信设备及其他救援设备等应当及时归还;造成损坏或者无法归还的,按照有关规定给予适当补偿或者作其他处理。
6.2 恢复重建规划
特别重大地震灾害发生后,按照党中央、国务院决策部署,市人民政府配合国务院有关部门组织编制灾后恢复重建规划。重大、较大地震灾害发生后,市人民政府根据实际工作需要组织编制灾后恢复重建规划。
6.3 恢复重建实施
受灾区人民政府根据灾后恢复重建规划和本地经济社会发展水平,有计划、分步骤地组织实施本行政区域灾后恢复重建。市发展改革委、市财政局、市应急管理局、市规划资源局、市水务局、市城市管理委、市交通运输委、市住房城乡建设委等部门按职责协助受灾区开展灾区恢复重建工作。
7 保障措施
7.1 队伍保障
市有关部门,解放军、武警部队和民兵组织,区人民政府加强国家综合性消防救援队伍、专职消防队、市地震和地质灾害紧急救援队伍、危险化学品救护队伍、医疗卫生救援队伍等综合及专业抢险救灾队伍建设,配备必要的物资装备,经常性开展协同演练,提高共同应对地震灾害的能力。
城市供水、排水、供电、供气等生命线工程设施产权单位、管理或者生产经营单位加强抢险抢修队伍建设。
乡镇人民政府、街道办事处组织动员社会各方面力量,建立基层地震抢险救灾队伍,加强日常管理和培训。各区、各有关部门发挥共青团和红十字会作用,依托社区(村)、社会组织、企事业单位建立地震应急救援志愿者队伍,形成广泛参与地震应急救援的社会动员机制。
市、区两级应急管理部门会同相关部门加强灾害信息员队伍建设,强化队伍管理和工作保障,为灾害风险隐患识别报送处置、灾情统计报送与核查评估等提供支撑。
市、区两级应急管理和地震部门加强地震应急专家队伍建设,为应急指挥辅助决策、地震监测和趋势判断、地震灾害紧急救援、灾害风险及损失评估、地震烈度调查评定、房屋安全鉴定等提供人才保障。各有关研究机构加强地震监测、地震预测、地震区划、风险监测、应急处置技术、搜索与营救、建筑物抗震技术等方面的研究,提供技术支撑。
7.2 指挥平台保障
市应急管理局组织市地震局等建立健全具备应急指挥辅助决策、地震趋势判断、灾害损失快速评估等功能的应急指挥平台,保障各级人民政府在抗震救灾中进行合理调度、科学决策和指挥。
各区人民政府应大力推进抗震救灾应急指挥平台建设,完善群测群防网络和灾情速报网络,并加强维护与管理,确保紧急情况下信息畅通、反应迅速。
7.3 物资与资金保障
市发展改革委、市粮食和物资局、市商务局、市工业和信息化局、市卫生健康委、市医保局、市应急管理局等部门按照有关规定储备抗震救灾物资,建立健全应急物资储备网络和生产、调拨及紧急配送体系,保障地震灾害应急工作所需生活救助物资、医疗器械和药品等的生产供应。做好市级应急物资储备信息管理,为地震灾害应急工作提供应急物资信息支持。市工业和信息化局会同市卫生健康委做好医疗物资的储备和调配。
各区人民政府按照应急预案要求和有关规定,做好应急物资储备工作。处置地震灾害所需财政担负的经费,按照现行事权、财权划分原则,由市和区财政部门按规定予以保障。
7.4 避难场所保障
市和区人民政府要利用广场、绿地、公园、学校、体育场馆等公共设施,因地制宜设立应急避难场所,统筹安排必需的交通、通信、供水、供电、排污、环保、物资储备等设备设施,制定应急疏散方案,并组织疏散演练。
学校、医院、养老机构、影剧院、商场、酒店、体育场馆等人员密集场所设置应急疏散通道,配备必要的救生避险设施和物资,保证通道、出口的畅通。有关单位定期检测、维护报警装置和应急救援设施,确保正常使用。
7.5 基础设施保障
市通信管理局建立健全应急通信工作体系,组织各基础电信运营企业、铁塔公司做好应急和公众通信保障工作,确保地震应急救援工作的通信畅通。
市文化和旅游局协调广播电视机构完善广播电视传输覆盖网,确保群众能及时准确地获取政府发布的权威信息。
市工业和信息化局组织国网天津市电力公司加强电力基础设施和受损电力设施的抢修,保障地震现场应急装备的临时用电需求,有计划逐步恢复灾区的电力供应。
市水务局加强供水设施建管维护和抢修,保障震后抢险救援和群众安置等重要区域、重点点位供水,有计划逐步恢复灾区供水。
市交通运输委、市城市管理委、市公安局、中国铁路北京局集团有限公司天津铁路办事处、民航天津监管局、天津海事局、市应急管理局、市公安局交通管理总队等部门协调建立公路、铁路、航空、水运紧急运输保障体系,加强统一指挥调度,采取必要的交通管制措施,建立应急救援“绿色通道”机制。
7.6 宣传、培训与演练
市委宣传部、市委网信办和市政府新闻办、市应急管理局、市地震局、市教委、市科技局、市文化和旅游局、市红十字会等部门密切配合,开展防震减灾救灾科学、法律知识普及和宣传教育,动员社会公众积极参与防震减灾救灾活动,提高全社会防震避险和自救互救能力。
学校将防震减灾救灾知识教育纳入教学内容,加强防震减灾救灾专业人才培养,市教委、市地震局、市应急管理局等主管部门加强指导和监督。
各级人民政府建立健全地震应急管理培训制度,结合实际,组织应急管理人员、救援人员、志愿者等进行地震应急知识和技能培训。
各级人民政府及其有关部门要制定演练计划并定期组织开展地震应急演练。机关、学校、养老院、医院、企事业单位和居民委员会、村民委员会、基层组织等,要结合实际开展地震应急演练。
8 其他地震事件
8.1 京冀地区地震应急处置
北京市、河北省发生6.0级以上地震,按照《京津冀地区大震灾害应急专项预案》进行相应处置。在市委领导下,市人民政府负责组织、指挥和实施抗震救灾联动工作。市地震局立即向市委、市政府报告震情,并提出联动处置工作建议,根据中国地震局京津冀地震联动方案协助现场应急工作。协调派出本市地震和地质灾害紧急救援队、医疗救护队、工程抢险队等专业队伍,视情组织调集相关物资对灾区进行支援。
8.2 国内重特大地震灾害事件应急处置
国内发生6.0级以上地震,造成特别重大损失,市地震局向市委、市政府报告震情、灾情。在市委领导下,市人民政府按照中国地震局要求和受灾区人民政府或者抗震救灾指挥部提请,负责组织、指挥和实施抗震救灾支援工作,协调派出本市地震和地质灾害紧急救援队,派出医疗救护队。视情组织调集相关物资对灾区进行支援。
8.3 地震传言事件应急处置
出现地震传言并对社会正常生产生活秩序造成影响,有关区要迅速调查分析传言起因,立即采取有效措施就地予以平息,并将有关情况报告市委、市政府。市地震局派出专家协助区人民政府平息地震传言。
市委宣传部、市委网信办组织宣传报道和舆情引导工作,会同市公安局等部门,迅速处置有害信息,消除不良影响,维护社会稳定。
8.4 渤海海域地震事件应急处置
渤海海域地震事件发生后,市地震局立即向市委、市政府报告震情和灾情初步评估意见,并根据地震灾害的初判指标向市抗震救灾指挥部办公室提出启动应急响应级别的建议。同时,将震情信息通报市规划资源局、市交通运输委、天津海事局、滨海新区人民政府等单位。市规划资源局及时组织转发国家海洋环境预报中心对本市沿海的相关海啸灾害预警信息。当地震造成或可能造成船舶遇险、原油泄漏等突发事件时,市交通运输委、天津海事局、市规划资源局等有关部门和单位根据有关预案实施海上应急救援。当地震波及陆地造成灾害事件时,参照地震灾害应急响应相应级别开展应急处置工作。
9 附则
9.1 应急工作手册制定
市抗震救灾指挥部各工作组和有关单位根据本预案规定的职责任务,组织制定相应的应急工作手册。工作手册应包括工作事项、内容、流程、责任单位、责任人员等。应急工作手册与牵头制定单位如下:
(1)天津市抗震救灾综合协调应急工作手册(市应急管理局)。
(2)天津市抗震救灾抢救抢险行动应急工作手册(市应急管理局)。
(3)天津市抗震救灾群众生活应急工作手册(市应急管理局)。
(4)天津市抗震救灾地震监测和灾害评估应急工作手册(市地震局)。
(5)天津市抗震救灾医疗救护应急工作手册(市卫生健康委)。
(6)天津市抗震救灾卫生防疫应急工作手册(市疾控局)。
(7)天津市抗震救灾通信应急工作手册(市通信管理局)。
(8)天津市抗震救灾城镇危险住宅和农村危房加固应急工作手册(市住房城乡建设委)。
(9)天津市抗震救灾交通运输应急工作手册(市交通运输委)。
(10)天津市抗震救灾城市道路桥梁抢修应急工作手册(市城市管理委)。
(11)天津市抗震救灾公路抢通应急工作手册(市交通运输委)。
(12)天津市抗震救灾水利安全应急工作手册(市水务局)。
(13)天津市抗震救灾信息发布宣传应急工作手册(市委宣传部)。
(14)天津市抗震救灾供热抢修应急工作手册(市城市管理委)。
(15)天津市抗震救灾燃气抢修应急工作手册(市城市管理委)。
(16)天津市抗震救灾电力抢修应急工作手册(市工业和信息化局、国网天津市电力公司)。
(17)天津市抗震救灾社会治安应急工作手册(市公安局)。
(18)天津市抗震救灾交通疏导应急工作手册(市公安局交通管理总队)。
(19)天津市抗震救灾消防救援行动应急工作手册(市消防救援总队)。
(20)天津市抗震救灾涉外事务协调工作应急工作手册(市外办)。
(21)天津市抗震救灾恢复重建应急工作手册(市发展改革委)。
9.2 责任与奖惩
地震灾害应对工作实行行政领导负责制和责任追究制。
对在抗震救灾工作中作出突出贡献的先进集体和个人,按照有关规定给予表彰和奖励。对在抗震救灾工作中玩忽职守造成损失和严重虚报、瞒报灾情的,依据有关法律法规追究当事人的责任;构成犯罪的,依法追究其刑事责任。
9.3 预案管理与更新
本预案由市应急管理局组织编制,报市人民政府审批后实施。市应急管理局会同有关部门组织预案宣传、培训、演练和评估,并根据实际情况,适时组织修订完善本预案。
市和区人民政府,乡镇人民政府、街道办事处制定本行政区域地震应急预案,报上一级人民政府应急管理部门备案。市和区人民政府有关部门结合本部门职能制定地震应急预案或包括抗震救灾内容的应急预案,报同级应急管理部门备案。重要基础设施的经营管理单位和学校、医院,以及可能发生次生灾害的生产经营企、事业单位制定地震应急预案或包括抗震救灾内容的应急预案,报所在地区级应急管理部门备案。
9.4 预案解释
本预案解释工作由市应急管理局承担。
9.5 预案实施时间
本预案自印发之日起实施。《天津市人民政府办公厅关于印发天津市地震应急预案的通知》(津政办发〔2019〕12号)同时废止。
附件:名词术语
附件
名词术语
1.以上、以下:本预案所称以上包括本数,以下不包括本数。
2.地震三要素:指发震时间、地点及震级大小。
3.有感地震:震中附近的人能够感觉到的地震。一般震级在2.5级以上,震中烈度在3度以上。
4.强有感地震:震中附近的人普遍能够感觉到,但未直接造成人员重伤和死亡以及显著财产损失的地震。一般震级在3.5级以上,震中烈度在4度以上。
5.临震预报:大震前数天以内的地震预报。
天津市突发地质灾害应急预案
1 总则
1.1 编制目的
建立完善突发地质灾害应急工作体系,规范突发地质灾害应对程序,提升快速应急处置能力,高效有序开展救援工作,避免或最大限度减轻突发地质灾害造成的损失,维护人民群众生命财产安全和社会稳定。
1.2 编制依据
依据《中华人民共和国突发事件应对法》、《地质灾害防治条例》、《国家突发地质灾害应急预案》、《天津市实施〈中华人民共和国突发事件应对法〉办法》、《天津市突发事件总体应急预案》等有关法律、法规和文件,结合本市实际,制定本预案。
1.3 适用范围
本预案是天津市处置突发地质灾害的专项应急预案,适用于本市行政区域内因自然因素或者人为活动引发的危害人民群众生命和财产安全的山体崩塌、滑坡、泥石流、地面塌陷等与地质作用有关的突发地质灾害的应急处置工作。
1.4 工作原则
(1)预防为主,以人为本。坚持人民至上、生命至上,把保障人民群众生命财产安全作为工作的出发点和落脚点,建立健全群测群防机制,最大程度减少突发地质灾害造成的损失。
(2)统一指挥,分工负责。在市委领导下,按照市人民政府部署要求,市有关部门和各区人民政府各司其职,密切协作,形成工作合力,共同做好突发地质灾害处置应对工作。
(3)分级管理,属地为主。根据本市突发地质灾害分布特点,建立市、区两级应急管理体系,坚持属地为主、条块结合的应急工作机制,按照灾害等级分级负责、分级响应,上下联动,高效应对突发地质灾害事件。
1.5 事件分级
按突发地质灾害危害程度和规模大小分为特别重大、重大、较大、一般地质灾害险情(灾情)四级。
1.5.1 特别重大地质灾害险情(灾情)
受灾害威胁,需搬迁或紧急转移人数在1000人以上,或潜在可能造成的经济损失1亿元以上的地质灾害险情,为特别重大地质灾害险情。
因灾死亡或失联30人以上,或因灾造成直接经济损失1000万元以上的地质灾害灾情,为特别重大地质灾害灾情。
1.5.2 重大地质灾害险情(灾情)
受灾害威胁,需搬迁或紧急转移人数在500人以上、1000人以下,或潜在可能造成的经济损失5000万元以上、1亿元以下的地质灾害险情,为重大地质灾害险情。
因灾死亡或失联10人以上、30人以下,或因灾造成直接经济损失500万元以上、1000万元以下的地质灾害灾情,为重大地质灾害灾情。
1.5.3 较大地质灾害险情(灾情)
受灾害威胁,需搬迁或紧急转移人数在100人以上、500人以下,或潜在可能造成的经济损失500万元以上、5000万元以下的地质灾害险情,为较大地质灾害险情。
因灾死亡或失联3人以上、10人以下,或因灾造成直接经济损失100万元以上、500万元以下的地质灾害灾情,为较大地质灾害灾情。
1.5.4 一般地质灾害险情(灾情)
受灾害威胁,需搬迁或紧急转移人数在100人以下,或潜在可能造成的经济损失500万元以下的地质灾害险情,为一般地质灾害险情。
因灾死亡或失联3人以下,或因灾造成直接经济损失100万元以下的地质灾害灾情,为一般地质灾害灾情。
2 组织指挥体系
2.1 市级指挥机构
成立天津市突发地质灾害应急指挥部(以下简称市指挥部),统筹组织指挥本市突发地质灾害应急处置工作。市指挥部主要职责是:贯彻落实党中央、国务院决策部署,按照市委、市政府关于突发地质灾害应急救援的工作要求,组织指挥本市特别重大、重大突发地质灾害险情(灾情)的应急处置工作,指导事发区开展较大、一般突发地质灾害险情(灾情)的应急处置工作;部署和组织有关部门和区人民政府对受灾地区进行紧急救援;协调解放军和武警部队等驻津力量参加抢险救援。
2.1.1 市指挥部组成及分工
指挥长:分管应急管理工作的副市长。
第一副指挥长:分管规划资源工作的副市长。
副指挥长:市人民政府联系应急管理工作的副秘书长,市应急管理局、市规划资源局主要负责同志。
按照市指挥部部署,各成员单位负责组织本单位并协调督促本行业其他部门共同做好突发地质灾害应对工作。
(1)市委宣传部:正确把握突发地质灾害处置应对宣传工作导向,统筹协调重要突发地质灾害新闻报道和舆论引导工作,指导开展信息发布。
(2)市委网信办:统筹做好突发地质灾害网络舆情应对处置工作,规范属地网络媒体平台传播秩序,强化舆论引导,及时调控网上热度,管控有害信息。
(3)市发展改革委:牵头统筹协调灾后恢复重建的重要事项,负责安排因灾损毁基础设施修复、重大救灾和应急处置项目市级政府投资计划;协调争取国家发展改革委中央预算内投资支持本市相关项目。
(4)市教委:协助事发区人民政府疏散受突发地质灾害威胁的各类各级学校师生,协助组织修复受损毁校舍,应急调配教学资源,妥善解决灾区学生的就学问题;协助指导有安置任务或作为应急避难场所的学校做好转移安置工作。
(5)市工业和信息化局:负责组织受灾期间电力供应,协调电力企业恢复和保障电网、电力设施正常运行;组织协调突发地质灾害抢险救援所需应急物资的生产供应相关工作;统筹做好无线电应急保障和处置工作;负责组织工业企业灾后快速恢复生产。
(6)市公安局:指导事发区公安机关加强治安防范管理、道路交通管理;依法查处打击趁灾盗窃、抢劫等违法犯罪活动,严密防范、妥善处置群体性事件;协助事发区人民政府动员疏散受突发地质灾害威胁的居民以及其他人员,情况危急时,可按照市指挥部指令强制组织避灾疏散。
(7)市民政局:负责协助事发区人民政府做好遇难人员遗体善后处置,配合做好突发地质灾害救助相关工作。
(8)市财政局:按照市指挥部决策部署,根据主管部门制定的救援救灾方案,及时为突发地质灾害应急处置以及灾后恢复重建工作提供资金保障。
(9)市规划资源局:会同市气象局做好市级地质灾害气象风险预警和发布;负责全市突发地质灾害防治的组织、协调、指导和监督工作;负责指导群测群防网络建设完善以及相关培训工作;参加突发地质灾害事件的调查评估工作;负责核实险情(灾情)发生的时间、地点、规模、潜在威胁、影响范围以及成灾因素;承担突发地质灾害应急救援的技术支撑工作,组织应急监测,实时掌握险情(灾情)动态,及时分析、预测发展趋势,随时根据险情(灾情)变化提出应急防范的对策、措施并报告市指挥部办公室。
(10)市生态环境局:负责因突发地质灾害引发的环境污染监测,提出控制、消除环境污染的建议,配合有关部门实施应急处置。
(11)市住房城乡建设委:负责指导相关区开展突发地质灾害影响范围内危房排查,落实整治及管控措施,避免可能造成的二次危害。
(12)市城市管理委:负责城市管理相关市政基础设施地质灾害隐患风险评估、风险排查和治理工作;负责组织做好受损城市道路桥梁设施的抢修恢复工作;组织协调突发地质灾害影响区域供气、供暖等公共设施的保护和抢修工作,保障正常运行;组织指导事发区、群众转移安置区生活垃圾清运;组织指导城市管理相关市政基础设施和服务设施灾后恢复重建工作。
(13)市交通运输委:负责组织有关单位对监管范围内公路沿线和港口附近的地质灾害隐患点进行排查,发现险情及时采取防治措施,做好监测和预警工作;负责所属公路交通设施的地质灾害防治工作;在突发地质灾害应急状态下,组织协调有关部门做好受损路段抢修恢复及道路运输保障工作;负责组织协调做好公路、港口突发地质灾害抢险救灾物资、受灾人员的运输工作。
(14)市水务局:负责组织水情监测以及突发地质灾害引发的次生洪水处置的工程调度、抢险技术支撑,对事发区防洪、防潮、排水、供水等设施的保护和抢修进行技术指导。
(15)市农业农村委:负责组织突发地质灾害事发区域内动物疫病的预防、控制和扑灭工作,加强动物疫情监测,防止和控制动物疫情暴发流行;负责组织涉农区做好农田地面塌陷等突发地质灾害的救灾工作及灾后恢复生产。
(16)市商务局:负责突发地质灾害事发区域受灾人员所需方便食品、瓶装水等生活必需品的调拨和供应。
(17)市文化和旅游局:协助事发区人民政府将旅游景区内受突发地质灾害威胁的游客以及其他人员疏散、撤离到安全地带,立即停止赴事发区域或途经事发区域的旅游团组。
(18)市卫生健康委:负责组织指导协调受伤人员的现场医疗救治、转运、院内救治和突发地质灾害事发区域卫生防疫等工作;及时向市指挥部报告伤员数量及医疗救治情况;指导协调受灾群众和救援人员的心理援助。
(19)市应急管理局:负责应急救援队伍调度,统筹和协调突发地质灾害救援工作;指导事发区做好受灾群众临时安置工作,妥善安排受灾群众生活;负责灾情统计以及救灾款物分配、发放工作的指导、监督和管理;组织开展救灾捐赠,指导动员社会力量参与灾害救助;组织开展突发地质灾害调查评估工作;牵头统筹协调灾后恢复重建的相关事项。
(20)市市场监管委:组织受灾地区市场秩序监管工作,查处各类破坏市场秩序行为;负责救灾药品、医疗器械质量的监督管理,严防假劣药品、不符合强制性标准或产品技术要求的医疗器械流入受灾地区;协助有关部门组织筹集救灾药品和医疗器械;加强救灾期间食品安全监督管理,及时消除食品安全隐患。
(21)市国资委:督促监管企业积极参与突发地质灾害抢险救援增援工作和有关部门组织的突发地质灾害抢险救灾物资生产调度工作,督促监管企业做好突发地质灾害防范和自保工作。
(22)市气象局:负责加强气象监测预报,及时发布天气预警信息,会同市规划资源局做好地质灾害气象风险预警和发布,为救援救灾工作提供气象保障。
(23)市粮食和物资局:根据市应急管理局的动用指令,按程序组织做好市级救灾物资调运工作。
(24)市通信管理局:负责组织督促基础电信运营企业和铁塔公司尽快抢修恢复因灾受损的公共电信基础设施;做好应急处置和救援过程中应急通信保障工作。
(25)国网天津市电力公司:负责组织指导抢修因灾损毁的电力设施,尽快恢复突发地质灾害影响区域生产和生活用电;承担应急处置和救援的电力保障工作。
(26)市消防救援总队:负责突发地质灾害事发区域人员搜救等抢险救援工作,配合各专业队伍做好应急处置工作。
(27)天津警备区:协调解放军并组织民兵队伍参加突发地质灾害抢险救援行动。
(28)武警天津总队:协助做好突发地质灾害事发区域人员搜救等抢险救援和社会秩序维护等工作。
根据工作需要,市指挥部可对市指挥部成员单位进行调整,组织相关部门和单位按照职责和相关预案,参与应急处置工作。
2.1.2 市指挥部办事机构
市指挥部下设天津市突发地质灾害应急指挥部办公室(以下简称市指挥部办公室),市指挥部办公室设在市应急管理局。办公室主任由市应急管理局局长担任,副主任由市应急管理局、市规划资源局分管负责同志担任,各成员单位有关处室负责同志为联络员。
市指挥部办公室主要职责是:负责市指挥部日常工作,起草市指挥部有关文件,组织落实市指挥部各项工作部署;开展天津市突发地质灾害应急预案编修,指导各区制定和修订本区突发地质灾害应急预案或方案;协调、指导各成员单位开展相关应急保障和应急处置工作;负责突发地质灾害抢险救援处置情况的收集、上报工作;承办市指挥部交办的其他工作。
2.2 现场指挥机构
2.2.1 现场指挥部
市指挥部根据突发地质灾害规模和现场抢险救援需要,可在事发区设立现场指挥部。当突发地质灾害的发生区域只有一处时,市指挥部可前置事发区域,作为现场指挥部直接指挥现场应急处置工作。
现场指挥部统一指挥和组织实施现场应急处置工作,主要承担制定应急救援处置方案,指挥调度应急救援力量开展应急救援,疏散转移安置受威胁群众,组织医疗救助和卫生防疫,维护事发区域社会秩序,抢修受损基础设施,做好险情(灾情)信息发布和舆论监测引导,落实市指挥部交办的其他工作事项。
现场指挥部要加强与市指挥部的协调联动,其中现场指挥部重点负责抢险现场及周边区域的抢险救援组织指挥协调等工作,及时收集、汇总并向市指挥部报告险情(灾情)发展态势及救援情况;市指挥部负责向现场指挥部通报相关信息,统筹各方力量、物资支援现场指挥部抢险救援工作。
2.2.2 现场工作组
现场指挥部一般下设相关现场工作组,由市指挥部成员单位抽调人员配合事发区突发地质灾害应急指挥部(以下简称区指挥部)共同组建。
(1)综合协调组。由事发区人民政府牵头,会同市应急管理局、市规划资源局、市公安局组建。
(2)监测调查组。由市规划资源局牵头,会同市生态环境局、市住房城乡建设委、市水务局、市气象局组建。
(3)抢险救援组。由事发区人民政府牵头,会同市应急管理局、市规划资源局、市住房城乡建设委、市城市管理委、市水务局、市国资委、市消防救援总队、天津警备区、武警天津总队、市通信管理局、国网天津市电力公司组建。
(4)转移安置组。由事发区人民政府牵头,会同市教委、市商务局、市民政局、市文化和旅游局、市应急管理局、市市场监管委、市粮食和物资局组建。
(5)医疗防疫组。由市卫生健康委牵头,会同市生态环境局、市市场监管委、市药监局、市农业农村委、市工业和信息化局、市城市管理委、市民政局、市疾控局、事发区人民政府等单位组建。
(6)治安保卫组。由市公安局牵头,会同武警天津总队、事发区人民政府组建。
(7)交通运输组。由市交通运输委牵头,会同市应急管理局、市公安局组建。
(8)新闻舆情组。由市委宣传部牵头,会同市委网信办、市公安局、市规划资源局、市应急管理局、事发区人民政府组建。
(9)财务保障组。由市财政局牵头,会同市应急管理局组建。
2.3 区级指挥机构
事发区人民政府参照市级应急预案架构,根据辖区内突发地质灾害应急处置需要设立区指挥部,并下设区突发地质灾害应急指挥部办公室(以下简称区指挥部办公室),建立辖区内突发地质灾害应对工作体制机制。
区指挥部的主要职责是:贯彻执行市委、市政府和市指挥部的指挥部署;按照区委、区政府关于突发地质灾害应急救援的工作要求,启动、终止辖区内突发地质灾害应急响应,组织开展较大、一般突发地质灾害险情(灾情)的应急处置工作,在市指挥部的指导下开展特别重大、重大突发地质灾害险情(灾情)的应急处置工作,部署和组织区有关部门和乡镇人民政府(街道办事处)对受灾区域进行紧急救援;协调解放军和武警部队等驻区力量参加抢险救援。
2.4 专家组
规划资源、应急管理、气象、水务、交通运输、住房城乡建设、城市管理、消防救援等部门按照职责分工建立健全本领域应急处置方面的专家库,负责为突发地质灾害应急指挥、监测预警、现场救援等工作提供技术支持。
市指挥部办公室根据工作需要调派专家时,通过电话或发商调函协调相关单位组织本领域专家,组成专家组执行突发地质灾害抢险救援现场指导任务。
3 监测、预防与风险预警
3.1 监测和预防
市、区两级规划资源部门采取群测群防与专业巡查相结合的方式,组织做好突发地质灾害隐患点监测,加强与住房城乡建设、城市管理、交通运输、应急管理、气象、水务等部门以及各区人民政府的信息互通,建立地质灾害监测信息化系统,及时传送地质灾害险情(灾情)信息。
市规划资源局、蓟州区人民政府组织有关部门对蓟州区地质灾害隐患点进行调查、评估、登记,建立台账,定期开展地质灾害防范工作检查,责令有关单位对地质灾害隐患采取有效防范措施。住房城乡建设、应急管理、水务、交通运输、气象、文化和旅游等部门按照职责分工,共同做好突发地质灾害防范工作。
3.1.1 编制年度地质灾害防治方案
市规划资源局指导蓟州区规划资源部门,依据地质灾害防治规划和地质灾害实际发育情况,会同本级住房城乡建设、应急管理、水务、城市管理、交通运输、气象、文化和旅游等部门,每年年初拟定年度地质灾害防治方案。年度地质灾害防治方案要标明辖区内地质灾害隐患点的分布、威胁对象和范围,明确重点防范期,制定具体有效的地质灾害防治措施,确定地质灾害隐患点的监测、预防责任单位和具体责任人。
3.1.2 地质灾害巡查
市规划资源局指导蓟州区规划资源部门,用好地质灾害群测群防和专业监测手段,严格落实“三查”制度(汛前排查、汛中巡查、汛后核查),加强地质灾害隐患点监测,着力防范灾害发生;区级水务、城市管理、交通运输、文化和旅游等部门加强与规划资源部门协同,做好本部门管辖范围内地质灾害隐患点巡查、监测等工作。
3.1.3 落实防灾避险措施
发现险情(灾情)时,事发区人民政府要及时划定地质灾害危险区,设置危险区警示标志,确定撤离路线,并根据险情(灾情)变化及时提出应急对策,组织受威胁人员转移避让或采取排险防治措施,情况危急时,强制组织避灾疏散。
蓟州区人民政府根据在册地质灾害隐患点,将群测群防工作落实到具体单位、乡镇人民政府(街道办事处)和村民委员会(居民委员会),将涉及地质灾害防治内容的防灾避险“明白卡”发放到市民群众手中,加强宣讲教育,普及防灾知识。
3.2 风险预警
3.2.1 预报预警体系
市和区两级规划资源、气象部门建立健全互联互通的地质灾害预报预警体系。
3.2.2 预警信息发布
本市地质灾害气象风险预警等级划分为四级,风险程度由低到高依次用蓝色、黄色、橙色和红色表示。地质灾害气象风险预警信息内容包括地质灾害的类别、预警级别、起始时间、可能影响范围、警示事项、应采取的措施和发布单位等。市、区两级地质灾害气象风险预警由规划资源部门会同同级气象部门联合发布。
3.2.3 预警行动
地质灾害气象风险预警发布后,市级规划资源、气象、应急管理、交通运输、文化和旅游、住房城乡建设、水务、教育等部门和属地人民政府要及时传递预警信息;市、区两级相关部门和属地人民政府按照职责分工和预警行动指令做好相关处置应对工作。(预警分级行动指令清单见附件3)。
3.2.4 预警行动的调整与终止
预警行动视气象条件和实时雨情、水情、灾情监测情况,随地质灾害气象风险预警信息等级动态调整,可逐步升(降)级。超出地质灾害气象风险预警时限未再发布新的预警信息,预警自行解除,预警行动可视情终止。
4 信息速报与先期处置
4.1 信息速报
4.1.1 速报时限
乡镇人民政府(街道办事处)、企事业单位或个人发现或接报突发地质灾害时,立即向所在区应急管理、规划资源部门报告。
各区应急管理、规划资源部门接到灾情报告后,立即组织力量到现场核实,按照边报告、边核实的原则,第一时间报告区人民政府和市指挥部办公室。
市指挥部办公室在接报后30分钟内以电话形式、1小时内以书面形式向市委、市政府报告突发地质灾害基本情况;对于死亡和失联人数接近或者可能超过10人的突发地质灾害,已经或者有可能引发舆情炒作、造成负面影响的突发地质灾害,第一时间向市委、市政府报告。出现较大以上突发地质灾害险情(灾情),市应急管理局、市规划资源局同步报送应急管理部、自然资源部。各级信息上报工作严格执行信息报送有关规定。
4.1.2 速报内容
主要包括突发地质灾害发生的时间、地点、地质灾害类型、灾害体规模、灾害损失或潜在危害、可能的引发因素和发展趋势,以及已采取的对策与措施等。对造成人员伤亡的突发地质灾害,应尽可能提供伤亡和失联的人数以及造成的直接经济损失等。
4.2 先期处置
灾害发生地乡镇人民政府(街道办事处)及有关责任单位发现或接报突发地质灾害后,立即有序组织疏散、撤离、安置受突发地质灾害威胁人员;派人赶赴现场,采取划定危险区、设立警示标志、封锁进出道路等必要的先期处置措施,防范次生灾害造成的影响。
事发区人民政府迅速调动有关专业应急力量赶赴现场,掌握现场态势,控制事态发展,减少人员伤亡和经济损失。
事发区有关部门和单位依据各自职责,依法采取必要措施防止或者减轻事件危害,控制事态蔓延:
(1)应急管理部门迅速组织应急力量开展抢险救援工作。
(2)规划资源部门迅速组织相关专业技术人员进行险情(灾情)调查评估、应急监测等有关工作。
(3)公安部门立即组织人员维护现场秩序,配合开展伤员救治和现场调查工作。
(4)卫生健康部门立即组织救治伤员,调配医疗资源,做好防疫准备工作。
其他各部门按照职责做好相关工作。
5 应急响应
对于先期处置未能有效控制事态发展的险情(灾情),按照分级响应的原则,启动相应级别的应急响应。本市突发地质灾害应急响应由高到低分别为一级、二级、三级、四级。市指挥部负责启动和结束突发地质灾害一、二级应急响应,市指挥部办公室负责启动和结束突发地质灾害三、四级应急响应。
一、二级应急响应的应急处置工作,由市指挥部组织指挥市有关部门和事发区指挥部开展;三级应急响应的应急处置工作,主要由事发区指挥部在市指挥部的组织指导下开展;四级应急响应的应急处置工作,由事发区指挥部在市指挥部办公室派出工作组的指导下开展。事发区人民政府和区指挥部负责组织实施本区突发地质灾害抢险救援等方面具体工作。
各区可参照市突发地质灾害应急响应启动条件,结合实际制定本区突发地质灾害应急响应启动条件。
5.1 一级应急响应
5.1.1 启动应急响应
出现下列情况之一的,启动一级应急响应:
(1)发生特别重大地质灾害险情(灾情);
(2)经市应急管理局、市规划资源局组织相关部门会商研判,发生地质灾害的社会关注度特别高、次生灾害威胁程度特别重大;
(3)国家针对本市启动突发地质灾害三级以上应急响应;
(4)其他需要启动一级应急响应的情况。
当发生符合启动一级应急响应条件的事件时,市指挥部办公室组织应急管理、规划资源和气象等部门会商,提出启动一级应急响应的建议,报市指挥部指挥长批准,遇紧急情况,由市指挥部指挥长决定;必要时,市人民政府直接决定启动一级应急响应。市指挥部各成员单位自行启动本部门相关应急方案或保障方案。事发区突发地质灾害应急响应由相关区指挥部研究自行启动。
5.1.2 指挥与部署
(1)市指挥部指挥长、第一副指挥长、副指挥长,市指挥部办公室主任,市规划资源局、市应急管理局、市委网信办、市公安局、市住房城乡建设委、市城市管理委、市交通运输委、市卫生健康委、市民政局、市农业农村委、市水务局、市工业和信息化局、市粮食和物资局、市市场监管委、市商务局、市气象局、市生态环境局、市通信管理局、市消防救援总队、天津警备区、武警天津总队等市指挥部成员单位分管负责同志赴事发现场,指导、组织、协调应急处置工作。其他成员单位组织本部门相关人员在本单位、本部门上岗到位,组织做好相关保障工作,并根据市指挥部要求,随时做好到市应急管理局或事发现场集中办公准备。
(2)事发区指挥部指挥长在本区人民政府或区应急管理局上岗到位,组织做好本区突发地质灾害抢险救援工作。
(3)成立现场指挥部,由市人民政府指定的负责同志或市指挥部指挥长任现场指挥部指挥长。根据现场应急处置需要,市指挥部成员单位抽调人员配合事发区指挥部共同组建综合协调、监测调查、抢险救援、转移安置、医疗防疫、治安保卫、交通运输、新闻舆情、财务保障等现场工作组,各工作组分工组织实施应急处置工作。
(4)向国务院和应急管理部、自然资源部报告险情(灾情)和应急处置工作进展情况。视情请求国务院和应急管理部、自然资源部给予支援。
5.2 二级应急响应
5.2.1 启动应急响应
出现下列情况之一的,启动二级应急响应:
(1)发生重大地质灾害险情(灾情);
(2)经市应急管理局、市规划资源局组织相关部门会商研判,发生地质灾害的社会关注度非常高、次生灾害威胁程度重大;
(3)国家针对本市启动突发地质灾害四级应急响应;
(4)其他需要启动二级应急响应的情况。
当发生符合启动二级应急响应条件的事件时,市指挥部办公室组织应急管理、规划资源和气象等部门会商,提出启动二级应急响应的建议,报市指挥部第一副指挥长批准,遇紧急情况,由市指挥部第一副指挥长决定。市指挥部各成员单位自行启动本部门相关应急方案和保障方案。事发区突发地质灾害应急响应由相关区指挥部研究自行启动。
5.2.2 指挥与部署
(1)市指挥部第一副指挥长、副指挥长,市指挥部办公室主任,市规划资源局、市应急管理局、市住房城乡建设委、市城市管理委、市交通运输委、市卫生健康委、市民政局、市水务局、市粮食和物资局、市市场监管委、市商务局、市气象局、市消防救援总队、天津警备区、武警天津总队等市指挥部成员单位分管负责同志赴事发现场指导、组织、协调应急处置工作。其他成员单位组织本部门相关人员在本单位、本部门上岗到位,组织做好相关保障工作,并根据市指挥部要求,随时做好到市应急管理局或事发现场集中办公准备。
(2)事发区指挥部指挥长在本区人民政府或区应急管理局上岗到位,组织做好本区突发地质灾害抢险救援工作。
(3)成立现场指挥部,由市人民政府指定的负责同志或市指挥部第一副指挥长任现场指挥部指挥长。根据现场应急处置需要,市指挥部成员单位抽调人员配合事发区指挥部共同组建综合协调、监测调查、抢险救援、转移安置、医疗防疫、治安保卫、交通运输、新闻舆情、财务保障等现场工作组,各工作组分工组织实施应急处置工作。
(4)向国务院和应急管理部、自然资源部报告险情(灾情)和应急处置工作进展情况。
5.3 三级应急响应
5.3.1 启动应急响应
出现下列情况之一的,启动三级应急响应:
(1)发生较大地质灾害险情(灾情);
(2)经市应急管理局、市规划资源局组织相关部门会商研判,发生地质灾害的社会关注度较高、次生灾害威胁程度较大;
(3)其他需要启动三级应急响应的情况。
当发生符合启动三级应急响应条件的事件时,市指挥部办公室组织应急管理、规划资源和气象等部门会商,提出启动三级应急响应的建议,由市指挥部副指挥长(市应急管理局主要负责同志)批准。市指挥部各成员单位自行启动本部门相关应急方案和保障方案。事发区突发地质灾害应急响应由相关区指挥部研究自行启动。
5.3.2 指挥与部署
(1)市指挥部副指挥长(市应急管理局主要负责同志)和市规划资源局、市应急管理局、市住房城乡建设委、市城市管理委、市交通运输委、市卫生健康委、市消防救援总队等市指挥部成员单位分管负责同志赴事发现场指导、协调应急处置工作。其他成员单位组织本部门相关人员在本单位、本部门上岗到位,组织做好相关保障工作,并根据市指挥部要求,随时做好到市应急管理局或事发现场集中办公准备。
(2)事发区指挥部副指挥长(分管应急管理工作或规划资源工作的副区长)在本区人民政府或区应急管理局上岗到位,组织做好本区突发地质灾害抢险救援工作。
(3)成立现场指挥部,由事发区人民政府指定的负责同志或市指挥部副指挥长(市应急管理局主要负责同志)任现场指挥部指挥长。根据现场应急处置需要,市指挥部成员单位抽调人员配合事发区指挥部共同组建综合协调、监测调查、抢险救援、转移安置、医疗防疫、治安保卫、交通运输、新闻舆情、财务保障等现场工作组,各工作组分工组织实施应急处置工作。
(4)向国务院和应急管理部、自然资源部报告险情(灾情)和应急处置工作进展情况。
5.4 四级应急响应
5.4.1 启动应急响应
当发生一般地质灾害险情(灾情)时,市指挥部办公室组织应急管理、规划资源和气象等部门会商,提出启动四级应急响应的建议,由市指挥部办公室副主任批准。市指挥部各成员单位自行启动本部门相关应急方案和保障方案。事发区突发地质灾害应急响应由相关区指挥部研究自行启动。
5.4.2 指挥与部署
(1)市指挥部办公室视情派出工作组赶赴现场指导、协调应急处置工作。市应急管理局、市规划资源局、市住房城乡建设委、市消防救援总队等单位分管负责同志视情赶赴现场,其他成员单位组织本部门相关人员在本单位、本部门上岗到位。
(2)事发区指挥部按照本区预案或方案,组织做好本区突发地质灾害抢险救援工作。
(3)市应急管理局、市规划资源局分别向应急管理部、自然资源部报告险情(灾情)和应急处置工作进展情况。
5.5 应急处置措施
现场指挥部根据市指挥部的安排部署,结合险情(灾情)和救援需要,组织各现场工作组,采取以下应急处置措施:
(1)综合协调组:建立并保障现场指挥部日常运转、办公设备、通信保障和后勤服务;根据各现场工作组提出的应急救援队伍、抢险物资支援需求,统一向市指挥部申请;根据现场指挥部的要求,向各现场工作组传达指令,收集、核实、分类、汇总、报送险情(灾情)信息及各工作组动态,并上报市委、市政府和市指挥部;做好现场指挥部内部公文流转、档案管理工作;组织现场应急标识和工作证件制作、发放、回收等管理工作;组织召开会商会议,分析研判灾害发展趋势;协助现场指挥部指挥长组织实施抢险救援行动。
(2)监测调查组:组织安排专业监测队伍和相关领域专家实施24小时灾害现场及影响区域动态监测,开展地质灾害排查,对致灾原因和发展趋势分析判断,并向现场指挥部提出应急防治与救灾措施建议;指导事发区人民政府划定危险区、设立明显警示标志并发布公告,提出应急处置建议;对因工程建设诱发的地质灾害进行排查、监测,组织指导开展突发地质灾害影响范围内危房调查,及时消除可能造成二次危害的隐患;根据现场抢险救援需要,对事发区水情及周边环境污染情况进行实时监测,做好气象服务工作。
(3)抢险救援组:根据现场指挥部命令,结合监测调查组提出的应急防治与救灾措施建议,迅速制定抢险救援方案并组织市地震和地质灾害紧急救援队开展抢险救援工作;一旦超出现有救援队伍处置能力,立即提出队伍支援需求,明确专业要求、人员数量和抵达时间、险情位置、抢险任务、对接人及联系方式等内容,通报综合协调组;衔接支援、增援的驻津央企、市属国有企业、建筑施工单位、解放军、武警部队等应急救援队伍开展抢险救援工作;协调志愿者的救援行动,做好志愿者组织的对接、派遣和相关服务工作;划分抢险救援现场作业区域,统筹安排各抢险救援队伍分区域实施现场作业;组织因地质灾害引发的次生洪涝灾害、水利工程设施、道路桥梁、危险化学品、输油气管道、输配电线路、通信设施等险情的处置工作;根据救灾需要,组织专业施工队伍,实施必要的应急治理工程,避免险情(灾情)进一步扩大;提出队伍运输车辆进出现场通行证件、路线需求,通报治安保卫组。
(4)转移安置组:按照确定的撤离路线,迅速组织受威胁区域群众疏散转移,情况危急时可强制组织受威胁群众进行避灾疏散转移,并结合事发区相关保障方案,妥善安排群众到紧急安置点或应急避难场所,鼓励采取投亲靠友等方式,动员社会力量安置受灾群众;及时调运衣被、帐篷、食品、饮用水等各类救灾物资,保障受灾群众吃饭、饮水、穿衣、住宿等基本生活需求;会同各行业主管部门做好学校、景区、养老院、福利院等相关人员的转移安置与安抚工作;提出转移安置人员运输车辆进出现场通行证件、路线需求,通报治安保卫组。
(5)医疗防疫组:根据现场人员伤亡情况,组织卫生医疗救援队伍抢救受伤群众,必要时建立现场医疗点实施现场分类救治;加强救护车、医疗器械、药品和血液的组织调度,及时转运重伤人员;统筹周边地区的医疗资源,根据需要分流重伤员,实施异地救治;有针对性组织开展受伤人员、灾区群众和救援人员的心理疏导;组织做好灾区水源的监测消毒,监督、监测灾区生活饮用水、食品卫生和药品质量安全,做好灾后卫生防疫工作,防范和控制传染病暴发;做好事发区域动物疫病的预防、控制和疫情监测工作;组织做好死亡动物、医疗废弃物、生活垃圾、粪便等消毒和无害化处理;做好遇难人员遗体的善后工作,接待抚慰遇难者家属。
(6)治安保卫组:做好抢险救援现场管控,实施安全警戒,维持现场秩序;做好群众撤离和转移的安全保卫工作;预防和打击各类违法犯罪活动,对蓄意扩大传播地质灾害谣言的违法行为予以打击和处理;维护道路交通秩序,视情实施交通管制;在受灾群众安置点、救灾物资存放点等重点地区,增设临时警务站,加强治安巡逻,做好涉灾矛盾纠纷化解和法律服务工作,维护社会治安秩序稳定;做好制作、发放、回收运输车辆进出现场通行证件管理工作。
(7)交通运输组:筹划集结调运物资、输送抢险人员和群众转移等抢险救援行动所需运输车辆,根据需要执行交通运输任务;协调做好国家、其他省市增援抢险救灾行动、装备物资运输所需交通工具的保障工作;加强交通疏导和实行交通管制,开通绿色通道,保证紧急情况下抢险救援车辆的优先安排、调度和放行。
(8)新闻舆情组:起草编发新闻通稿和险情(灾情)公告,按程序第一时间组织新闻发布和报道;动态发布抢险救援进展情况,持续发布权威信息;组织新闻媒体对突发地质灾害应对处置工作的相关情况进行宣传报道,视新闻媒体需要组织现场采访;加强舆情收集分析,正确引导舆论。
(9)财务保障组:做好抢险、救灾等资金核定、筹措和拨付;对抢险救灾资金的使用进行监督检查;做好抢险救灾资金全过程预算绩效管理工作。
5.6 应急响应结束
现场指挥部组织研判,当特别重大、重大突发地质灾害搜救工作已经完成,受突发地质灾害威胁群众全部转移安置,短期内灾害影响不再扩大或已减轻,向市指挥部提出应急响应结束的建议,市指挥部组织应急管理、规划资源和气象等部门进行联合会商,由市指挥部视情宣布结束一级、二级应急响应。
当较大、一般突发地质灾害搜救工作已经完成,受突发地质灾害威胁群众全部转移安置,短期内灾害影响不再扩大或已减轻,市指挥部办公室根据现场救援处置情况,组织规划资源和气象等部门进行联合会商,视情结束三级、四级应急响应。
5.7 工作信息报送
5.7.1 报送主体
突发地质灾害发生后,在前期信息速报的基础上,各级规划资源部门进一步核实相关信息,向本级人民政府、本级突发地质灾害应急指挥部办公室报告地质灾害险情(灾情)等信息,并向本级突发地质灾害应急指挥部成员单位通报。
现场指挥部负责收集各现场工作组信息上报市指挥部办公室。
事发区人民政府(事发区指挥部)负责收集本区信息上报市指挥部办公室。
市、区突发地质灾害应急指挥部各成员单位负责收集本部门信息上报本级突发地质灾害应急指挥部办公室。
5.7.2 报送内容
(1)险情(灾情)、社情及分析研判情况,如伤亡人数、疏散安置人数、受损倒塌民房数、各行业基础设施损坏数、已确定的直接经济损失数等。
(2)突发地质灾害应急行动相关量化指标,如疏散安置人数、动员队伍人数、已动用物资装备数、需增补物资装备数等。
(3)市指挥部成员单位、现场指挥部和事发区人民政府(事发区指挥部)认为其他应当报送的相关信息。
5.7.3 报送频次
(1)一级应急响应期间,根据市指挥部办公室要求,随时报送;
(2)二级应急响应期间,每日至少报送4次信息;
(3)三级、四级应急响应期间,每日至少报送2次信息;
(4)事发区、各成员单位按照市指挥部办公室要求,随时做好信息加报准备。
5.8 新闻发布与舆情应对
5.8.1 新闻发布
突发地质灾害发生后,市、区两级指挥部要快速反应、及时发声,遇有重大、特别重大突发地质灾害第一时间通过权威媒体向社会发布简要信息,随后发布初步核实情况、应对措施和公众防范措施等,并根据事件处置情况做好后续发布工作。重大、特别重大突发地质灾害发生后,在市委宣传部的组织、协调下,市指挥部在24小时内举行新闻发布会,及时、准确、客观发布突发事件信息。
5.8.2 舆情应对
宣传、网信部门会同公安、应急管理、规划资源等部门,收集整理网络、市民热线等与突发地质灾害相关的舆情社情信息,及时核实、解决公众反映的问题,予以积极回应和正面引导,对于不实和负面信息,及时澄清并发布准确信息。
6 后期处置
6.1 调查评估
应急响应终止后,市、区人民政府组织有关部门,对突发地质灾害造成的影响和损失等情况进行调查评估,并形成调查评估报告提交上一级人民政府,视情报国家相关部委。规划资源部门负责对突发地质灾害发生原因、影响范围、受灾程度等进行调查分析,并形成调查报告;应急管理部门负责对灾害损失情况进行评估,并形成灾情评估报告。
特别重大突发地质灾害应急响应终止后,在国务院或国务院授权的部门组织下,本市配合做好相关工作;重大突发地质灾害应急响应终止后,由市指挥部组织开展调查评估工作;较大突发地质灾害应急响应终止后,由市应急管理局、市规划资源局组织开展调查评估工作;一般突发地质灾害应急响应终止后,由事发区应急管理、规划资源部门组织开展调查评估工作。
6.2 恢复与重建
6.2.1 恢复重建规划
特别重大和重大突发地质灾害发生后,由市人民政府根据实际工作需要组织编制灾后恢复重建规划。市发展改革委负责牵头相关部门组织灾后恢复生产,拟制灾后恢复重建规划,指导协调灾后重建工作。
较大和一般突发地质灾害发生后,由事发区人民政府根据实际工作需要组织编制灾后恢复重建规划。区发展改革委负责牵头区相关部门组织灾后恢复生产,拟制灾后恢复重建规划,指导协调灾后重建工作。
6.2.2 恢复重建实施
事发区人民政府根据灾后恢复重建规划和本地经济社会发展水平,有计划、分步骤地组织实施本行政区域灾后恢复重建,做好救助、补偿、抚慰、抚恤、安置等工作,组织灾区群众开展生产自救,尽快恢复生产,确保社会稳定。根据市人民政府的安排,市指挥部相关成员单位按照各自职责给予指导和帮助,负责职责范围内的恢复重建工作。
7 应急队伍及保障
7.1 应急队伍
7.1.1 地震和地质灾害紧急救援队
市应急管理局牵头组建。由市消防救援总队、武警天津总队、武警第一机动总队机动四支队、市地震局等单位编成。市应急管理局统一编队和计划分配人数,救援队配备搜寻侦检、抢险破拆、救援救护、个人防护、应急通信、专用车辆等设备。主要负责灾区第一时间的人员搜索营救。
7.1.2 地质灾害监测专业队
市规划资源局牵头组建。由市地质环境监测总站、市地质研究和海洋地质中心等单位编成,负责事发区域地质灾害调查和实时监测,为现场救援提供技术服务。汛期保持一定数量的专业技术人员常驻蓟州山区,确保灾害发生后能够迅速到达事发地点,为先期处置和应急救援提供技术支持。
7.2 物资保障
市、区两级应急管理部门建立健全救灾生活物资储备、调拨体系,会同市、区救灾物资管理部门确定年度购置计划。发生突发地质灾害时,应急管理部门根据救灾需要提出动用决策,粮食和物资部门等按程序及时组织调运,保证救灾物资的供应。
7.3 经费保障
处置突发地质灾害所需财政担负的经费,按照现行事权、财权划分原则,由市和区财政部门按规定予以保障。
7.4 指挥通讯保障
市、区两级应急管理部门利用已建成的应急指挥信息系统,优化与气象、规划资源、水务等部门的预测预警、视频会商、综合研判,加强应急值守、信息报告、辅助决策、指挥协调、救灾物资调用等功能,采用卫星电话、手机终端、无人机组网等通信手段,确保事发现场与指挥部的联系,保障灾害发生后应急指挥与协调调度顺畅。
7.5 宣传教育、培训
市、区人民政府组织有关部门利用网络、广播、电视、报刊、宣传手册等多种形式开展地质灾害防治知识科普宣传,增强群众防灾减灾及遇险自救互救能力,调动广大群众参与地质灾害防治的积极性、主动性。
市规划资源局、市应急管理局、各区人民政府应对各级地质灾害防治工作人员、应急救援人员、地质灾害群测群防监测人员进行突发地质灾害防范应对工作相关知识培训,内容包括突发地质灾害的预防、险情(灾情)发生时的避险救援常识、应急处置措施等。
8 附则
8.1 名词解释
突发地质灾害:包括自然因素或者人为活动引发的危害人民生命和财产安全的山体崩塌、滑坡、泥石流、地面塌陷等突然发生、并在较短时间内完成灾害活动过程,与地质作用有关的灾害。
地质灾害危险区:指已经出现地质灾害迹象,明显可能发生地质灾害且将可能造成人员伤亡和经济损失的区域或者地段。
地质灾害隐患点:可能危害人民生命和财产安全的不稳定斜坡、潜在滑坡、潜在崩塌、潜在泥石流和潜在地面塌陷,以及已经发生但目前仍不稳定的滑坡、崩塌、泥石流、地面塌陷。
崩塌:指陡峭斜坡上的岩体或者土体在重力作用下,突然脱离母体,发生崩落、滚动的现象或者过程。
滑坡:指斜坡上的土体或者岩体,受河流冲刷、地下水活动、地震及人工切坡等因素影响,在重力作用下,沿着一定的软弱面或者软弱带,整体地或者分散地顺坡向下滑动的自然现象。
泥石流:指山区沟谷或者山地坡面上,由暴雨、冰雪融化等水源激发的、含有大量泥沙石块的介于挟沙水流和滑坡之间的土、水、气混合流。
地面塌陷:指地表岩、土体在重力因素作用下向下陷落,并在地面形成塌陷坑(洞)的一种动力地质现象。
本预案有关数量的表述中,“以上”含本数,“以下”不含本数。
8.2 责任与奖惩
对在突发地质灾害应急处置工作中作出突出贡献的单位和个人,按照相关规定进行表彰。对引发地质灾害的单位和个人,按照相关规定追究责任;对地质灾害应急防治工作中失职、渎职的有关人员,按照国家有关法律法规规定追究责任。
8.3 预案管理
市应急管理局负责本预案的编制,并结合本市突发地质灾害应急工作实际,及时组织修订预案。修订后的应急预案应重新办理审查、论证、备案等各项程序。各区人民政府可参照本预案,制定完善本区突发地质灾害应急预案或方案,并报市应急管理局备案。
本预案解释工作由市应急管理局承担。
8.4 预案演练
市、区两级应急管理部门每两年至少组织一次突发地质灾害应急演练,上年度发生较大以上级别突发地质灾害的,本年度至少进行一次应急演练。通过演练检验和完善预案、熟悉应急指挥程序、锻炼队伍。
8.5 预案实施
本预案自印发之日起实施。《天津市人民政府办公厅关于印发天津市森林火灾应急预案等14个专项应急预案的通知》(津政办规〔2022〕2号)中的《天津市突发地质灾害应急预案》与本预案不符的,以本预案规定为准。
附件:1.天津市突发地质灾害应急响应流程图
2.地质灾害气象风险预警等级标准
3.预警分级行动指令清单
附件1

附件2
地质灾害气象风险预警等级标准
一、地质灾害气象风险蓝色预警
发布标准:当日预报降雨量介于30—50毫米、当日预报降雨量+前2日累计降雨量介于60—90毫米、当日预报降雨量+前3日累计降雨量介于110—130毫米、当日预报降雨量+前5日累计降雨量介于140—200毫米、当日预报降雨量+前15日累计降雨量介于300—360毫米,存在以上情形之一时,发布地质灾害气象风险蓝色预警。蓝色预警阶段降雨量诱发地质灾害的可能性较小,通过电话、微信、传真等方式将预警信息发布至相关行业主管部门和专业监测单位。
二、地质灾害气象风险黄色预警
发布标准:当日预报降雨量介于50—100毫米、当日预报降雨量+前2日累计降雨量介于90—150毫米、当日预报降雨量+前3日累计降雨量介于130—180毫米、当日预报降雨量+前5日累计降雨量介于200—260毫米、当日预报降雨量+前15日累计降雨量介于360—480毫米,存在以上情形之一时,向全社会发布地质灾害气象风险黄色预警。
三、地质灾害气象风险橙色预警
发布标准:当日预报降雨量介于100—250毫米、当日预报降雨量+前2日累计降雨量介于150—320毫米、当日预报降雨量+前3日累计降雨量介于180—380毫米、当日预报降雨量+前5日累计降雨量介于260—500毫米、当日预报降雨量+前15日累计降雨量介于480—800毫米,存在以上情形之一时,向全社会发布地质灾害气象风险橙色预警。
四、地质灾害气象风险红色预警
发布标准:当日预报降雨量大于250毫米、当日预报降雨量+前2日累计降雨量大于320毫米、当日预报降雨量+前3日累计降雨量大于380毫米、当日预报降雨量+前5日累计降雨量大于500毫米、当日预报降雨量+前15日累计降雨量大于800毫米,存在以上情形之一时,向全社会发布地质灾害气象风险红色预警。
附件3


