首页  >  政务公开  >  政策解读  >  图解政策
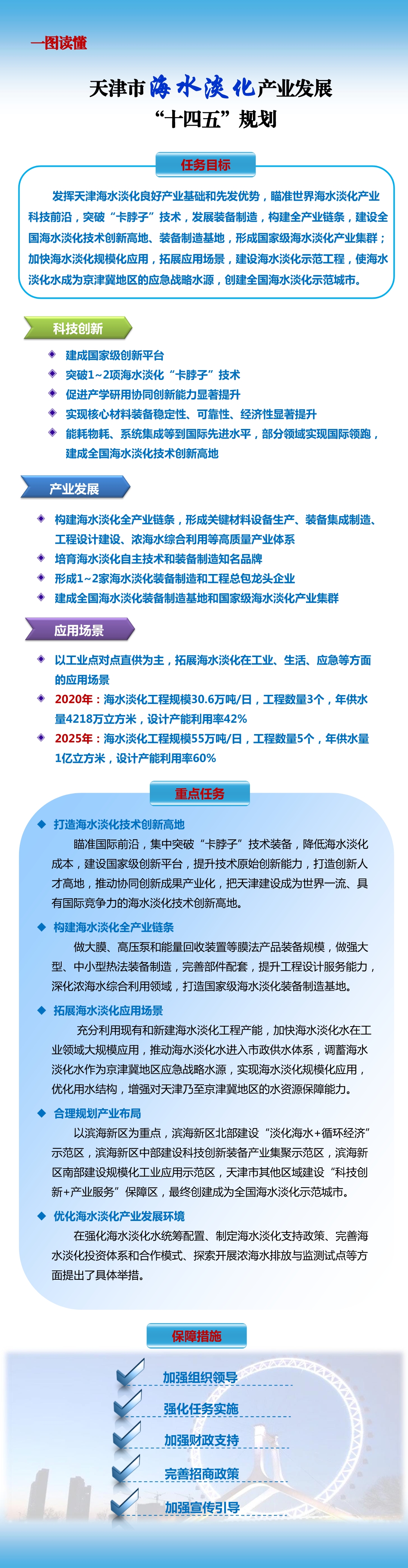
图解:天津市海水淡化产业发展“十四五”规划
来源:滨海新区政府 发布时间:2022-05-30 18:00

附件:

IE版本小于10,为了不影响您的浏览效果,请升级IE版本! x