各区人民政府,市政府各委、办、局:
按照《国务院办公厅关于印发政府网站发展指引的通知》(国办发〔2017〕47号)、《国务院办公厅秘书局关于印发政府网站与政务新媒体检查指标、监管工作年度考核指标的通知》(国办秘函〔2019〕19号)要求,2024年下半年,市政府办公厅组织开展了政府网站和政务新媒体建设管理工作检查,现将有关情况通报如下:
一、总体情况
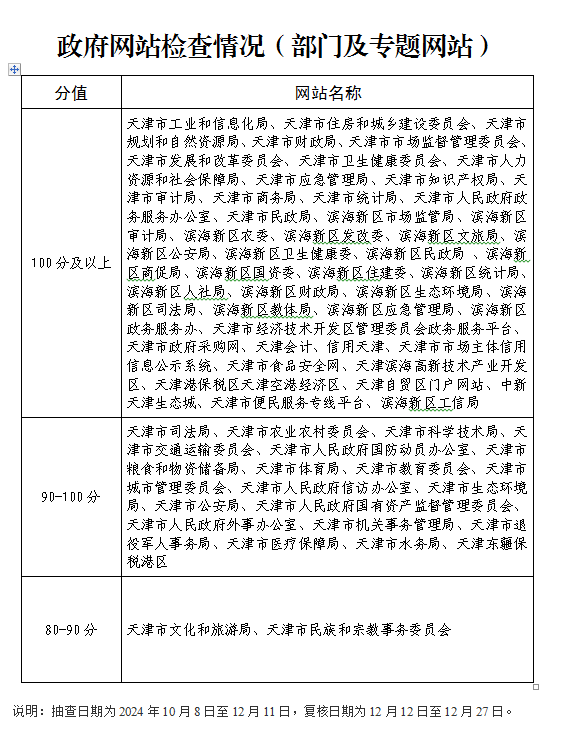
截至2024年12月30日,天津市登记备案的政府网站共84个,政务新媒体1742个,其中检查政府网站84个,检查率100%,合格率100%;抽查政务新媒体199个,抽查率11.5%,合格率93%。
总的来看,全市政府系统单位认真落实新时代政务公开、数字政府建设有关工作要求,围绕中心工作,推动各类政府网站和政务新媒体常态化做好政务信息发布,切实加强政策解读,持续优化政务服务,灵活开展政民互动,推进公开平台集约发展,不断提升政府网站和政务新媒体建设管理质效。公开解读方面,持续做好法定主动公开信息发布,多形式开展政策解读创新。市民政局设计动漫形象,推出“‘大民’‘暖暖’说民政”系列政策解读产品;市农业农村委、市交通运输委、市住房城乡建设委、市市场监管委等市级部门在做好一般解读基础上,主动回应关切,更加精准做好“政策问答”。市教委、市卫生健康委和16个区一体做好公共企事业单位信息公开,权威发布我市各级各类教育、医疗机构信息,有效保障群众的知情权。服务功能方面,积极运用数字化、智能化手段,不断增强政府网站和政务新媒体的实用性、便捷性。滨海新区融合区域内各类政务服务资源,分类设置高频事项场景,推动一站式办理;市公安局创新应用大模型技术,上线本领域智能问答,进一步提升行政效能。基础管理方面,落实政府网站和政务新媒体主管主办职责,规范做好开办关停业务,及时处理“我为政府网站找错”留言和平台监测整改提醒。市投资促进局、市数据局政务新媒体账号全面运营,部门网站建设有序推进。
二、存在的问题
一是部分单位发挥政府网站政务公开第一平台作用较弱,栏目设置、内容供给还不能满足企业、公众实际需要,规范汇聚政策、服务等专题专栏建设比较滞后。二是个别单位值班读网制度不完善,对下发的政府网站提醒事项不复核,政府网站栏目和政务新媒体不更新问题时有反复。三是个别单位基础管理不到位,政府网站上业务系统断链、打不开情况时有发生,政务新媒体账号依然存在“先开号再报备”“开号未报备”的情况。
三、下一步工作要求
各区、各部门要严格落实政府网站和政务新媒体主管主办职责,规范做好开办关停、域名管理、监督检查等基础工作,积极适应数字化、智能化发展新趋势,统筹推进政府网站和政务新媒体信息内容建设,差异化创新工作内容,不断提高公开平台服务企业和群众的能力,以高质量政务公开促进高质量发展。
附件:1.政府网站检查情况
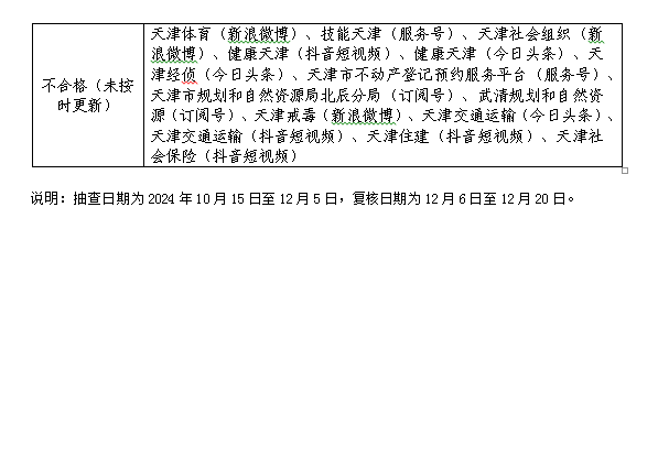
2.政务新媒体检查情况
天津市人民政府办公厅
2024年12月31日
附件1:


附件2:








津公网安备 12010302000991号


