关于印发《天津市动物防疫条件审查场所选址风险评估办法》的通知

关于印发《天津市动物防疫条件审查场所选址
风险评估办法》的通知
津农委规〔2025〕2号
各涉农区农业农村委,市有关单位:
为优化动物防疫条件审查工作,降低动物疫病传播风险,促进畜牧业高质量发展,我委制定了《天津市动物防疫条件审查场所选址风险评估办法》。现印发给你们,请遵照执行。
《天津市动物饲养场等场所选址动物防疫风险评估暂行办法》(津农委规〔2020〕7号)同时废止。
天津市农业农村委员会
2025年10月29日
天津市动物防疫条件审查场所选址
风险评估办法
第一条 为优化动物防疫条件审查工作,降低动物疫病传播风险,促进畜牧业高质量发展,根据《中华人民共和国动物防疫法》《中华人民共和国畜牧法》《天津市动物防疫条例》《动物防疫条件审查办法》等规定,结合我市实际,制定本办法。
第二条 本办法适用于天津市行政区域内开办动物饲养场、动物隔离场所、动物屠宰加工场所、动物和动物产品无害化处理场所选址的风险评估。
第三条 各涉农区农业农村主管部门负责组织实施风险评估。
第四条 开办动物饲养场、动物隔离场所、动物屠宰加工场所以及动物和动物产品无害化处理场所,应当向所在区农业农村主管部门提交选址需求。
第五条 选址满足下列距离条件的,无需进行评估,直接确认选址。
(一)动物饲养场:距离动物诊疗场所200米以上;距离动物屠宰加工场所、生活饮用水源地、居民生活区和学校、医院等公共场所以及其他动物饲养场500米以上;距离种畜禽场1000米以上;距离动物隔离场所、动物和动物产品无害化处理场所3000米以上。
(二)动物隔离场所:距离生活饮用水源地、居民生活区和学校、医院等公共场所500米以上;距离动物饲养场、种畜禽场、动物屠宰加工场所、动物和动物产品无害化处理场所、动物诊疗场所以及其他动物隔离场3000米以上。
(三)动物屠宰加工场所:距离动物诊疗场所200米以上;距离动物饲养场、生活饮用水源地、居民生活区和学校、医院等公共场所500米以上;距离种畜禽场、动物隔离场所、动物和动物产品无害化处理场所3000米以上。
(四)动物和动物产品无害化处理场所:距离居民生活区和学校、医院等公共场所500米以上;距离动物饲养场、种畜禽场、动物屠宰加工场所、动物隔离场所、动物诊疗场所、生活饮用水源地3000米以上。
第六条 选址未达到本办法第五条距离要求的,所在区农业农村主管部门应组织专家结合场所周边的天然屏障、人工屏障、饲养环境、动物分布等情况,以及动物疫病发生、流行和控制等因素,实施综合评估。评估意见作为核发《动物防疫条件合格证》选址是否确认的依据。
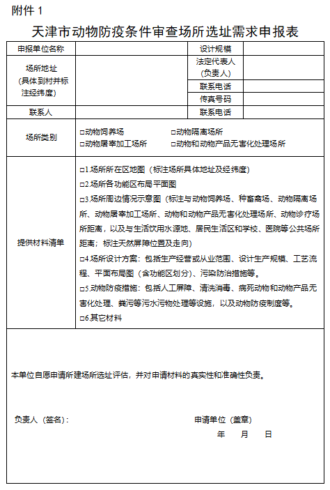
第七条 开展风险评估前,申请人应当提交《天津市动物防疫条件审查场所选址需求申报表》并提供下列书面资料,配合做好评估相关工作。
(一)场所选址概况:图纸呈现选址周边3公里范围分布概况,标注与动物饲养场、种畜禽场、动物隔离场所、动物屠宰加工场所、动物和动物产品无害化处理场所、动物诊疗场所距离,以及与生活饮用水源地、居民生活区和学校、医院等公共场所距离;标注天然屏障位置及走向。
(二)场所设计方案:包括生产经营或从业范围、设计生产规模、工艺流程、平面布局图(含功能区划分)、污染防治措施等。
(三)动物防疫措施:包括人工屏障、清洗消毒、病死动物和动物产品无害化处理、粪污等污水污物处理等设施,以及动物防疫制度等。
第八条 接到申请后,区农业农村主管部门可组建3人或5人的评估专家组,评估专家应当涵盖畜牧兽医、环境保护、国土空间资源等相关专业领域,具有相关专业中级及以上技术职称或大专及以上学历,并从事相关工作5年以上。根据需要,区农业农村主管部门也可成立专家库,评估前随机抽取;区生态环境、规划资源等主管部门应协助区农业农村主管部门建立评估专家库。
第九条 风险评估采取书面资料审查和现场勘察相结合的方式开展,一般应当采集以下信息。
(一)勘查选址周边是否存在动物饲养场、种畜禽场、动物隔离场所、动物屠宰加工场所、动物和动物产品无害化处理场所、动物诊疗场所,以及生活饮用水源地、居民生活区和学校、医院等公共场所,核查实际距离和方位。
(二)勘查选址周边天然屏障位置和走向,以及人工屏障建设情况,使其与动物饲养场、种畜禽场、动物隔离场所、动物屠宰加工场所、动物和动物产品无害化处理场所、动物诊疗场所,以及与生活饮用水源地、居民生活区和学校、医院等公共场所实现物理隔离,采取生物安全防护措施防止病原微生物近距离传播等情况。
(三)核查选址是否在禁养区外,是否符合当地自然保护区、水源保护地、生态保护红线等管理要求,是否符合永久基本农田等国土规划底线管控要求和各级各类专项规划对拟选地块的空间管控要求。
(四)评估其清洗消毒、病死动物和病害动物产品无害化处理等动物防疫相关设施设备防控动物疫病传播有效性。
(五)评估其污水污物处理设施设备和防渗防漏措施,防止污染饮用水有效性。
(六)了解周边3公里动物分布状况和动物疫病的发生、流行状况;评估其生产经营或从业内容与周边相关场所的动物疫病易感相关性。
(七)其他与动物防疫相关需要采集的信息。
第十条 评估专家组应当综合书面资料审查和现场勘察情况,集体会商评估并进行量化打分。根据综合评估分值划分为“建议确认选址”(80分及以上)“建议整改后确认”(61—79分)和“建议不予确认”(60分及以下)等三类意见。
评估意见为“建议整改后确认”的,整改期限为三个月。经原专家组确认整改合格后将评估意见调整为“建议确认选址”;整改结果仍不符合要求或超期未整改到位的,评估意见调整为“建议不予确认”。评估期间发现选址位于禁养区或者涉及法律法规规定不得开办动物饲养场、动物隔离场所、动物屠宰加工场所、动物和动物产品无害化处理场所情形的,直接按照“建议不予确认”处理。
形成评估意见后,评估专家组应及时将《天津市动物防疫条件审查场所选址风险评估表》报区农业农村主管部门,并对评估结论负责。
第十一条 根据评估意见,区农业农村主管部门应当作出“确认选址”或“不予确认”的意见,并告知申报人。确认选址结果有效期为两年,有效期内该场所未申领动物防疫条件合格证的,或者申领合格证前本办法第七条规定条件发生变动的,应重新提交选址评估需求。
第十二条 确认选址的,动物饲养场、动物隔离场所、动物屠宰加工场所、动物和动物产品无害化处理场所开办者,应当按照已确认的选址进行建设,并配备相应设施设备。未按照确认选址建设或未实际配备相应设施设备的,视为不符合动物防疫条件审查选址要求。
第十三条 本办法所称“天然屏障”是指天然存在的具有动物防疫隔离功能的山脉、丘陵、沟壑、自然林带、河流、湖泊、池塘等屏障;“人工屏障”是指开办场所出于动物防疫隔离需要人工建设的实体围墙、防疫沟壑、绿化隔离带等屏障。
第十四条 本办法由市农业农村委负责解释。
第十五条 本办法自印发之日起施行,有效期为五年。本办法施行后,法律法规规章和国家政策有新规定的,从其规定。
附件:1.天津市动物防疫条件审查场所选址需求申报表
2.天津市动物防疫条件审查场所选址风险评估表



关于印发《天津市动物防疫条件审查场所选址风险评估办法》的通知
关于印发《天津市动物防疫条件审查场所选址
风险评估办法》的通知
津农委规〔2025〕2号
各涉农区农业农村委,市有关单位:
为优化动物防疫条件审查工作,降低动物疫病传播风险,促进畜牧业高质量发展,我委制定了《天津市动物防疫条件审查场所选址风险评估办法》。现印发给你们,请遵照执行。
《天津市动物饲养场等场所选址动物防疫风险评估暂行办法》(津农委规〔2020〕7号)同时废止。
天津市农业农村委员会
2025年10月29日
天津市动物防疫条件审查场所选址
风险评估办法
第一条 为优化动物防疫条件审查工作,降低动物疫病传播风险,促进畜牧业高质量发展,根据《中华人民共和国动物防疫法》《中华人民共和国畜牧法》《天津市动物防疫条例》《动物防疫条件审查办法》等规定,结合我市实际,制定本办法。
第二条 本办法适用于天津市行政区域内开办动物饲养场、动物隔离场所、动物屠宰加工场所、动物和动物产品无害化处理场所选址的风险评估。
第三条 各涉农区农业农村主管部门负责组织实施风险评估。
第四条 开办动物饲养场、动物隔离场所、动物屠宰加工场所以及动物和动物产品无害化处理场所,应当向所在区农业农村主管部门提交选址需求。
第五条 选址满足下列距离条件的,无需进行评估,直接确认选址。
(一)动物饲养场:距离动物诊疗场所200米以上;距离动物屠宰加工场所、生活饮用水源地、居民生活区和学校、医院等公共场所以及其他动物饲养场500米以上;距离种畜禽场1000米以上;距离动物隔离场所、动物和动物产品无害化处理场所3000米以上。
(二)动物隔离场所:距离生活饮用水源地、居民生活区和学校、医院等公共场所500米以上;距离动物饲养场、种畜禽场、动物屠宰加工场所、动物和动物产品无害化处理场所、动物诊疗场所以及其他动物隔离场3000米以上。
(三)动物屠宰加工场所:距离动物诊疗场所200米以上;距离动物饲养场、生活饮用水源地、居民生活区和学校、医院等公共场所500米以上;距离种畜禽场、动物隔离场所、动物和动物产品无害化处理场所3000米以上。
(四)动物和动物产品无害化处理场所:距离居民生活区和学校、医院等公共场所500米以上;距离动物饲养场、种畜禽场、动物屠宰加工场所、动物隔离场所、动物诊疗场所、生活饮用水源地3000米以上。
第六条 选址未达到本办法第五条距离要求的,所在区农业农村主管部门应组织专家结合场所周边的天然屏障、人工屏障、饲养环境、动物分布等情况,以及动物疫病发生、流行和控制等因素,实施综合评估。评估意见作为核发《动物防疫条件合格证》选址是否确认的依据。
第七条 开展风险评估前,申请人应当提交《天津市动物防疫条件审查场所选址需求申报表》并提供下列书面资料,配合做好评估相关工作。
(一)场所选址概况:图纸呈现选址周边3公里范围分布概况,标注与动物饲养场、种畜禽场、动物隔离场所、动物屠宰加工场所、动物和动物产品无害化处理场所、动物诊疗场所距离,以及与生活饮用水源地、居民生活区和学校、医院等公共场所距离;标注天然屏障位置及走向。
(二)场所设计方案:包括生产经营或从业范围、设计生产规模、工艺流程、平面布局图(含功能区划分)、污染防治措施等。
(三)动物防疫措施:包括人工屏障、清洗消毒、病死动物和动物产品无害化处理、粪污等污水污物处理等设施,以及动物防疫制度等。
第八条 接到申请后,区农业农村主管部门可组建3人或5人的评估专家组,评估专家应当涵盖畜牧兽医、环境保护、国土空间资源等相关专业领域,具有相关专业中级及以上技术职称或大专及以上学历,并从事相关工作5年以上。根据需要,区农业农村主管部门也可成立专家库,评估前随机抽取;区生态环境、规划资源等主管部门应协助区农业农村主管部门建立评估专家库。
第九条 风险评估采取书面资料审查和现场勘察相结合的方式开展,一般应当采集以下信息。
(一)勘查选址周边是否存在动物饲养场、种畜禽场、动物隔离场所、动物屠宰加工场所、动物和动物产品无害化处理场所、动物诊疗场所,以及生活饮用水源地、居民生活区和学校、医院等公共场所,核查实际距离和方位。
(二)勘查选址周边天然屏障位置和走向,以及人工屏障建设情况,使其与动物饲养场、种畜禽场、动物隔离场所、动物屠宰加工场所、动物和动物产品无害化处理场所、动物诊疗场所,以及与生活饮用水源地、居民生活区和学校、医院等公共场所实现物理隔离,采取生物安全防护措施防止病原微生物近距离传播等情况。
(三)核查选址是否在禁养区外,是否符合当地自然保护区、水源保护地、生态保护红线等管理要求,是否符合永久基本农田等国土规划底线管控要求和各级各类专项规划对拟选地块的空间管控要求。
(四)评估其清洗消毒、病死动物和病害动物产品无害化处理等动物防疫相关设施设备防控动物疫病传播有效性。
(五)评估其污水污物处理设施设备和防渗防漏措施,防止污染饮用水有效性。
(六)了解周边3公里动物分布状况和动物疫病的发生、流行状况;评估其生产经营或从业内容与周边相关场所的动物疫病易感相关性。
(七)其他与动物防疫相关需要采集的信息。
第十条 评估专家组应当综合书面资料审查和现场勘察情况,集体会商评估并进行量化打分。根据综合评估分值划分为“建议确认选址”(80分及以上)“建议整改后确认”(61—79分)和“建议不予确认”(60分及以下)等三类意见。
评估意见为“建议整改后确认”的,整改期限为三个月。经原专家组确认整改合格后将评估意见调整为“建议确认选址”;整改结果仍不符合要求或超期未整改到位的,评估意见调整为“建议不予确认”。评估期间发现选址位于禁养区或者涉及法律法规规定不得开办动物饲养场、动物隔离场所、动物屠宰加工场所、动物和动物产品无害化处理场所情形的,直接按照“建议不予确认”处理。
形成评估意见后,评估专家组应及时将《天津市动物防疫条件审查场所选址风险评估表》报区农业农村主管部门,并对评估结论负责。
第十一条 根据评估意见,区农业农村主管部门应当作出“确认选址”或“不予确认”的意见,并告知申报人。确认选址结果有效期为两年,有效期内该场所未申领动物防疫条件合格证的,或者申领合格证前本办法第七条规定条件发生变动的,应重新提交选址评估需求。
第十二条 确认选址的,动物饲养场、动物隔离场所、动物屠宰加工场所、动物和动物产品无害化处理场所开办者,应当按照已确认的选址进行建设,并配备相应设施设备。未按照确认选址建设或未实际配备相应设施设备的,视为不符合动物防疫条件审查选址要求。
第十三条 本办法所称“天然屏障”是指天然存在的具有动物防疫隔离功能的山脉、丘陵、沟壑、自然林带、河流、湖泊、池塘等屏障;“人工屏障”是指开办场所出于动物防疫隔离需要人工建设的实体围墙、防疫沟壑、绿化隔离带等屏障。
第十四条 本办法由市农业农村委负责解释。
第十五条 本办法自印发之日起施行,有效期为五年。本办法施行后,法律法规规章和国家政策有新规定的,从其规定。
附件:1.天津市动物防疫条件审查场所选址需求申报表
2.天津市动物防疫条件审查场所选址风险评估表


