关于印发《天津市档案行政处罚裁量权适用规则》的通知

关于印发《天津市档案行政处罚裁量权
适用规则》的通知
津档行规〔2025〕1号
各区档案局:
为进一步规范档案行政处罚裁量权行使,保护公民、法人和其他组织的合法权益,依据有关法律法规规章,市档案局制定了《天津市档案行政处罚裁量权适用规则》,现予以印发,请认真贯彻执行。
天津市档案局
2025年9月22日
天津市档案行政处罚裁量权适用规则
第一条 为进一步规范本市档案主管部门行使行政处罚裁量权,保护公民、法人和其他组织的合法权益,根据《中华人民共和国行政处罚法》《中华人民共和国档案法》《档案行政处罚程序规定》等有关规定,结合本市工作实际,制定本规则。
第二条 本市市和区档案主管部门行使档案行政处罚裁量权时,适用本规则。
第三条 本规则所称档案行政处罚裁量权,是指市和区档案主管部门在档案法律、法规、规章规定的行政处罚范围内,综合考虑违法行为的事实、性质、情节以及社会危害程度等因素,决定是否给予行政处罚、给予行政处罚的具体种类和幅度的处置权。
第四条 行使档案行政处罚裁量权应当遵循处罚法定、公平公正、过罚相当、宽严相济、处罚与教育相结合的原则。
第五条 档案行政处罚的种类包括:
(一)警告;
(二)罚款;
(三)没收违法所得。
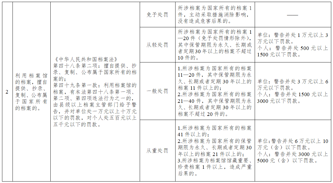
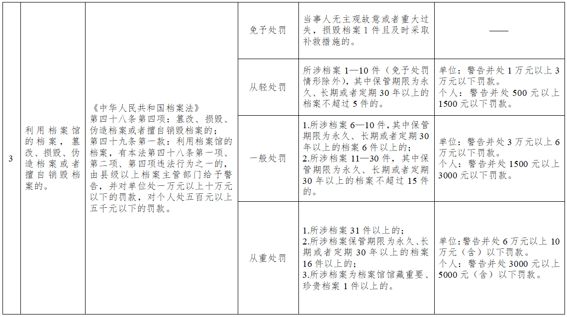
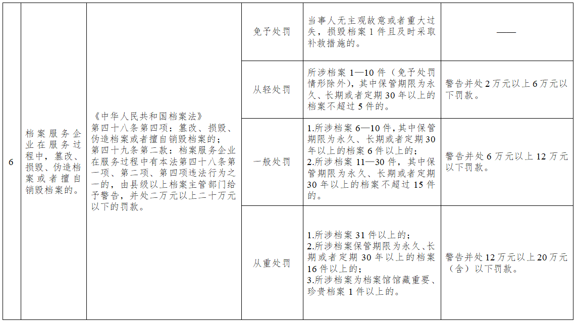
第六条 档案行政处罚裁量阶次分为不予行政处罚、免予行政处罚、从轻或者减轻行政处罚、一般行政处罚、从重行政处罚。具体裁量基准见《天津市档案行政处罚裁量基准》。
第七条 当事人有下列情形之一的,依法不予行政处罚:
(一)不满十四周岁的未成年人有档案违法行为的;
(二)精神病人、智力残疾人在不能辨认或者不能控制自己行为时有档案违法行为的;
(三)档案违法行为轻微并及时改正,没有造成危害后果的;
(四)当事人有证据足以证明没有主观过错的;
(五)其他依法不予行政处罚的。
档案违法行为在二年内未被发现的,不再给予行政处罚;涉及公民生命健康安全、金融安全且有危害后果的,上述期限延长至五年。法律另有规定的除外。
第八条 初次违法且危害后果轻微并及时改正的,可以不予行政处罚。
对当事人的档案违法行为依法不予行政处罚的,档案主管部门应当对当事人进行教育。
第九条 当事人有下列情形之一的,依法从轻或者减轻行政处罚:
(一)已满十四周岁不满十八周岁的未成年人有档案违法行为的;
(二)主动消除或者减轻档案违法行为危害后果的;
(三)受他人胁迫或者诱骗实施档案违法行为的;
(四)主动供述档案主管部门尚未掌握的档案违法行为的;
(五)配合档案主管部门查处档案违法行为有立功表现的;
(六)法律、法规、规章规定其他应当从轻或者减轻行政处罚的。
尚未完全丧失辨认或者控制自己行为能力的精神病人、智力残疾人有档案违法行为的,可以从轻或者减轻行政处罚。
第十条 有下列情形之一的,可以从重行政处罚:
(一)危及国家安全、社会利益造成严重后果的;
(二)违法行为涉及档案馆重要、珍贵馆藏档案的;
(三)违法行为涉及档案数量较大的;
(四)两年内两次及以上实施档案违法行为的;
(五)伪造、隐匿、销毁违法行为证据,或者拒不配合、阻碍档案行政执法的;
(六)对举报人、证人实施打击报复的;
(七)其他依法从重行政处罚的。
第十一条 当事人不具备不予行政处罚、免予行政处罚、从轻或者减轻行政处罚、从重行政处罚情形的,应当给予一般行政处罚。
第十二条 当事人既有从轻或者减轻行政处罚情形,又有从重行政处罚情形的,应当根据主要违法事实、情节和危害后果综合裁量。
第十三条 档案主管部门在作出行政处罚决定前,应当告知当事人拟作出的行政处罚内容及事实、理由、依据,并告知当事人依法享有的陈述、申辩、要求听证等权利,不得因当事人陈述、申辩而给予更重的处罚。
当事人要求听证的,档案主管部门应当组织听证。
第十四条 档案主管部门行使行政处罚裁量权过程中,应当全面调查和收集当事人是否适用从轻、一般和从重处罚情节的情况和各类证据,并在行政处罚调查终结报告中对行政处罚裁量基准的适用情况予以记录。
第十五条 市档案主管部门适用本行政处罚裁量基准可能出现明显不当、显失公平,或者裁量基准适用的客观情况发生变化的,经主要负责人批准或者集体讨论通过后,可以调整适用。批准材料或者集体讨论记录应作为执法案卷的一部分归档保存。
区档案主管部门适用本行政处罚裁量基准可能出现明显不当、显失公平,或者裁量基准适用的客观情况发生变化的,报请市档案主管部门批准后,可以调整适用。
第十六条 市和区档案主管部门行使行政处罚裁量权的具体标准按照《天津市档案行政处罚裁量基准》和《天津市档案行政处罚免罚事项清单》执行。
第十七条 本规则自发布之日起施行,有效期为五年。《天津市档案行政处罚自由裁量标准》(津档函〔2009〕26号)同时废止。
附件:1.天津市档案行政处罚裁量基准
2.天津市档案行政处罚免罚事项清单
附件1
天津市档案行政处罚裁量基准








注:1.裁量基准中所指档案数量“件”指依据《归档文件整理规则》(DA/T 22)规定的整理单位;以“卷” 为整理单位的档案,按卷内涉案的档案件数计算。
2.裁量基准中所称“档案”包括各种门类和载体形式档案。
3.裁量基准中的“以上”“不超过”均包括本数,“以下”如无注明则不包括本数。
附件2
天津市档案行政处罚免罚事项清单


关于印发《天津市档案行政处罚裁量权适用规则》的通知
关于印发《天津市档案行政处罚裁量权
适用规则》的通知
津档行规〔2025〕1号
各区档案局:
为进一步规范档案行政处罚裁量权行使,保护公民、法人和其他组织的合法权益,依据有关法律法规规章,市档案局制定了《天津市档案行政处罚裁量权适用规则》,现予以印发,请认真贯彻执行。
天津市档案局
2025年9月22日
天津市档案行政处罚裁量权适用规则
第一条 为进一步规范本市档案主管部门行使行政处罚裁量权,保护公民、法人和其他组织的合法权益,根据《中华人民共和国行政处罚法》《中华人民共和国档案法》《档案行政处罚程序规定》等有关规定,结合本市工作实际,制定本规则。
第二条 本市市和区档案主管部门行使档案行政处罚裁量权时,适用本规则。
第三条 本规则所称档案行政处罚裁量权,是指市和区档案主管部门在档案法律、法规、规章规定的行政处罚范围内,综合考虑违法行为的事实、性质、情节以及社会危害程度等因素,决定是否给予行政处罚、给予行政处罚的具体种类和幅度的处置权。
第四条 行使档案行政处罚裁量权应当遵循处罚法定、公平公正、过罚相当、宽严相济、处罚与教育相结合的原则。
第五条 档案行政处罚的种类包括:
(一)警告;
(二)罚款;
(三)没收违法所得。
第六条 档案行政处罚裁量阶次分为不予行政处罚、免予行政处罚、从轻或者减轻行政处罚、一般行政处罚、从重行政处罚。具体裁量基准见《天津市档案行政处罚裁量基准》。
第七条 当事人有下列情形之一的,依法不予行政处罚:
(一)不满十四周岁的未成年人有档案违法行为的;
(二)精神病人、智力残疾人在不能辨认或者不能控制自己行为时有档案违法行为的;
(三)档案违法行为轻微并及时改正,没有造成危害后果的;
(四)当事人有证据足以证明没有主观过错的;
(五)其他依法不予行政处罚的。
档案违法行为在二年内未被发现的,不再给予行政处罚;涉及公民生命健康安全、金融安全且有危害后果的,上述期限延长至五年。法律另有规定的除外。
第八条 初次违法且危害后果轻微并及时改正的,可以不予行政处罚。
对当事人的档案违法行为依法不予行政处罚的,档案主管部门应当对当事人进行教育。
第九条 当事人有下列情形之一的,依法从轻或者减轻行政处罚:
(一)已满十四周岁不满十八周岁的未成年人有档案违法行为的;
(二)主动消除或者减轻档案违法行为危害后果的;
(三)受他人胁迫或者诱骗实施档案违法行为的;
(四)主动供述档案主管部门尚未掌握的档案违法行为的;
(五)配合档案主管部门查处档案违法行为有立功表现的;
(六)法律、法规、规章规定其他应当从轻或者减轻行政处罚的。
尚未完全丧失辨认或者控制自己行为能力的精神病人、智力残疾人有档案违法行为的,可以从轻或者减轻行政处罚。
第十条 有下列情形之一的,可以从重行政处罚:
(一)危及国家安全、社会利益造成严重后果的;
(二)违法行为涉及档案馆重要、珍贵馆藏档案的;
(三)违法行为涉及档案数量较大的;
(四)两年内两次及以上实施档案违法行为的;
(五)伪造、隐匿、销毁违法行为证据,或者拒不配合、阻碍档案行政执法的;
(六)对举报人、证人实施打击报复的;
(七)其他依法从重行政处罚的。
第十一条 当事人不具备不予行政处罚、免予行政处罚、从轻或者减轻行政处罚、从重行政处罚情形的,应当给予一般行政处罚。
第十二条 当事人既有从轻或者减轻行政处罚情形,又有从重行政处罚情形的,应当根据主要违法事实、情节和危害后果综合裁量。
第十三条 档案主管部门在作出行政处罚决定前,应当告知当事人拟作出的行政处罚内容及事实、理由、依据,并告知当事人依法享有的陈述、申辩、要求听证等权利,不得因当事人陈述、申辩而给予更重的处罚。
当事人要求听证的,档案主管部门应当组织听证。
第十四条 档案主管部门行使行政处罚裁量权过程中,应当全面调查和收集当事人是否适用从轻、一般和从重处罚情节的情况和各类证据,并在行政处罚调查终结报告中对行政处罚裁量基准的适用情况予以记录。
第十五条 市档案主管部门适用本行政处罚裁量基准可能出现明显不当、显失公平,或者裁量基准适用的客观情况发生变化的,经主要负责人批准或者集体讨论通过后,可以调整适用。批准材料或者集体讨论记录应作为执法案卷的一部分归档保存。
区档案主管部门适用本行政处罚裁量基准可能出现明显不当、显失公平,或者裁量基准适用的客观情况发生变化的,报请市档案主管部门批准后,可以调整适用。
第十六条 市和区档案主管部门行使行政处罚裁量权的具体标准按照《天津市档案行政处罚裁量基准》和《天津市档案行政处罚免罚事项清单》执行。
第十七条 本规则自发布之日起施行,有效期为五年。《天津市档案行政处罚自由裁量标准》(津档函〔2009〕26号)同时废止。
附件:1.天津市档案行政处罚裁量基准
2.天津市档案行政处罚免罚事项清单
附件1
天津市档案行政处罚裁量基准








注:1.裁量基准中所指档案数量“件”指依据《归档文件整理规则》(DA/T 22)规定的整理单位;以“卷” 为整理单位的档案,按卷内涉案的档案件数计算。
2.裁量基准中所称“档案”包括各种门类和载体形式档案。
3.裁量基准中的“以上”“不超过”均包括本数,“以下”如无注明则不包括本数。
附件2
天津市档案行政处罚免罚事项清单

