天津市人民政府办公厅关于转发市发展改革委等四部门拟定的天津市推动城市停车设施发展实施方案的通知

天津市人民政府办公厅关于转发
市发展改革委等四部门拟定的天津市推动城市停车设施发展实施方案的通知
津政办发〔2022〕14号
各区人民政府,市政府各委、办、局:
市发展改革委、市城市管理委、市公安局、市规划资源局拟定的《天津市推动城市停车设施发展实施方案》已经市人民政府同意,现转发给你们,请照此执行。
天津市人民政府办公厅
2022年3月11日
天津市推动城市停车设施发展实施方案
市发展改革委 市城市管理委 市公安局 市规划资源局
为加快补齐本市停车设施供给短板,改善交通环境,推动高质量发展,满足人民群众美好生活需要,根据《国务院办公厅转发国家发展改革委等部门关于推动城市停车设施发展意见的通知》(国办函〔2021〕46号),结合本市实际,制定本实施方案。
一、总体要求
(一)指导思想
以习近平新时代中国特色社会主义思想为指导,全面贯彻党的十九大和十九届历次全会精神,深入落实市委十一届历次全会部署,坚持稳中求进工作总基调,坚持以人民为中心的发展思想,把握新发展阶段、贯彻新发展理念、构建新发展格局,深化供给侧结构性改革,着力加强规划引导,以市场化、法治化方式推动城市停车设施高质量发展,提高综合治理能力和水平,有效满足市场主体和人民群众合理停车需求,为改善本市人居环境、提升城市运行效率和增强城市综合竞争力提供有力支撑。
(二)基本原则
——科学规划、集约发展。根据城市发展需要,区分基本停车需求和出行停车需求,统筹布局城市停车设施;节约集约利用土地资源,合理利用地上地下空间,通过城市更新,扩大城市停车设施有效供给。
——以人为本、共建共享。聚焦群众关切,始终做到停车设施发展为了人民、发展依靠人民、发展成果由人民共享,不断增强人民群众获得感、幸福感;构建政府引导、市场运作、公众参与、社会共治的停车设施发展新格局。
——问题导向、综合施策。重点针对老旧小区、医院、学校、交通枢纽、商业街区等停车问题突出区域,新建、挖潜、盘活一批停车设施,补强城市发展短板;综合运用价格杠杆等措施,加强执法管理,改善停车环境,服务本市培育构建国际消费中心城市和区域商贸中心城市。
——改革创新、突出实效。健全管理体制机制,落实主体责任,完善停车治理;按照谁投资、谁受益的原则,吸引各类市场主体投资运营城市停车设施,充分激发市场活力;强化土地、资金等要素支撑,推进现代信息技术融合应用,提高城市停车设施智能化水平。
(三)主要目标
到2025年,全市新增停车位不少于110万个,其中随各类地块开发新建建筑配建停车位不少于90万个,新建公共停车场(楼)停车位不少于9万个,老旧小区挖潜停车位5万个,新增临时停车位6万个,严格控制路内停车位。基本建成配建停车设施为主、路外公共停车设施为辅、路内停车为补充的城市停车系统,社会资本广泛参与,信息技术与停车产业深度融合,停车资源高效利用,停车秩序规范有序,依法治理、社会共治的发展局面基本形成,居住社区、医院、学校、交通枢纽等重点区域停车需求基本得到满足。到2035年,全面建成供需相适、布局合理、智能高效、便捷可及、绿色低碳、群众满意的城市停车系统,为全面建设社会主义现代化大都市提供有力支撑。
二、重点任务
(一)缓解供需矛盾,有序推进停车设施规划建设
1.突出规划引领。开展全市机动车停车资源数据统计,进行年度更新,精准掌握停车供需情况,建立停车设施供给能力评价制度。制定天津市机动车停车设施专项规划(2021—2035年),统筹地上地下空间资源,科学布局停车设施。制定天津市停车设施建设行动计划,形成全市停车设施建设项目清单,持续滚动更新,有序推进项目实施。各区要切实加强本行政区域内停车设施建设和综合治理,分阶段分步骤逐年推进,有效解决停车突出问题。(市规划资源局、市城市管理委、市公安局,各区人民政府按职责分工负责)
2.加大居住小区基本停车供给。多措并举,下大力解决老旧小区停车难问题。通过平改立扩容、公共空间挖潜等措施,见缝插针增加停车设施;充分利用老旧小区周边零星、边角地块建设停车设施;合理利用老旧小区周边次支道路等设置临时停车位;鼓励周边单位闲置车位向社会开放,优先保障市民回家有位置停车。各区开展街道社区停车自治试点,充分发挥街镇、社区作用,统筹安排、协调推动,创新停车设施共建共管共享模式。严格执行国家及本市确定的配建标准,同步配建停车设施。(市城市管理委、市住房城乡建设委、市公安局、市规划资源局,各区人民政府按职责分工负责)
3.合理满足出行停车需求。着力解决“津城”“滨城”核心区重点区域停车难问题,加快建成一批独立占地、公建合建、绿化合建、广场合建、操场合建、公交合建公共停车场(楼);鼓励利用空闲厂区、边角空地、待建土地和具备条件的桥下空间等建设临时停车设施;综合运用价格调节、临时停车等措施,合理满足上下学、购物、休闲、通勤等出行停车需求。推进医院停车改革试点,积极引入社会资本,增建立体停车设施,缓解群众就医停车难。适当控制公共交通发达区域停车设施建设规模。(市城市管理委、市住房城乡建设委、市规划资源局、市发展改革委、市交通运输委、市卫生健康委、市国资委,各区人民政府按职责分工负责)
4.便捷停车换乘。新建城市轨道交通及市域(郊)铁路外围站点同步规划建设“停车+换乘”(P+R)停车设施,补齐已运营城市轨道交通外围站点换乘停车设施,引导群众换乘公共交通工具低碳出行,有效截流小汽车进入中心城区。推进公路客运站和城市公共交通枢纽等换乘停车设施规划建设,便捷客流集散。(市发展改革委、市住房城乡建设委、市交通运输委、市城市管理委、市规划资源局,各区人民政府按职责分工负责)
5.盘活存量资源。大力推动停车资源共享利用,激活闲置车位,支持停车企业通过网络化智能化手段有效聚合零散车位、零散时间、零散需求,让现有停车资源“活起来、用起来”。推动机关、企事业单位推出一批停车资源共享示范项目,鼓励写字楼等停车设施错时共享,提升停车设施使用效率。规范配建停车位使用行为,盘活只售不租停车资源。(市城市管理委、市商务局、市住房城乡建设委、市规划资源局、市委网信办,各区人民政府按职责分工负责)
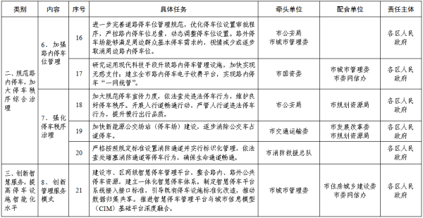
(二)规范路内停车,加大停车秩序综合治理
6.加强路内停车位管理。进一步完善道路停车位管理规范,优化停车位设置审批程序,严控路内停车位总量,动态调整停车位设置。路外停车场能够满足周边群众基本停车需求的,视情减少或逐步取消周边路内停车位。研究运用现代科技手段升级路内停车管理设施,加快实现无感支付;建立全市路内停车电子收费平台,实现路内停车“一网统管”。(市公安局、市城市管理委、市委网信办、市国资委,各区人民政府按职责分工负责)
7.强化停车秩序治理。加大规范停车宣传力度,依法查处违法停车行为,维护良好停车秩序。开展人行道畅通行动,严管人行道违法停车行为,提升慢行出行品质。加快新能源公交场站(停车场)建设,逐步消除公交车占道停车。严格按照规定标准设置消防通道并实行标识化管理,依法查处堵塞消防通道等停车行为,确保生命通道畅通。(市公安局、市消防救援总队、市规划资源局、市城市管理委、市交通运输委、市发展改革委,各区人民政府按职责分工负责)
(三)创新智慧服务,提高停车设施智能化水平
8.创新管理服务模式。建设市、区两级智慧停车管理平台,整合路内、路外公共停车资源,建立一体化智慧停车体系。制定智慧停车平台系统接入接口标准,引导既有停车设施标准化改造,推动数据归集共享。推进智慧停车管理平台与城市信息模型(CIM)基础平台深度融合。引导停车企业开发移动终端智能化停车服务应用,集成信息查询、车位预约、停车诱导、电子支付等功能,依法依规提供停车服务,实现停车供需快速匹配。鼓励停车服务企业依托信用信息提供收费优惠、车位预约、通行后付费等便利服务。研究拓展电子不停车收费系统(ETC)等电子化收费方式在停车场(楼)的应用,提升服务效率。(市城市管理委、市委网信办、市交通运输委、市发展改革委、市住房城乡建设委,各区人民政府按职责分工负责)
9.支持停车产业发展。鼓励停车装备制造与服务企业在智能停车装备研发、高精度地图制作、系统软件开发等方面自主创新,培育一批规模化、专业化停车服务龙头企业,壮大一批停车装备制造与服务领域专精特新“小巨人”企业。结合新能源汽车推广,加快停车场(楼)充电设施建设。推动停车与养护、广告、保险、充电等领域合作。围绕国家级车联网先导区建设,打造一批智慧停车应用场景试点项目。(市工业和信息化局、市委网信办、市发展改革委、市城市管理委、市交通运输委,各区人民政府按职责分工负责)
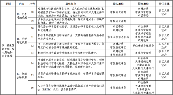
(四)强化要素支撑,加大用地和资金保障
10.完善用地政策。加强停车设施公共用地保障,符合《划拨用地目录》的,可以划拨方式供地;不符合《划拨用地目录》、同一地块上只有一个意向用地者的,可以协议出让方式供地,协议出让价不得低于国家规定的最低价标准。采用租赁或先租后让方式供应停车设施用地的,租金标准应与出让金标准相均衡。单独新建公共停车设施在不改变用地性质、不减少停车位的前提下,允许配建一定比例的附属便民设施。短期无出让计划的储备土地,区人民政府或土地整理部门,可按照国家和本市相关政策,通过临时利用方式建设停车设施,如政府有开发需求,应无条件退出。抓紧出台土地分层开发实施细则,降低用地成本,明确产权归属,做好不动产登记。(市规划资源局、市财政局、市国资委、市城市管理委,各区人民政府按职责分工负责)
11.用好财政政策。强化路内停车经营权监管,实现路内停车经营收入反哺停车设施建设。积极争取智能制造等专项资金,支持高端智能停车装备研发及产业发展。市、区两级财政合理安排资金,争取中央预算内投资,统筹支持老旧小区停车设施提升改造;积极利用地方政府专项债券资金支持停车设施建设。(市财政局、市国资委、市公安局、市发展改革委、市工业和信息化局、市城市管理委、市住房城乡建设委,各区人民政府按职责分工负责)
12.创新金融政策。根据停车服务企业需求,探索利用停车设施经营权、预期收益等进行市场化融资,支持企业以市场化方式发行用于城市停车设施建设的专项债券,发展停车业务。吸引产业投资基金支持停车设施建设、智慧停车及创新服务等。在公共停车设施领域推进基础设施领域不动产投资信托基金(REITs)试点,盘活存量资产;鼓励商业银行等金融机构在风险可控、商业可持续的前提下,探索开发基于停车设施产权和使用权的抵押融资产品;鼓励融资租赁公司开展停车设施经营和融资租赁业务。(市发展改革委、市城市管理委、市财政局、市金融局、天津银保监局、天津证监局、人民银行天津分行,各区人民政府按职责分工负责)
13.健全收费政策。进一步完善本市机动车停车收费相关规定,健全主要由市场决定价格的停车收费机制,逐步缩小政府定价范围;区分不同区域、位置、时段、车型和占用时长等,科学制定差异化收费标准,并建立动态调整机制,充分发挥停车收费杠杆调节作用。鼓励实行“停车+换乘”(P+R)收费优惠,引导城市外围出行停车换乘,缓解中心城区交通压力。(市发展改革委、市城市管理委、市公安局、市交通运输委、市财政局,各区人民政府按职责分工负责)
(五)优化市场环境,完善管理体系
14.鼓励市场主体参与。深化“放管服”改革,简化审批流程,对小型停车设施项目和利用自有土地建设的停车设施项目实行备案制。鼓励各类市场主体全面参与停车设施建设、装备研发、产品供应、维护保养、运营管理和信息系统建设。允许中小微企业和个人申请投资运营公共停车设施,原则上不对车位数量作下限要求。(市发展改革委、市市场监管委、市规划资源局、市住房城乡建设委、市工业和信息化局、市城市管理委,各区人民政府按职责分工负责)
15.加强建设运营监管。加强停车设施建设工程质量和验收管理,强化停车场(楼)项目建设监管。做好各类机械式停车设施设备养护维护和监测,确保安全运行。加强对停车设施使用后监管,强化对停车服务企业服务质量、规范经营的监管,严厉打击违法违规行为。研究运用信用管理手段,对停车服务企业实施差异化监管。(市住房城乡建设委、市工业和信息化局、市城市管理委、市市场监管委、市发展改革委,各区人民政府按职责分工负责)
16.健全停车管理制度体系。推动出台本市机动车停车设施建设管理地方性法规,研究制定相关政府规章,建立健全执法联动机制,为依法治理城市停车问题提供法治保障。适时组织对《天津市建设项目配建停车场(库)标准》进行复审。制定公交场站配建标准、路外公共停车场(库)运营服务规范、电动汽车充电设施建设技术标准。(市城市管理委、市住房城乡建设委、市交通运输委、市规划资源局、市公安局、市司法局、市市场监管委按职责分工负责)
三、保障措施
(一)加强组织推动
建立健全市级统筹、区级主责的管理体系,进一步加强统筹协调和监督评价。全市停车设施发展工作纳入天津市市政交通基础设施重点工程指挥部统筹管理,市城市管理委牵头推动全市停车设施发展。各区人民政府严格落实属地管理主体责任,成立由区负责同志任组长的停车设施建设管理工作小组,进一步健全停车管理机制。市、区两级对停车设施建设项目实行台账式管理,定期督导推动,加快措施落地。
(二)强化协调配合
建立部门协同、上下联动的工作机制。市发展改革委、市城市管理委、市规划资源局、市公安局、市财政局、市住房城乡建设委、市交通运输委等市级部门按照各自职责完善有关支持政策,指导各区开展停车设施规划建设管理工作,推动落实重点任务。各区人民政府深化落实各项任务举措,推进街镇、社区基层停车自治,将停车工作列为基层治理重点任务,有效改善辖区停车环境。
(三)做好宣传引导
通过政府网站、政务新媒体以及报刊、广播、电视等形式,加强城市停车相关法律法规政策解读,及时向社会公布停车普查结果、停车设施配建标准及建设规划,引导群众树立积极参与、共建共享、文明停车、有偿使用的观念。总结推广停车设施规划建设管理的先进经验与做法,充分发挥行业协会等中介组织作用,共同推动城市停车环境持续改善,不断提升宜居水平。
附件:天津市推动城市停车设施发展实施方案任务清单







天津市人民政府办公厅关于转发市发展改革委等四部门拟定的天津市推动城市停车设施发展实施方案的通知
天津市人民政府办公厅关于转发
市发展改革委等四部门拟定的天津市推动城市停车设施发展实施方案的通知
津政办发〔2022〕14号
各区人民政府,市政府各委、办、局:
市发展改革委、市城市管理委、市公安局、市规划资源局拟定的《天津市推动城市停车设施发展实施方案》已经市人民政府同意,现转发给你们,请照此执行。
天津市人民政府办公厅
2022年3月11日
天津市推动城市停车设施发展实施方案
市发展改革委 市城市管理委 市公安局 市规划资源局
为加快补齐本市停车设施供给短板,改善交通环境,推动高质量发展,满足人民群众美好生活需要,根据《国务院办公厅转发国家发展改革委等部门关于推动城市停车设施发展意见的通知》(国办函〔2021〕46号),结合本市实际,制定本实施方案。
一、总体要求
(一)指导思想
以习近平新时代中国特色社会主义思想为指导,全面贯彻党的十九大和十九届历次全会精神,深入落实市委十一届历次全会部署,坚持稳中求进工作总基调,坚持以人民为中心的发展思想,把握新发展阶段、贯彻新发展理念、构建新发展格局,深化供给侧结构性改革,着力加强规划引导,以市场化、法治化方式推动城市停车设施高质量发展,提高综合治理能力和水平,有效满足市场主体和人民群众合理停车需求,为改善本市人居环境、提升城市运行效率和增强城市综合竞争力提供有力支撑。
(二)基本原则
——科学规划、集约发展。根据城市发展需要,区分基本停车需求和出行停车需求,统筹布局城市停车设施;节约集约利用土地资源,合理利用地上地下空间,通过城市更新,扩大城市停车设施有效供给。
——以人为本、共建共享。聚焦群众关切,始终做到停车设施发展为了人民、发展依靠人民、发展成果由人民共享,不断增强人民群众获得感、幸福感;构建政府引导、市场运作、公众参与、社会共治的停车设施发展新格局。
——问题导向、综合施策。重点针对老旧小区、医院、学校、交通枢纽、商业街区等停车问题突出区域,新建、挖潜、盘活一批停车设施,补强城市发展短板;综合运用价格杠杆等措施,加强执法管理,改善停车环境,服务本市培育构建国际消费中心城市和区域商贸中心城市。
——改革创新、突出实效。健全管理体制机制,落实主体责任,完善停车治理;按照谁投资、谁受益的原则,吸引各类市场主体投资运营城市停车设施,充分激发市场活力;强化土地、资金等要素支撑,推进现代信息技术融合应用,提高城市停车设施智能化水平。
(三)主要目标
到2025年,全市新增停车位不少于110万个,其中随各类地块开发新建建筑配建停车位不少于90万个,新建公共停车场(楼)停车位不少于9万个,老旧小区挖潜停车位5万个,新增临时停车位6万个,严格控制路内停车位。基本建成配建停车设施为主、路外公共停车设施为辅、路内停车为补充的城市停车系统,社会资本广泛参与,信息技术与停车产业深度融合,停车资源高效利用,停车秩序规范有序,依法治理、社会共治的发展局面基本形成,居住社区、医院、学校、交通枢纽等重点区域停车需求基本得到满足。到2035年,全面建成供需相适、布局合理、智能高效、便捷可及、绿色低碳、群众满意的城市停车系统,为全面建设社会主义现代化大都市提供有力支撑。
二、重点任务
(一)缓解供需矛盾,有序推进停车设施规划建设
1.突出规划引领。开展全市机动车停车资源数据统计,进行年度更新,精准掌握停车供需情况,建立停车设施供给能力评价制度。制定天津市机动车停车设施专项规划(2021—2035年),统筹地上地下空间资源,科学布局停车设施。制定天津市停车设施建设行动计划,形成全市停车设施建设项目清单,持续滚动更新,有序推进项目实施。各区要切实加强本行政区域内停车设施建设和综合治理,分阶段分步骤逐年推进,有效解决停车突出问题。(市规划资源局、市城市管理委、市公安局,各区人民政府按职责分工负责)
2.加大居住小区基本停车供给。多措并举,下大力解决老旧小区停车难问题。通过平改立扩容、公共空间挖潜等措施,见缝插针增加停车设施;充分利用老旧小区周边零星、边角地块建设停车设施;合理利用老旧小区周边次支道路等设置临时停车位;鼓励周边单位闲置车位向社会开放,优先保障市民回家有位置停车。各区开展街道社区停车自治试点,充分发挥街镇、社区作用,统筹安排、协调推动,创新停车设施共建共管共享模式。严格执行国家及本市确定的配建标准,同步配建停车设施。(市城市管理委、市住房城乡建设委、市公安局、市规划资源局,各区人民政府按职责分工负责)
3.合理满足出行停车需求。着力解决“津城”“滨城”核心区重点区域停车难问题,加快建成一批独立占地、公建合建、绿化合建、广场合建、操场合建、公交合建公共停车场(楼);鼓励利用空闲厂区、边角空地、待建土地和具备条件的桥下空间等建设临时停车设施;综合运用价格调节、临时停车等措施,合理满足上下学、购物、休闲、通勤等出行停车需求。推进医院停车改革试点,积极引入社会资本,增建立体停车设施,缓解群众就医停车难。适当控制公共交通发达区域停车设施建设规模。(市城市管理委、市住房城乡建设委、市规划资源局、市发展改革委、市交通运输委、市卫生健康委、市国资委,各区人民政府按职责分工负责)
4.便捷停车换乘。新建城市轨道交通及市域(郊)铁路外围站点同步规划建设“停车+换乘”(P+R)停车设施,补齐已运营城市轨道交通外围站点换乘停车设施,引导群众换乘公共交通工具低碳出行,有效截流小汽车进入中心城区。推进公路客运站和城市公共交通枢纽等换乘停车设施规划建设,便捷客流集散。(市发展改革委、市住房城乡建设委、市交通运输委、市城市管理委、市规划资源局,各区人民政府按职责分工负责)
5.盘活存量资源。大力推动停车资源共享利用,激活闲置车位,支持停车企业通过网络化智能化手段有效聚合零散车位、零散时间、零散需求,让现有停车资源“活起来、用起来”。推动机关、企事业单位推出一批停车资源共享示范项目,鼓励写字楼等停车设施错时共享,提升停车设施使用效率。规范配建停车位使用行为,盘活只售不租停车资源。(市城市管理委、市商务局、市住房城乡建设委、市规划资源局、市委网信办,各区人民政府按职责分工负责)
(二)规范路内停车,加大停车秩序综合治理
6.加强路内停车位管理。进一步完善道路停车位管理规范,优化停车位设置审批程序,严控路内停车位总量,动态调整停车位设置。路外停车场能够满足周边群众基本停车需求的,视情减少或逐步取消周边路内停车位。研究运用现代科技手段升级路内停车管理设施,加快实现无感支付;建立全市路内停车电子收费平台,实现路内停车“一网统管”。(市公安局、市城市管理委、市委网信办、市国资委,各区人民政府按职责分工负责)
7.强化停车秩序治理。加大规范停车宣传力度,依法查处违法停车行为,维护良好停车秩序。开展人行道畅通行动,严管人行道违法停车行为,提升慢行出行品质。加快新能源公交场站(停车场)建设,逐步消除公交车占道停车。严格按照规定标准设置消防通道并实行标识化管理,依法查处堵塞消防通道等停车行为,确保生命通道畅通。(市公安局、市消防救援总队、市规划资源局、市城市管理委、市交通运输委、市发展改革委,各区人民政府按职责分工负责)
(三)创新智慧服务,提高停车设施智能化水平
8.创新管理服务模式。建设市、区两级智慧停车管理平台,整合路内、路外公共停车资源,建立一体化智慧停车体系。制定智慧停车平台系统接入接口标准,引导既有停车设施标准化改造,推动数据归集共享。推进智慧停车管理平台与城市信息模型(CIM)基础平台深度融合。引导停车企业开发移动终端智能化停车服务应用,集成信息查询、车位预约、停车诱导、电子支付等功能,依法依规提供停车服务,实现停车供需快速匹配。鼓励停车服务企业依托信用信息提供收费优惠、车位预约、通行后付费等便利服务。研究拓展电子不停车收费系统(ETC)等电子化收费方式在停车场(楼)的应用,提升服务效率。(市城市管理委、市委网信办、市交通运输委、市发展改革委、市住房城乡建设委,各区人民政府按职责分工负责)
9.支持停车产业发展。鼓励停车装备制造与服务企业在智能停车装备研发、高精度地图制作、系统软件开发等方面自主创新,培育一批规模化、专业化停车服务龙头企业,壮大一批停车装备制造与服务领域专精特新“小巨人”企业。结合新能源汽车推广,加快停车场(楼)充电设施建设。推动停车与养护、广告、保险、充电等领域合作。围绕国家级车联网先导区建设,打造一批智慧停车应用场景试点项目。(市工业和信息化局、市委网信办、市发展改革委、市城市管理委、市交通运输委,各区人民政府按职责分工负责)
(四)强化要素支撑,加大用地和资金保障
10.完善用地政策。加强停车设施公共用地保障,符合《划拨用地目录》的,可以划拨方式供地;不符合《划拨用地目录》、同一地块上只有一个意向用地者的,可以协议出让方式供地,协议出让价不得低于国家规定的最低价标准。采用租赁或先租后让方式供应停车设施用地的,租金标准应与出让金标准相均衡。单独新建公共停车设施在不改变用地性质、不减少停车位的前提下,允许配建一定比例的附属便民设施。短期无出让计划的储备土地,区人民政府或土地整理部门,可按照国家和本市相关政策,通过临时利用方式建设停车设施,如政府有开发需求,应无条件退出。抓紧出台土地分层开发实施细则,降低用地成本,明确产权归属,做好不动产登记。(市规划资源局、市财政局、市国资委、市城市管理委,各区人民政府按职责分工负责)
11.用好财政政策。强化路内停车经营权监管,实现路内停车经营收入反哺停车设施建设。积极争取智能制造等专项资金,支持高端智能停车装备研发及产业发展。市、区两级财政合理安排资金,争取中央预算内投资,统筹支持老旧小区停车设施提升改造;积极利用地方政府专项债券资金支持停车设施建设。(市财政局、市国资委、市公安局、市发展改革委、市工业和信息化局、市城市管理委、市住房城乡建设委,各区人民政府按职责分工负责)
12.创新金融政策。根据停车服务企业需求,探索利用停车设施经营权、预期收益等进行市场化融资,支持企业以市场化方式发行用于城市停车设施建设的专项债券,发展停车业务。吸引产业投资基金支持停车设施建设、智慧停车及创新服务等。在公共停车设施领域推进基础设施领域不动产投资信托基金(REITs)试点,盘活存量资产;鼓励商业银行等金融机构在风险可控、商业可持续的前提下,探索开发基于停车设施产权和使用权的抵押融资产品;鼓励融资租赁公司开展停车设施经营和融资租赁业务。(市发展改革委、市城市管理委、市财政局、市金融局、天津银保监局、天津证监局、人民银行天津分行,各区人民政府按职责分工负责)
13.健全收费政策。进一步完善本市机动车停车收费相关规定,健全主要由市场决定价格的停车收费机制,逐步缩小政府定价范围;区分不同区域、位置、时段、车型和占用时长等,科学制定差异化收费标准,并建立动态调整机制,充分发挥停车收费杠杆调节作用。鼓励实行“停车+换乘”(P+R)收费优惠,引导城市外围出行停车换乘,缓解中心城区交通压力。(市发展改革委、市城市管理委、市公安局、市交通运输委、市财政局,各区人民政府按职责分工负责)
(五)优化市场环境,完善管理体系
14.鼓励市场主体参与。深化“放管服”改革,简化审批流程,对小型停车设施项目和利用自有土地建设的停车设施项目实行备案制。鼓励各类市场主体全面参与停车设施建设、装备研发、产品供应、维护保养、运营管理和信息系统建设。允许中小微企业和个人申请投资运营公共停车设施,原则上不对车位数量作下限要求。(市发展改革委、市市场监管委、市规划资源局、市住房城乡建设委、市工业和信息化局、市城市管理委,各区人民政府按职责分工负责)
15.加强建设运营监管。加强停车设施建设工程质量和验收管理,强化停车场(楼)项目建设监管。做好各类机械式停车设施设备养护维护和监测,确保安全运行。加强对停车设施使用后监管,强化对停车服务企业服务质量、规范经营的监管,严厉打击违法违规行为。研究运用信用管理手段,对停车服务企业实施差异化监管。(市住房城乡建设委、市工业和信息化局、市城市管理委、市市场监管委、市发展改革委,各区人民政府按职责分工负责)
16.健全停车管理制度体系。推动出台本市机动车停车设施建设管理地方性法规,研究制定相关政府规章,建立健全执法联动机制,为依法治理城市停车问题提供法治保障。适时组织对《天津市建设项目配建停车场(库)标准》进行复审。制定公交场站配建标准、路外公共停车场(库)运营服务规范、电动汽车充电设施建设技术标准。(市城市管理委、市住房城乡建设委、市交通运输委、市规划资源局、市公安局、市司法局、市市场监管委按职责分工负责)
三、保障措施
(一)加强组织推动
建立健全市级统筹、区级主责的管理体系,进一步加强统筹协调和监督评价。全市停车设施发展工作纳入天津市市政交通基础设施重点工程指挥部统筹管理,市城市管理委牵头推动全市停车设施发展。各区人民政府严格落实属地管理主体责任,成立由区负责同志任组长的停车设施建设管理工作小组,进一步健全停车管理机制。市、区两级对停车设施建设项目实行台账式管理,定期督导推动,加快措施落地。
(二)强化协调配合
建立部门协同、上下联动的工作机制。市发展改革委、市城市管理委、市规划资源局、市公安局、市财政局、市住房城乡建设委、市交通运输委等市级部门按照各自职责完善有关支持政策,指导各区开展停车设施规划建设管理工作,推动落实重点任务。各区人民政府深化落实各项任务举措,推进街镇、社区基层停车自治,将停车工作列为基层治理重点任务,有效改善辖区停车环境。
(三)做好宣传引导
通过政府网站、政务新媒体以及报刊、广播、电视等形式,加强城市停车相关法律法规政策解读,及时向社会公布停车普查结果、停车设施配建标准及建设规划,引导群众树立积极参与、共建共享、文明停车、有偿使用的观念。总结推广停车设施规划建设管理的先进经验与做法,充分发挥行业协会等中介组织作用,共同推动城市停车环境持续改善,不断提升宜居水平。
附件:天津市推动城市停车设施发展实施方案任务清单






