天津市人民政府办公厅关于印发天津市防汛抗旱应急预案的通知

天津市人民政府办公厅关于印发
天津市防汛抗旱应急预案的通知
津政办规〔2022〕8号
各区人民政府,市政府各委、办、局:
经市人民政府同意,现将《天津市防汛抗旱应急预案》印发给你们,请照此执行。
天津市人民政府办公厅
2022年5月17日
天津市防汛抗旱应急预案
1 总则
1.1 编制目的
建立科学规范、协调有序、高效处置的防汛抗旱应急救援指挥体系,指导应对可能发生的水旱灾害,提高快速反应和应急处置能力,保证抢险救灾工作高效有序进行,最大限度地减少灾害损失,全力保障人民生命安全,维护公共安全和社会稳定。
1.2 编制依据
根据《中华人民共和国防洪法》、《中华人民共和国突发事件应对法》、《中华人民共和国防汛条例》、《中华人民共和国抗旱条例》、《国家防汛抗旱应急预案》、《天津市防洪抗旱条例》、《天津市实施〈中华人民共和国突发事件应对法〉办法》、《天津市机构改革实施方案》、《天津市突发事件总体应急预案》等法律、法规和规范性文件,结合本市实际,制定本预案。
1.3 适用范围
本预案是本市组织应对洪水、农业干旱(以下简称干旱)灾害的专项应急预案,适用于本市行政区域内洪水、干旱灾害的预防和应急处置工作。
1.4 工作原则
坚持党委领导、政府主导,完善党委领导下的防汛抗旱行政首长负责制。坚持人民至上、生命至上、安全第一、常备不懈、以防为主、全力抢险。坚持统一指挥、分级分部门负责,城乡统筹、局部利益服从全局利益。坚持依法管理、社会参与。
1.5 事件分级
按照《国家防汛抗旱应急预案》有关规定,洪水分为一般洪水、较大洪水、大洪水、特大洪水,干旱分为轻度干旱、中度干旱、严重干旱、特大干旱。
1.6 预案体系
天津市防汛抗旱应急预案体系包括:市防汛抗旱应急预案、水文测预报方案、洪水及抗旱水量调度方案、防洪抢险保障方案、分洪口门开设方案、蓄滞洪区运用方案、农村分部农村除涝方案、市区分部中心城区排水方案、防潮分部风暴潮(含引发洪涝灾害的灾害性海浪)防御保障方案(以下简称“防潮分部防潮方案”)、山洪灾害防御方案、防汛抗旱物资保障方案、防汛抗旱通信保障方案、防汛抗旱交通保障方案、防汛抗旱电力保障方案、市防指各成员单位防汛抗旱保障方案、各区防汛抗旱应急预案。
2 组织指挥体系
2.1 指挥机构
2.1.1 设立天津市防汛抗旱指挥部(以下简称市防指),总指挥由市长担任,副总指挥由分管应急工作的副市长、分管城乡建设工作的副市长、分管水务工作的副市长、分管农业农村工作的副市长、天津警备区副司令员、武警天津总队司令员、市人民政府有关副秘书长和水利部海河水利委员会(以下简称水利部海委)主任、市应急局局长、市水务局局长、市气象局局长担任。市防指日常工作由分管水务工作的副市长负责。
2.1.2 市防指的主要职责是:贯彻执行国家防汛抗旱总指挥部(以下简称国家防总)、海河防汛抗旱总指挥部(以下简称海河防总)的决定;按照市委、市政府部署要求,组织开展本市较大以上洪水以及中度以上干旱应急处置工作,指导事发区开展一般、较大洪水以及轻度、中度干旱应急处置工作;研究部署防汛抗旱应急救援队伍、物资的建设管理工作;发布抗洪、救灾动员令,动员全社会参与防汛抗旱抢险救灾工作;下达重大防汛抗旱命令。
2.2 办事机构
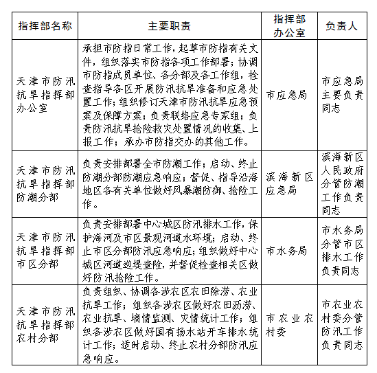
2.2.1 市防指下设天津市防汛抗旱指挥部办公室(以下简称市防办)。市防办设在市应急局。市防办主任由市应急局局长兼任,副主任由市应急局、市水务局分管负责同志担任。市防办的主要职责是:承担市防指日常工作,起草市防指有关文件,组织落实市防指各项工作部署;协调市防指成员单位、各分部及各工作组,检查指导各区开展防汛抗旱准备和应急处置工作;开展天津市防汛抗旱应急预案及保障方案编修;负责联络应急专家组;负责防汛抗旱抢险救灾处置情况的收集、上报工作;承办市防指交办的其他工作。
2.2.2 市防指下设市防汛抗旱指挥部防潮分部(以下简称防潮分部)、市防汛抗旱指挥部市区分部(以下简称市区分部)、市防汛抗旱指挥部农村分部(以下简称农村分部)。按照市防指部署,三个分部分别负责沿海防潮、中心城区排水、农田除涝和农业抗旱工作。
2.3 成员单位
按照市防指部署,市防指各成员单位负责组织本单位防汛抗旱工作并协调督促本行业其他部门共同做好防汛抗旱工作。
市委宣传部:正确把握防汛抗旱宣传工作导向,协调新闻媒体对全市水旱灾害应对处置工作的相关情况进行宣传报道。
市发展改革委:做好防汛抗旱工程市级政府投资项目立项、可行性研究报告的审批和初步设计概算的核定工作。
市教委:组织做好全市教育系统校舍、人员安全等防汛工作;指导有安置任务的学校做好转移安置协助工作;做好教育系统防汛抗旱宣传教育等工作。
市工业和信息化局:配合有关部门做好防汛抗旱抢险救灾所需生产资料、救灾物资的生产、储备和调运;负责综合协调防汛抗旱供电保障以及本系统防汛抗旱自保等工作。
市公安局:负责维持防汛抗旱抢险救灾秩序和灾区社会治安工作,协助组织群众转移,并为相关工作提供通信保障;打击破坏防汛抗旱工作的犯罪活动;保证防汛抗旱抢险救灾交通畅通;紧急情况下,做好落实市防指命令的保障工作。
市财政局:负责市级防汛抗旱资金保障,按规定及时拨付资金。
市规划资源局:负责地质灾害预防和治理,指导开展群测群防、专业监测和预报预警等工作;负责海洋灾害预警监测,及时发布海洋灾害预报预警。
市生态环境局:负责做好与防汛抗旱相关的水污染防治工作;指导并组织实施水质监测,调查处理水污染事故和纠纷。
市住房城乡建设委:负责组织市区监管范围内市政基础设施在施工程做好安全度汛工作;组织指导危陋房屋安全度汛工作。
市城市管理委:负责组织指导各区开展建成区内绿化园林设施排水、雨后城市市容市貌和环境卫生恢复工作,组织因水旱灾害造成园林绿地破坏后的恢复重建工作;负责组织协调有关部门做好城市道路桥梁安全运行管理,城市道路管线井的监督检查。
市交通运输委:负责组织协调市道路运输局、市港航局做好道路、港口防汛抗旱抢险救灾物资的运输工作,并组织做好道路、港口等交通行业防汛抗旱自保工作;负责所属公路交通设施的防汛抗旱工作。
市水务局:承担水情旱情监测预警工作,提出防汛抗旱预警响应、会商建议;组织实施洪水调度和应急水量调度;承担台风防御期间重要水工程调度工作;组织做好中心城区排水工作,并指导全市排水工作;组织指导防汛抗旱专业队伍、专家组组建、管理及市级防汛专储物资的储备与管理,承担防御洪水应急抢险的技术支撑工作;组织指导监督水利工程、排水设施安全运行管理及水毁工程修复工作;组织协调指导蓄滞洪区安全建设、管理和运用补偿等工作;必要时,可提请以市防指名义部署相关防治工作。
市农业农村委:负责组织涉农区做好农田排涝、农业抗旱等救灾工作及灾后恢复生产;负责监督、检查农垦系统防汛抗旱安全;负责土壤墒情监测和农业灾情统计工作;组织落实渔业防潮自保自救措施。
市商务局:负责防汛抗旱抢险救灾生活必需品等物资调拨、供应和储备管理;组织做好本系统防汛抗旱自保等工作。
市文化和旅游局:协调做好广播电视防汛抗旱宣传、舆论引导工作;协助各区人民政府做好旅游景区游客的疏散、转移、避险、应急救援等工作;负责组织所属单位做好防汛抗旱自保工作。
市卫生健康委:负责受伤人员的现场医疗救治、转运、院内救治和灾区卫生防疫等工作;及时向市防指报告伤员数量及医疗救治情况。
市应急局:协助市委、市政府组织重大、特别重大灾害应急处置工作;负责统一协调指挥市级防汛抗旱应急救援队伍和物资的调拨;指导协调水旱灾害防治工作;组织协调水旱灾害救助工作。
市国资委:配合行业主管部门负责组织市属国有大型企业做好防汛抗旱抢险救灾物资的生产、调度工作;组织所监管企业做好防汛抗旱自保工作。
市人防办:负责公用人防工程的防洪自保安全,为防汛抗旱提供通讯保障。
滨海新区人民政府:负责滨海新区辖区内防汛抗旱、防潮工作。
天津警备区:协调驻津部队并组织民兵、预备役抢险队伍参加防汛抗旱抢险救灾活动;负责做好部队增援本市抗洪、救灾的有关协调工作。
武警天津总队:参加防汛抗旱抢险救灾活动,协同公安部门维持防汛抗旱抢险救灾秩序和灾区社会治安。
交通集团:参与防汛抗旱物资、设备的运输,协助相关单位做好本单位交通运输工具组织工作。
市气象局:负责气象监测预报预警;及时向社会发布气象信息;为防汛抗旱部门提供气象服务;及时提出防汛抗旱应急响应会商建议。
市通信管理局:组织基础电信运营企业和铁塔公司做好公共电信基础设施的防汛安全、防汛抗旱工作现场应急通信保障;组织基础电信运营企业和铁塔公司在防汛抗旱紧急时期,按照通信短信息服务管理有关规定向社会发布预警信息;指导基础电信运营企业和铁塔公司抢修因灾受损的公共电信基础设施,恢复公用通信网络运行。
水利部海河水利委员会海河下游管理局:按照防洪调度方案,结合天津市需求负责所属防洪工程的安全运行。
市消防救援总队:负责组织消防救援队伍配合应急、水务部门做好水旱灾害应急救援处置工作,必要时,承担紧急情况下下凹式立交桥、低洼路段、低洼易积水居民区的先期排水和应急救援任务。
南水北调中线干线工程建设管理局天津分局:协调天津市与相邻省市南水北调中线干线工程防汛突发事件;负责南水北调中线干线天津境内所属工程、设施的防汛抗旱安全,并组织下属单位做好防汛抗旱自保工作。
中国铁路北京局集团有限公司天津铁路办事处:负责协调所属工程及设施的防汛抗旱安全,协调防汛抗旱物资和人员运送工作。
国网天津市电力公司:负责所属电力设施的运行安全,保障电力供应。
人保财险天津市分公司:督促投保单位做好水旱灾害自保防御及灾后理赔工作。
天津滨海国际机场:负责所属工程及设施的防汛抗旱安全,做好防汛抗旱物资和人员航空运送工作。
2.4 工作组
根据职责分工,市防指成立以下工作组,分别开展有关工作:
(1)气象海洋组。由市气象局牵头,会同市规划资源局组建。负责做好实时气象、风暴潮信息监测;做好中短期气象预报和潮情趋势预测;发布突发灾害性天气信息、气象灾害预警、风暴潮预警;做好暴雨、台风、风暴潮等灾害影响评估;当发生风暴潮时,海洋预警监测人员上岗到位;完成市防指交办的其他工作。
(2)水情组。由市水务局负责组建。负责市域内各河系雨水情、旱情测报、洪水预报工作;及时掌握分析流域内各大水系的雨水情、旱情信息,根据上游雨水情,开展洪水预报作业,提前预判洪水对本市的影响,提出水情预警意见,向市有关部门通报雨水情、旱情及预警信息,并提请召开防汛抗旱会商会议;根据需要开设临时观测站点,并做好重要点位水文信息加报;完成市防指交办的其他工作。
(3)调度组。由市水务局负责组建。负责掌握本市及与本市相关的流域防汛抗旱工程工情、雨水情、潮情、旱情、调度方案等基本情况;负责联系水利部、水利部海委调度部门,协调相关省市调度部门,做好防汛抗旱调度工作;根据雨水情、旱情发展变化,提请召开防汛抗旱调度会商会议,提出调度参谋意见;负责拟定、发布防汛抗旱调度指令,督促相关单位和区执行;完成市防指交办的其他工作。
(4)抢险组。由市应急局牵头,会同市水务局、天津警备区、武警天津总队、市消防救援总队组建。负责了解周边地区雨水情、旱情、工情和险情,掌握全市一级行洪河道、大型水库的工情与险情;指导责任部门制定抢险、抗旱方案,提请召开抢险救灾会商会议,提出队伍、物资需求;组织市级防汛抗旱应急救援队伍实施防汛抗旱抢险救灾工作,衔接解放军、武警部队参与防汛抗旱抢险救灾行动;根据各区需求和具体情况,及时派出专家组现场指导;督促各区做好防汛抗旱抢险救灾工作;完成市防指交办的其他工作。
(5)转移安置组。由市应急局牵头,会同市教委、市公安局、市水务局、市商务局、市卫生健康委组建。负责监督指导区人民政府组织蓄滞洪区和受洪涝灾害威胁的人员转移;指导做好受灾人员生活救助保障;指导做好受灾人员卫生医疗和防疫工作;完成市防指交办的其他工作。
(6)物资组。由市应急局牵头,会同市水务局组建。负责防汛抗旱物资的储备与管理工作;负责对市级防汛抗旱代储物资管理情况进行检查、考核;做好防汛抗旱物资调运工作;完成市防指交办的其他工作。
(7)通讯组。由市通信管理局牵头,会同市应急局、天津警备区、武警天津总队、市公安局、市水务局、市人防办、中国移动通信集团天津有限公司、中国联合网络通信有限公司天津市分公司、中国电信股份有限公司天津分公司、中国铁塔股份有限公司天津市分公司组建。负责组织基础电信运营企业和铁塔公司做好防汛抗旱通信保障工作;负责组织基础电信运营企业和铁塔公司做好防汛抗旱指挥现场应急通信保障工作;负责组织基础电信运营企业和铁塔公司在防汛抗旱紧急时期,按照通信短信息服务管理有关规定向社会发布预警信息;指导基础电信运营企业和铁塔公司抢修因灾受损的公共电信基础设施;完成市防指交办的其他工作。
(8)保卫组。由市公安局牵头,会同武警天津总队组建。负责维护防汛抗旱抢险救灾秩序和灾区社会治安工作,协助组织群众转移,并为相关工作提供通信保障;打击破坏防汛抗旱工作的犯罪活动;保证防汛抗旱抢险救灾交通畅通;紧急情况下,做好落实市防指命令的保障工作;完成市防指交办的其他工作。
(9)交通运输组。由市交通运输委牵头,会同市道路运输局、交通集团、中国铁路北京局集团有限公司天津铁路办事处、天津滨海国际机场组建。负责组织协调调运物资、输送抢险人员和群众转移所需交通工具;紧急情况下,按照市防指部署要求,组织协调交通、铁路、公路、航运、民航等有关单位组织运力,做好防汛抗旱抢险救灾运输工作;完成市防指交办的其他工作。
(10)生活保障组。由市商务局牵头,会同市应急局组建。负责指导区人民政府做好市级防汛抗旱应急救援队伍、部队、民兵、预备役等生活保障工作;指导区人民政府做好转移安置群众的生活保障工作;负责市级生活保障物资的调拨、供应;完成市防指交办的其他工作。
(11)财务组。由市财政局牵头,会同市水务局、市应急局组建。负责抢险、救灾、水毁工程修复、灾后重建等资金核定、筹措和拨付;负责申请国家防汛抗旱款项工作;负责防汛抗旱抢险救灾资金使用的监督检查;做好防汛抗旱项目资金全过程预算绩效管理工作;完成市防指交办的其他工作。
(12)信息宣传组。由市应急局牵头,会同市委宣传部、市水务局组建。负责防汛抗旱信息报送工作;组织做好防汛抗旱宣传报道工作;负责重要文件起草、简报编写等工作;完成市防指交办的其他工作。
2.5 现场指挥部
现场指挥部工作实行现场总指挥负责制。发生一般、较大洪水或轻度、中度干旱,一般由区级应急指挥机构负责组织指挥现场处置工作,事发地所在区人民政府主要负责同志任现场总指挥;当发生大、特大洪水或严重、特大干旱时,市防指视情况成立现场指挥部,由市委、市政府指定的负责同志任现场总指挥,统一组织指挥现场处置工作。
现场指挥部的主要职责是:对水旱灾害进行综合分析、快速研判,确定现场应急处置方案;及时向市防指报告事件有关信息;适时调动队伍和物资装备,开展应急处置;一旦发现事态有进一步扩大趋势,有可能超出自身处置能力时,立即报请市防指协调处置。
2.6 区级应急指挥机构
2.6.1 各区设立区防汛抗旱指挥部(以下简称区防指),并下设区防汛抗旱指挥部办公室(以下简称区防办),建立辖区水旱灾害应对工作体制机制。各区防指的主要职责是:负责贯彻执行市防指的决定;按照区委、区政府部署要求,统一指挥辖区内防汛抗旱抢险救灾工作;发布防汛抗旱动员令,动员辖区内各类抢险救援力量参与防汛抗旱抢险救灾工作;启动、终止辖区内防汛抗旱应急响应;下达防汛抗旱命令,并督促相关单位执行;组织做好防汛抗旱宣传工作等。
2.6.2 蓟州区防汛抗旱指挥部负责防山洪工作;滨海新区防汛抗旱指挥部负责滨海新区防潮工作。
2.7 专家组
应急、气象、水务、自然资源、农业等部门按照职责分工建立健全防汛抗旱专家库,负责水旱灾害调度、抢险和救援等方案的制定研究;研究分析灾害信息和有关情况,为应急决策、灾害处理提供咨询及建议。每年5月底前,各相关单位向市防办备案专家名单。
市防办根据工作需要调派专家时,通过电话或发商调函协调相关单位组织本单位专家,组成专家组执行防汛抗旱抢险救灾指导任务。
3 预防和预警
3.1 风险防控
坚持“隐患就是事故,事故就要处理”,各级防办每年汛前组织各有关单位采用单位自查、行业检查、综合检查等方式,开展隐患排查,以防汛抗旱工作中责任制落实、体制机制建立、工程设施建设和管理、预案编制与演练、物资保障、队伍建设、值班值守、人员转移避险等方面为重点,排查梳理安全隐患和薄弱环节,落实整改措施、责任、时限,对短期内能完成整改的要立即消除隐患;对情况复杂、短期内难以完成整改的,要限期整改;对重大隐患,要立即依法整顿或关闭;同时加强防汛抗旱工作宣传教育和培训演练,增强广大干部群众的防灾减灾和应急避险意识。
3.2 监测
为有效防控水旱灾害的发生,做好突发事件风险因素评估,依托水文、气象、自然资源、工程管理部门和水利部、水利部海委及上游地区发布的监测信息,建立完善日常监控机制。
(1)气象海洋信息监测:市气象局、市规划资源局等部门密切关注相关气象和风暴潮信息,随时掌握趋势预测和灾害预警预报信息,及时通报市防办。
(2)水旱灾害信息监测:市水务局密切关注流域及本市雨水情、旱情信息,掌握分析洪水、干旱发展趋势预测和预警预报信息,及时通报市防办。市农业农村委负责掌握农业旱情、农田作物受灾情况,及时通报市防办。
(3)防洪工程信息监测:市水务局负责组织对堤防、水库、闸站等防洪工程和安全保护范围区域进行定时巡查检查。汛期当河道水位低于警戒水位时,巡堤查险工作由市、区两级水务部门负责;当河道水位超过警戒水位并持续上涨,由市水务部门及时通报市防办,巡堤查险工作由各级人民政府防汛责任人组织有关部门和单位完成,市、区两级水务部门负责技术指导;当河道水位达到保证水位以上应加密巡查频次、增加巡查人员。
3.3 预警
3.3.1 暴雨预警
当预计本市及上游地区有较强降雨过程时,由市气象局负责组织有关部门,密切监视天气变化,根据降雨量级、降雨范围及时发布暴雨信息、预警,并通报市防办。
3.3.2 洪水预警
当本市及上游地区发生强降雨,预计本市主要行洪河道将出现洪峰过境时,由市水务局负责组织有关部门,根据水位、流量实测情况和洪水变化趋势及时发布洪水预警,并通报市防办。
3.3.3 干旱预警
由市水务局、市农业农村委组织有关部门分析旱情发展趋势,适时发布干旱预警,并通报市防办。
3.4 预警行动
市防办根据预警种类和预警级别组织有关单位加强值班值守,密切关注雨水情、潮情、旱情发展,会商研判水旱灾害形势,做好启动应急响应准备。市防指各成员单位、各分部和各区防指对本行业、本区域开展安全检查和隐患排查,视情况提前做好工程调度、水量调配、救援力量预置、转移避险、巡堤查险、物资调拨等工作。
3.5 预警调整与解除
根据天气、雨水情、旱情变化趋势和工程运用情况,预警发布部门及时调整预警级别或解除预警,并通报市防办。
4 信息报告和先期处置
4.1 信息报告
发生水旱灾害时,各区应急局应立即向区人民政府、市应急局、市防办报告事件或隐患信息和先期处置情况。各区人民政府、市应急局、市防办要按照接报即报、随时续报的原则,在接报后30分钟内电话、1小时内书面向市委、市政府报告灾害基本情况。对正在进行处置的水旱灾害,市应急局要及时向市人民政府报告抢险救灾进展情况。
信息报告的内容主要包括:报告单位、报告人姓名、信息来源、时间、地点、事件性质、人员伤亡和失联情况、影响范围和危害程度、已采取的措施、可能发展的趋势、现场指挥部及联系人、请求支援情况等。暂时无法判明事件严重程度时,应根据灾害达到的影响程度,及时续报事件发展情况。
4.2 先期处置
水旱灾害发生后,事发地所在区人民政府要组织对事态发展进行科学研判,根据危害程度启动相关应急预案,组织区级防汛抗旱应急救援队伍和社会应急力量开展抢险救灾,紧急疏散周边人员,对现场进行警戒,采取有效处置措施,全力控制事态发展,避免发生次生、衍生灾害,努力将水旱灾害造成的损失降到最低,并在规定时间内向市人民政府、市防指报告。
5 应急响应
5.1 响应分级
本市防汛抗旱应急响应包括防洪应急响应、抗旱应急响应,根据水利部、水利部海委、上游省市和市各有关部门发布的预警信息,国家防总、海河防总启动的应急响应以及水旱灾害影响范围,经组织会商,针对全市或预计受影响较重的部分区启动相应等级的防洪、抗旱应急响应,从高到低划分为一级应急响应、二级应急响应、三级应急响应和四级应急响应。
防洪、抗旱三、四级应急响应的应急处置工作主要由相关区防指在市防指指导下组织开展,市防指密切关注并随时做好支援准备。防洪、抗旱一、二级应急响应的应急处置工作由市防指组织市有关部门和各区防指开展。
5.2 启动程序
市防办负责启动防洪、抗旱三、四级应急响应,市防指负责启动防洪、抗旱一、二级应急响应,应急响应启动后要及时上报国家防总备案。其中:防洪、抗旱四级应急响应的启动由市防办副主任批准,三级应急响应的启动由市防办主任批准,二级应急响应的启动由市防指副总指挥批准,一级应急响应的启动由市防指总指挥批准。紧急情况下,各单位自动启动防汛抗旱有关应急机制,做好各项应急处置工作。
5.3 响应措施
5.3.1 四级应急响应
(1)市防办副主任,气象海洋组、水情组、调度组、抢险组、通讯组、物资组、信息宣传组和海河下游局、市公安局、市住房城乡建设委、市城市管理委、市交通运输委、市农业农村委、市文化和旅游局、国网天津市电力公司等市防指成员单位组织本组、本部门相关人员在本单位、本部门上岗到位。
(2)市防办副主任主持召开会商会议,组织协调应急处置工作。
(3)处置工作
市防办:督促检查各有关单位、各区防指预警、响应工作开展情况;及时收集整理全市防汛抗旱工作情况,上报各级领导,并通报有关单位;适时提出建议并组织防汛抗旱会商会议;起草下发防汛抗旱会商会议纪要,并抓好落实;做好洪涝、干旱灾情统计上报;通知抢险组集结市级防汛抗旱应急救援队伍,落实抢险设备,做好防汛抗旱准备。
气象海洋组:密切关注天气变化,每日至少2次发布气象及风暴潮、海浪信息。
水情组:密切关注本市及上游地区水情、旱情变化趋势,每日至少2次发布本市及上游地区水情、旱情信息及重要河道水势情况,并做好应急水文和水质测报等准备工作;做好分洪口门测报准备工作;视水情、旱情提请召开防汛抗旱调度会商会议。
调度组:及时掌握本市及流域上游地区雨水情、工情、旱情以及气象预报和洪水预报,分析提出调度建议;视雨水情、旱情,提请召开防汛抗旱调度会商会议,发布防汛、抗旱调度指令;监督相关区和单位落实防汛、抗旱调度指令。
抢险组:掌握全市一级行洪河道、大型水库的工情,汇总全市险情、灾情及抢险救灾情况,组织抢险救灾专家24小时待命,随时做好防汛抗旱抢险救灾技术指导准备;组织市级防汛抗旱应急救援队伍待命;根据需要派出专家提供技术支持。
物资组:整理防汛抗旱物资及设备,做好调拨准备。
信息宣传组:组织编发新闻通稿,向新闻媒体通报雨水情、旱情和工作情况,视新闻媒体需要组织现场采访。
市住房城乡建设委:组织做好市区在建工程的管理工作,做好适时停工准备;组织指导各区做好危陋房屋的排查工作和涉及片区群众避险转移安置准备工作。
市公安局:做好强降雨期间的交通疏导、管控工作,适时做好地道、涵洞、下沉路段等易积水点位的道路双向封闭和交通管控,保障道路交通安全、有序;做好灾区社会治安秩序维护、应急处置力量和物资运输的交通保障等各项准备。
市城市管理委:组织做好市区下沉地道硬隔离各项准备,适时采取道路硬隔离措施;组织做好城市公园防汛自保准备工作,加强巡查巡护。
市交通运输委:加强道路巡查,及时处置行道树倒伏、山体落石等影响道路通行安全的情况。组织做好市区外普通公路低洼路段硬隔离各项准备,适时进行道路封闭;组织做好铁路在建工程的管理工作,做好适时停工准备。
市文化和旅游局:配合相关区和部门适时关闭景区,疏导游客,协调相关部门做好信息发布工作。
市商务局:组织指导地下商业经营管理单位做好防汛自保工作,适时组织商户停业,撤离疏散人员。
其他工作组、市防指成员单位按照职责做好防汛抗旱抢险救灾准备与保障工作。
5.3.2 三级应急响应
(1)在四级响应上岗人员基础上,市防办主任,市防指农村分部、市区分部指挥,市防指各工作组组长,天津警备区、武警天津总队、市消防救援总队、市水务局、市国资委等市防指成员单位组织本组、本部门相关人员在本单位、本部门上岗到位。
市气象局、市水务局、市规划资源局、市公安局、市城市管理委、市消防救援总队按照市防办要求组织专业骨干到市应急局上岗,参加联合值守工作。其他各单位根据市防办安排,做好到市应急局集中办公准备。
(2)市防办主任主持召开会商会议,组织协调应急处置工作。
(3)处置工作
各工作组、各有关部门和单位在做好四级应急响应的基础上,进一步做好以下工作:
市防办:组织加密会商,及时掌握雨水情、旱情、险情、灾情及各部门工作动态,重要情况及时上报国家防总和市委、市政府,并通报有关单位。通知物资组做好防汛抗旱物资调拨准备,根据险情灾情及时调运;通知抢险组组织市级防汛抗旱应急救援队伍执行防汛抗旱抢险救灾任务;协调天津警备区、武警天津总队、市消防救援总队做好集结准备,随时执行防汛抗旱抢险救灾任务。
气象海洋组:密切关注天气变化,每日至少3次发布气象信息,2次风暴潮和海浪信息。
水情组:根据需要增设临时测报站点;加密发布水情、旱情信息;滚动实施洪水预报作业,增加洪水预报频次;水文测报突击队做好分洪口门现场测报准备;做好应急水质监测工作。
调度组:做好本市主要行洪河道调度运行工作;根据河道水情,适时提出加测加报水文断面;适时提出农村排沥限禁排、蓄滞洪区启用准备、抗旱调水等调度综合建议;监督相关区和单位落实防汛抗旱调度指令。
抢险组:提请召开抢险救灾会商会议;根据需要组织市级防汛抗旱应急救援队伍执行抢险救灾任务;根据险情、灾情提出物资需求建议;掌握汇总解放军、武警、民兵、预备役、消防救援队伍防汛抗旱抢险救灾准备工作情况,落实市防指相关指令。
转移安置组:准备安置群众所需救灾物资及设备,随时做好调拨准备,视情况及时调拨。
物资组:通知防汛抗旱物资储备单位相关人员上岗到位,做好调运防汛抗旱物资准备,视情况由储备单位及时组织调运。
通讯组:组织指导基础电信运营企业和铁塔公司开展通信保障工作。
保卫组:根据抢险救灾物资运输路线,组织做好沿线道路交通秩序保障,确保抢险救灾物资及时到位;做好抢险救灾现场安全警戒、人员车辆疏导。
交通运输组:筹划集结防汛抗旱抢险救灾行动所需运输车辆,随时执行交通运输任务。
生活保障组:指导区人民政府做好防汛抗旱应急队伍、转移安置群众的生活保障准备。视雨水情、旱情,随时协调调拨生活保障物资。
财务组:会同市防办申请核准防汛抗旱资金,并统筹管理、拨付市级防汛抗旱经费;根据工作需要,会同市防办向国家申请防汛抗旱款项,并根据资金使用计划及时拨付国家资金;会同市防办对资金使用情况进行监督、检查,确保专款专用。
信息宣传组:适时组织召开新闻通气会、发布会,向媒体通报雨水情、旱情和工作情况;组织新闻媒体对全市洪水、农业干旱灾害应对处置工作的相关情况进行宣传报道等。
市教委:组织各区教育部门根据区域降雨情况,对中小学校和幼儿园实施弹性教学;按照市防指要求组织有安置任务的学校做好转移安置接收准备工作。
市住房城乡建设委:组织做好市区在建工程适时停工,人员避险工作;加强危陋房屋的排查力度,组织指导各区做好危陋房屋排查和涉及片区群众避险转移安置工作。
市公安局:配合相关单位做好受困群众紧急疏散、转移安置的治安工作。
市城市管理委:组织各城市公园做好防汛自保工作,适时停止公园内游船、游艺等设施运营,封闭上山步道,关闭封闭性公园,及时劝离、疏散、安置游客;组织全市燃气企业做好供气保障工作,加强管线巡查,及时做好抢修、抢险等应急处置工作。
市交通运输委:继续加强道路巡查,适时封闭影响通行安全较大的山区路段;及时组织开展损毁路段应急抢修,保障公路安全通行。
市水务局:组织供水企业加强供水工程巡视巡查,做好供水保障工作。
市商务局:组织做好生活必需品市场供应工作,适时增加各类生活必需品储备。
国网天津市电力公司:组织做好防汛抗旱抢险救灾电力保障工作。
天津警备区、武警天津总队、市消防救援总队组织做好参加防汛抗旱抢险救灾的准备。
其他工作组、市防指成员单位按照职责做好防汛抗旱抢险救灾准备与保障工作。
5.3.3 二级应急响应
(1)在三级应急响应上岗人员基础上,市防指全体成员单位及相关部门组织本单位、本部门相关人员在本单位、本部门上岗到位。各单位根据市防办安排,做好到市应急局集中办公准备。
(2)市防指负责日常工作的副总指挥驻市防办指挥,主持召开会商会议,组织协调应急处置工作。
(3)处置工作
各工作组、各有关部门和单位在做好三级应急响应的基础上,进一步做好以下工作:
市防办:根据需要提出组建现场指挥部建议,并组织实施;协调天津警备区、武警天津总队、市消防救援总队执行防汛抗旱抢险救灾任务;派出工作组、专家组,赴一线指导水旱灾害应对工作;必要时,提请市委、市政府派出督查组赴各区督查抢险救灾工作。
气象海洋组:密切关注天气变化,每日至少发布4次气象信息,2次风暴潮和3次海浪信息。
水情组:每日至少3次发布本市及上游地区水情、旱情信息及重要河道水势情况;提请流域管理机构等上级水文部门召开水情、旱情会商会议;做好分洪口门及蓄滞洪区的测报工作。
调度组:根据河道、水库、蓄滞洪区雨水情以及气象预报、洪水预报、各地区旱情,分析提出综合调度建议。及时反馈相关区和单位调度指令落实情况。
抢险组:定期召开抢险组会商例会;掌握防汛抗旱应急救援队伍和解放军、武警部队、民兵、预备役执行防汛抗旱抢险救灾、分洪口门破口分洪等任务情况,提供技术支撑,落实市防指相关指令。
转移安置组:根据需要指导、协助当地人民政府做好群众转移安置和灾民生活救助。
物资组:密切关注物资需求状态,随时组织上报物资库存情况,通知市工业和信息化局、市国资委等部门与各生产经营企业保持联系,了解企业生产动态,各物资储备单位按市防指指令组织做好调运工作。
通讯组:根据市防办下达的防汛抗旱抢险救灾地点通信保障要求,组织基础电信运营企业和铁塔公司做好应急通信保障工作。
保卫组:组织做好防汛抗旱抢险救灾社会治安、交通疏导和群众转移后受灾地区的安全保卫等工作。
交通运输组:执行防汛抗旱抢险救灾交通运输任务,根据需要支援群众转移所需交通工具。
生活保障组:根据需要指导、协助当地人民政府做好防汛抗旱应急救援队伍、转移安置群众的生活保障。
信息宣传组:组织召开新闻发布会,向媒体通报雨水情、旱情和抢险救灾工作情况,组织新闻媒体赴现场采访。
市教委:根据雨情、水情,组织做好相关区域各级学校停课准备,适时组织停课,并做好在校学生的安全防护工作。组织有安置任务的学校做好转移安置接收配合工作。
市交通运输委:组织做好长途客运、轨道交通、城市公交等公共交通安全运行工作,适时采取停运措施。密切关注高速公路降雨情况,根据行车安全视情采取高速公路封闭措施,并做好服务区的防汛自保工作。必要时,启动跨省联动机制,实行远端分流。
市城市管理委:组织全市城市公园视情况停止一切户外作业活动,转移公园内游客和工作人员至安全区域。视洪涝灾情,适时组织各燃气相关单位做好停止作业,人员撤离等工作。
天津警备区、武警天津总队、市消防救援总队按照市防指相关要求,分别组织解放军、武警部队、民兵、预备役和消防应急救援队伍参加防汛抗旱抢险救灾行动。
其他工作组、市防指成员单位:按照职责,组织指挥本系统、本行业全力投入防汛抗旱抢险救灾工作,确保各项防范措施落实到位。
5.3.4 一级应急响应
(1)市防指副总指挥和市防指各成员单位及相关部门主要负责同志在本单位、本部门上岗到位,组织分管部门做好抢险救援工作。各单位根据市防办安排,做好到市应急局集中办公准备。
(2)市防指总指挥驻市防办指挥,主持召开会商会议,组织协调应急处置工作。
(3)处置工作
各工作组、各有关部门和单位在做好二级应急响应的基础上,进一步做好以下工作:
市防办:建议市防指发布抗洪、救灾动员令,动员社会各界力量参加防汛抗旱抢险救灾;提出停工停业停学建议,报请市防指总指挥,作为相关决策的参考依据;提请国家防总、海河防总给予队伍、物资支援;组织市防指成员单位按照职责分工做好各项工作;将市防指工作情况及时上报国家防总和市委、市政府;提请市委、市政府派出督查组赴重灾区督导抢险救灾工作。
气象海洋组:汛期密切关注天气变化,滚动发布气象信息,每日发布3次风暴潮、海浪信息,根据市防办需要及灾害变化趋势,随时报送气象以及风暴潮信息。
水情组:通报水利部、流域管理机构等部门的水情、旱情会商意见;做好破堤或决口等临时水文测报工作;加强水文站站房、水文测验设施的自保;根据市防办需要,随时报送水情、旱情信息。
调度组:根据当前雨水情、工情以及防御地区的重要程度和超标准洪水调度安排,分析提出综合调度建议;及时反馈相关区和单位调度指令落实情况。
抢险组:会同有关部门组织做好国家防总、海河防总支援防汛抗旱应急救援队伍和专家参加本市防汛抗旱抢险救灾工作。
物资组:会同有关部门组织做好国家防总、海河防总及其他省市物资支援和征集社会物资的接收,并通知各有关部门做好相关调运工作。
交通运输组:协调做好国家、省市间增援抢险救灾行动所需交通工具、物资的运输。
通讯组:组织基础电信运营企业和铁塔公司全力做好应急通信保障工作。
信息宣传组:滚动组织召开新闻发布会,向媒体通报水旱灾害处置进展情况。
其他工作组、市防指成员单位按照职责,组织指挥本系统、本行业全力投入防汛抗旱抢险救灾工作,确保各项防范措施落实到位。
全市各级防汛抗旱应急救援队伍进入应急抢险状态,各类应急物资保障单位为防汛抗旱抢险救灾工作提供全力保障。
5.4 工作信息报送
当应急响应持续时间超过一天以上时,市防指各分部、成员单位、工作组、各区防指按照如下要求向市防办报送工作信息。
气象海洋组负责报送气象信息、天气预报、实况、影响分析等,根据市防办要求做好潮位情况报送工作。四级应急响应,每日至少报送2次,三级应急响应每日至少报送3次,二级应急响应每日至少报送4次,一级应急响应根据市防办要求,随时报送。
水情组负责报送本市及上游地区水情、旱情、河道水势信息。四、三级应急响应,每日至少报送2次;二级应急响应每日至少报送3次,一级应急响应每日至少报送4次。
市防指市区分部、农村分部、防潮分部负责报送中心城区积水及排除、国有扬水站开车、农业抗旱和农作物受灾、潮位及防潮工作情况。四、三级应急响应,每日至少报送2次,二级应急响应每日至少报送4次,一级应急响应根据市防办要求,随时报送。
市公安局、市城市管理委负责报送道路封闭、交通疏导情况;市住房城乡建设委负责报送响应期间危陋房屋情况;其他市防指成员上岗单位负责报送本系统工作开展情况,每日至少向市防办报送2次。
相关区防指每日至少1次将工作开展情况报市防办。
各单位按照市防办要求,随时做好加测加报准备。
5.5 响应升级
当事态进一步扩大,预计超出原来应急响应等级时,市防办立即向市防指提出提升应急响应等级建议,并组织、调动相关救援力量实施增援。
当本市抢险救援力量、资源不能满足防汛抗旱抢险救灾需要,需国家提供支援时,由市人民政府按程序将情况上报国务院,请求协调有关方面参与事件处置工作。
5.6 新闻与舆情应对
按照防汛抗旱工作进展,适时集中组织媒体报道防汛抗旱准备、即时雨水情、旱情和应急处置等情况。
工作流程:市防办和市防指各分部、各工作组等单位提供新闻素材或信息宣传组组织编写新闻稿件,经信息宣传组负责同志审核后签发;需现场采访报道的,由市有关防汛抗旱部门负责安排,信息宣传组负责协调媒体;市应急局官方微博、微信公众号,第一时间发布防汛抗旱工作动态、便民提醒等信息。
发生重大及以上险情、灾情后,由市防指信息宣传组按程序第一时间向社会发布简要信息,在5小时内发布权威信息,在24小时内以市防指名义召开新闻发布会,由市防指副总指挥、有关区主要负责同志及相关部门负责同志发布相关信息。通过动态发布处置进展情况、组织集中采访等方式,持续发布权威信息。
5.7 应急结束
5.7.1 应急处置工作基本完成,经专家评估,水旱灾害基本消除,次生、衍生事件得到有效控制,应急处置工作即告结束。
5.7.2 市防办负责结束防洪、抗旱三、四级应急响应,市防指负责结束防洪、抗旱一、二级应急响应。其中:防洪、抗旱四级应急响应的结束由市防办副主任批准,三级应急响应的结束由市防办主任批准,二级应急响应的结束由市防指副总指挥批准,一级应急响应的结束由市防指总指挥批准。
防洪、抗旱应急响应结束后,现场各类抢险救援力量有序撤离,同时视情况继续实施必要措施,防止灾情反弹或引发次生、衍生事件。各部门转入常态工作。
5.7.3现场指挥部停止运行后,通知相关方面解除应急措施,进入过渡时期。必要时,通过信息发布平台和新闻媒体等向社会发布应急响应结束信息。紧急状态终止的决定和公布依照法定程序执行。
6 后期处置
6.1 修复重建
应急响应结束后,按照市委、市政府部署要求,相关部门及有关区负责组织相关单位对损毁的防汛抗旱设施进行修复。
6.2 调查评估
6.2.1 应急响应终止后,市、区人民政府组织有关部门,对水旱灾害的发生原因、影响范围、受灾程度和损失情况、应对过程进行全面客观的调查、分析,总结经验教训,制定改进措施,形成调查评估报告并提交上一级党委、政府。一般洪水、轻度干旱灾害的调查评估工作由事发地所在区人民政府相关部门组织开展;较大洪水、中度干旱灾害的调查评估工作由市人民政府相关部门组织开展;大洪水、严重干旱灾害的调查评估工作由市人民政府组织开展;特大洪水、特大干旱灾害的调查评估工作,在国务院或国务院授权的部门组织下开展,本市配合做好相关工作。
6.2.2 市应急局于每年第四季度组织对本年度发生的水旱灾害进行全面评估,对水旱灾害发生发展趋势进行研判分析并提出防范建议,向市人民政府报告。
6.3 物资补充
针对防汛抗旱抢险救灾物资消耗情况,按照分级筹措的要求,市、区财政部门及时拨款,保证物资及时补充到位。
市级防汛抗旱应急代储物资由各代储单位负责及时补充到位。
6.4 保险
在灾后恢复重建工作中,相关区人民政府及有关部门应当将损失情况及时向保险监督管理机构和保险服务机构通报,协助做好保险理赔工作。
6.5 征用补偿
在防汛抗旱抢险救灾工作中临时调用的物资、设备、交通运输工具等,在汛期结束后应当及时归还;造成损坏或者无法归还的,按照有关规定给予适当补偿或作其他处理。
市级防汛抗旱应急代储物资使用的补偿资金按照天津市市级防汛抗旱应急代储物资有关规定予以补偿。
7 应急保障
7.1 应急队伍保障
7.1.1 防汛抗旱应急救援队伍。由市应急局牵头组建,市水务局、市消防救援总队参与,其中市水务局组织本市防汛抗旱专业队伍,市消防救援总队组织全市消防综合救援队伍参加本市防汛抗旱抢险救援工作。
7.1.2 天津警备区组织驻津解放军、预备役和民兵等应急救援力量;武警天津总队组织驻津武警部队;市人民政府各部门根据防汛抗旱工作实际情况组建各自的防汛抗旱抢险救援队伍。
7.1.3 各区防指应切实加强区级防汛抗旱应急救援队伍和社会应急力量建设,不断提升与驻津解放军、武警部队、预备役部队和民兵应急救援队伍的协同处置能力,必要时广泛调动社会力量参与抗洪抢险和抗旱救灾。
7.1.4 市应急局组织做好国家支援防汛抗旱应急救援队伍、专家对接保障工作。
7.2 物资保障
7.2.1 本市防汛抗旱物资采取市和区两级储备,防汛抗旱抢险救灾需要物资首先由事发地所在区储备的防汛抗旱物资自行解决;确因遭受严重水旱灾害,需要调用市级防汛抗旱物资的,应由有关区防指向市防指提出申请,经批准后调用。
市级储备物资分为市级专项储备物资、各企业单位代储物资两种。区级储备由各区防汛抗旱部门负责,按照各区河道及防汛抗旱责任划分区域储备相应物资,落实运输车辆,并制定预案。一般情况下,调用市级储备物资,由各区组织调运;若确有困难,经市防指批准,由市防指物资组组织调运,具体由交通运输组负责运输。
7.2.2 市商务局组织做好生活必需品调拨、供应和储备工作。
7.2.3 市应急局组织做好国家支援防汛抗旱抢险救灾物资和社会捐赠物资的接收、管理工作。
7.3 资金保障
处置水旱灾害所需财政担负的经费,按照现行事权、财权划分原则分级负担。
7.4 医疗卫生保障
医疗卫生防疫部门主要负责水旱灾害地区疾病防治的业务指导,组织医疗卫生队赴灾区巡医问诊,负责灾区防疫消毒、抢救伤员等工作。
7.5 治安保障
公安部门负责维护防汛抗旱抢险救灾秩序和灾区社会治安工作,协助组织群众转移,并为相关工作提供通信保障;打击破坏防汛抗旱工作的犯罪活动;保证防汛抗旱抢险救灾交通畅通;紧急情况下,做好落实市防指命令的保障工作。
7.6 通讯保障
市防指各成员单位应确保汛期24小时通讯畅通。通讯组做好公共电信基础设施安全、防汛抗旱工作现场应急通信保障工作。
7.7 交通运输保障
7.7.1 市交通运输委牵头,组织协调铁路、道路、航运、民航等单位对防汛抢险、救灾物资的运输工作,为抢险和撤离人员提供所需运输工具。
7.7.2 市公安局组织做好防汛抗旱交通组织疏导工作,确保道路交通安全畅通。
7.8 电力保障
市工业和信息化局、国网天津市电力公司主要负责保障防汛抗旱抢险救灾等方面的供电需要和应急救援现场的临时供电。
7.9 设施保障
加强对防汛抗旱设施安全防范,对重点设施、关键部位落实人防、物防、技防措施。定期进行防汛抗旱设施设备巡查养护,保证设施设备安全稳定运行。
7.10 技术保障
市防办通过建立完善天津市防汛抗旱指挥系统,依托市防办专家库,定期对防汛抗旱工作进行指导、分析和评估,为预警和抢险救灾提供技术和数据支撑。
7.11 宣教培训
7.11.1 健全预警、响应发布渠道,由市委宣传部负责统筹协调预警响应信息媒体发布工作,市气象局通过突发事件预警信息发布系统,面向党政领导、主要涉灾部门责任人和公众广泛发布暴雨灾害预警、响应信息。必要时,组织市防指各成员单位、各区通过本单位、本部门、本行业信息发布渠道滚动播发预警响应信息,及早提醒广大市民做好防护避险准备,组织动员开展防汛抗旱抢险救援工作。
7.11.2 市防办督促各区防办落实防汛抗旱责任人和区级防汛抗旱应急救援队伍,负责开展防汛抢险培训、演练;市水务局应及时完成市级防汛抗旱专业队伍人员调整,开展防汛抗旱技术培训及机械设备维修。
区防指应建立区级防汛抗旱救援队伍训练常态化机制,制定训练计划,明确训练目标、内容和要求,适时组织开展培训和实战演练,并组织各类社会应急力量根据辖区内工程实际和特点,开展查险、抢险训练。
8 附则
8.1 名词解释
汛期:是一年中降水量最大的时期,容易引起洪涝灾害,是防汛工作的关键期。天津市的汛期是每年6月15日至9月15日。
8.2 责任和奖惩
8.2.1 水旱灾害应急处置工作实行党委领导下的行政首长负责制和责任追究制,将应急管理工作纳入对区防指的年度工作考核。
8.2.2 市防办组织对各部门防汛抗旱预案的落实情况进行检查。
8.2.3 对在防汛抗旱工作中成绩突出的单位和个人,按照有关规定予以表彰和奖励。对在工作中违反《中华人民共和国防洪法》、《天津市防洪抗旱条例》及应急管理相关规定,造成严重后果的单位和个人,依法予以惩处。
8.3 预案管理
8.3.1 本预案解释工作由市应急局承担。
8.3.2 市防指各成员单位、各分部按照本预案确定的职责,制定本单位或本部门防汛抗旱应急预案及保障方案,并抄送市应急局、市防办。各区应急局参照本预案,结合当地实际组织编制本区防汛抗旱应急预案,报本区人民政府批准,并抄送市应急局、市防办。
8.3.3 市防办应结合应急管理工作实践,及时开展应急预案及保障方案编修。遇有特殊情况可随时组织编修,并重新办理审查、论证、备案等各项程序。
8.3.4 市、区人民政府及应急部门要完善应急预案演练制度,加强统筹协调,结合本地区风险情况,组织有关单位和部门,有计划、有重点地组织开展防汛抗旱应急演练。每2年至少进行1次应急演练;上年度发生较大以上级别洪水或中度以上级别干旱的,本年度至少进行1次应急演练。
8.3.5 本预案自印发之日起施行,有效期为5年。《天津市人民政府办公厅关于印发天津市防汛预案等15个专项应急预案的通知》(津政办发〔2014〕44号)中的《天津市防汛预案》同时废止。
附件:1.洪水、干旱分级标准
2.天津市防汛抗旱保障方案及牵头编制单位
3.天津市防汛抗旱指挥部办事机构设置情况
4.防汛抗旱应急响应分级标准
附件1
洪水、干旱分级标准
一般洪水:洪峰流量或洪量的重现期5—10年一遇的洪水。
较大洪水:洪峰流量或洪量的重现期10—20年一遇的洪水。
大洪水:洪峰流量或洪量的重现期20—50年一遇的洪水。
特大洪水:洪峰流量或洪量的重现期大于50年一遇的洪水。
轻度干旱:受旱区域作物受旱面积占播种面积的比例在30%以下。
中度干旱:受旱区域作物受旱面积占播种面积的比例达31%—50%。
严重干旱:受旱区域作物受旱面积占播种面积的比例达51%—80%。
特大干旱:受旱区域作物受旱面积占播种面积的比例在81%以上。
附件2
天津市防汛抗旱保障方案及牵头编制单位
附件3
天津市防汛抗旱指挥部办事机构设置情况

附件4
防汛抗旱应急响应分级标准
一、出现下列情况之一,启动四级应急响应:
(一)本市及上游区域将发生流域性强降雨。
(二)一级行洪河道或于桥水库发生一般洪水。
(三)4个及以上涉农区发生轻度干旱。
(四)其他需要启动四级应急响应的情况。
二、出现下列情况之一,启动三级应急响应:
(一)一级行洪河道或于桥水库发生较大洪水。
(二)一级行洪河道水位超过警戒水位,且接近保证水位。
(三)一个蓄滞洪区即将达到分洪条件。
(四)一级行洪河道堤防发生较大险情。
(五)大型水库发生较大险情。
(六)中、小型水库发生重大险情。
(七)4个及以上涉农区发生中度干旱。
(八)其他需要启动三级应急响应的情况。
三、出现下列情况之一,启动二级应急响应:
(一)市气象局发布暴雨橙色预警信号。
(二)一级行洪河道或于桥水库发生大洪水。
(三)一级行洪河道水位达到保证水位。
(四)一个蓄滞洪区启用。
(五)一级行洪河道堤防发生重大险情。
(六)大型水库发生重大险情。
(七)4个及以上涉农区发生严重干旱。
(八)其他需要启动二级应急响应的情况。
四、出现下列情况之一,启动一级应急响应:
(一)市气象局发布暴雨红色预警信号。
(二)预计一级行洪河道或于桥水库将发生特大洪水。
(三)两个及以上蓄滞洪区启用。
(四)一级行洪河道堤防发生决口险情。
(五)大中型水库发生溃坝。
(六)4个及以上涉农区发生特大干旱。
(七)其他需要启动一级应急响应的情况。
天津市人民政府办公厅关于印发天津市防汛抗旱应急预案的通知
天津市人民政府办公厅关于印发
天津市防汛抗旱应急预案的通知
津政办规〔2022〕8号
各区人民政府,市政府各委、办、局:
经市人民政府同意,现将《天津市防汛抗旱应急预案》印发给你们,请照此执行。
天津市人民政府办公厅
2022年5月17日
天津市防汛抗旱应急预案
1 总则
1.1 编制目的
建立科学规范、协调有序、高效处置的防汛抗旱应急救援指挥体系,指导应对可能发生的水旱灾害,提高快速反应和应急处置能力,保证抢险救灾工作高效有序进行,最大限度地减少灾害损失,全力保障人民生命安全,维护公共安全和社会稳定。
1.2 编制依据
根据《中华人民共和国防洪法》、《中华人民共和国突发事件应对法》、《中华人民共和国防汛条例》、《中华人民共和国抗旱条例》、《国家防汛抗旱应急预案》、《天津市防洪抗旱条例》、《天津市实施〈中华人民共和国突发事件应对法〉办法》、《天津市机构改革实施方案》、《天津市突发事件总体应急预案》等法律、法规和规范性文件,结合本市实际,制定本预案。
1.3 适用范围
本预案是本市组织应对洪水、农业干旱(以下简称干旱)灾害的专项应急预案,适用于本市行政区域内洪水、干旱灾害的预防和应急处置工作。
1.4 工作原则
坚持党委领导、政府主导,完善党委领导下的防汛抗旱行政首长负责制。坚持人民至上、生命至上、安全第一、常备不懈、以防为主、全力抢险。坚持统一指挥、分级分部门负责,城乡统筹、局部利益服从全局利益。坚持依法管理、社会参与。
1.5 事件分级
按照《国家防汛抗旱应急预案》有关规定,洪水分为一般洪水、较大洪水、大洪水、特大洪水,干旱分为轻度干旱、中度干旱、严重干旱、特大干旱。
1.6 预案体系
天津市防汛抗旱应急预案体系包括:市防汛抗旱应急预案、水文测预报方案、洪水及抗旱水量调度方案、防洪抢险保障方案、分洪口门开设方案、蓄滞洪区运用方案、农村分部农村除涝方案、市区分部中心城区排水方案、防潮分部风暴潮(含引发洪涝灾害的灾害性海浪)防御保障方案(以下简称“防潮分部防潮方案”)、山洪灾害防御方案、防汛抗旱物资保障方案、防汛抗旱通信保障方案、防汛抗旱交通保障方案、防汛抗旱电力保障方案、市防指各成员单位防汛抗旱保障方案、各区防汛抗旱应急预案。
2 组织指挥体系
2.1 指挥机构
2.1.1 设立天津市防汛抗旱指挥部(以下简称市防指),总指挥由市长担任,副总指挥由分管应急工作的副市长、分管城乡建设工作的副市长、分管水务工作的副市长、分管农业农村工作的副市长、天津警备区副司令员、武警天津总队司令员、市人民政府有关副秘书长和水利部海河水利委员会(以下简称水利部海委)主任、市应急局局长、市水务局局长、市气象局局长担任。市防指日常工作由分管水务工作的副市长负责。
2.1.2 市防指的主要职责是:贯彻执行国家防汛抗旱总指挥部(以下简称国家防总)、海河防汛抗旱总指挥部(以下简称海河防总)的决定;按照市委、市政府部署要求,组织开展本市较大以上洪水以及中度以上干旱应急处置工作,指导事发区开展一般、较大洪水以及轻度、中度干旱应急处置工作;研究部署防汛抗旱应急救援队伍、物资的建设管理工作;发布抗洪、救灾动员令,动员全社会参与防汛抗旱抢险救灾工作;下达重大防汛抗旱命令。
2.2 办事机构
2.2.1 市防指下设天津市防汛抗旱指挥部办公室(以下简称市防办)。市防办设在市应急局。市防办主任由市应急局局长兼任,副主任由市应急局、市水务局分管负责同志担任。市防办的主要职责是:承担市防指日常工作,起草市防指有关文件,组织落实市防指各项工作部署;协调市防指成员单位、各分部及各工作组,检查指导各区开展防汛抗旱准备和应急处置工作;开展天津市防汛抗旱应急预案及保障方案编修;负责联络应急专家组;负责防汛抗旱抢险救灾处置情况的收集、上报工作;承办市防指交办的其他工作。
2.2.2 市防指下设市防汛抗旱指挥部防潮分部(以下简称防潮分部)、市防汛抗旱指挥部市区分部(以下简称市区分部)、市防汛抗旱指挥部农村分部(以下简称农村分部)。按照市防指部署,三个分部分别负责沿海防潮、中心城区排水、农田除涝和农业抗旱工作。
2.3 成员单位
按照市防指部署,市防指各成员单位负责组织本单位防汛抗旱工作并协调督促本行业其他部门共同做好防汛抗旱工作。
市委宣传部:正确把握防汛抗旱宣传工作导向,协调新闻媒体对全市水旱灾害应对处置工作的相关情况进行宣传报道。
市发展改革委:做好防汛抗旱工程市级政府投资项目立项、可行性研究报告的审批和初步设计概算的核定工作。
市教委:组织做好全市教育系统校舍、人员安全等防汛工作;指导有安置任务的学校做好转移安置协助工作;做好教育系统防汛抗旱宣传教育等工作。
市工业和信息化局:配合有关部门做好防汛抗旱抢险救灾所需生产资料、救灾物资的生产、储备和调运;负责综合协调防汛抗旱供电保障以及本系统防汛抗旱自保等工作。
市公安局:负责维持防汛抗旱抢险救灾秩序和灾区社会治安工作,协助组织群众转移,并为相关工作提供通信保障;打击破坏防汛抗旱工作的犯罪活动;保证防汛抗旱抢险救灾交通畅通;紧急情况下,做好落实市防指命令的保障工作。
市财政局:负责市级防汛抗旱资金保障,按规定及时拨付资金。
市规划资源局:负责地质灾害预防和治理,指导开展群测群防、专业监测和预报预警等工作;负责海洋灾害预警监测,及时发布海洋灾害预报预警。
市生态环境局:负责做好与防汛抗旱相关的水污染防治工作;指导并组织实施水质监测,调查处理水污染事故和纠纷。
市住房城乡建设委:负责组织市区监管范围内市政基础设施在施工程做好安全度汛工作;组织指导危陋房屋安全度汛工作。
市城市管理委:负责组织指导各区开展建成区内绿化园林设施排水、雨后城市市容市貌和环境卫生恢复工作,组织因水旱灾害造成园林绿地破坏后的恢复重建工作;负责组织协调有关部门做好城市道路桥梁安全运行管理,城市道路管线井的监督检查。
市交通运输委:负责组织协调市道路运输局、市港航局做好道路、港口防汛抗旱抢险救灾物资的运输工作,并组织做好道路、港口等交通行业防汛抗旱自保工作;负责所属公路交通设施的防汛抗旱工作。
市水务局:承担水情旱情监测预警工作,提出防汛抗旱预警响应、会商建议;组织实施洪水调度和应急水量调度;承担台风防御期间重要水工程调度工作;组织做好中心城区排水工作,并指导全市排水工作;组织指导防汛抗旱专业队伍、专家组组建、管理及市级防汛专储物资的储备与管理,承担防御洪水应急抢险的技术支撑工作;组织指导监督水利工程、排水设施安全运行管理及水毁工程修复工作;组织协调指导蓄滞洪区安全建设、管理和运用补偿等工作;必要时,可提请以市防指名义部署相关防治工作。
市农业农村委:负责组织涉农区做好农田排涝、农业抗旱等救灾工作及灾后恢复生产;负责监督、检查农垦系统防汛抗旱安全;负责土壤墒情监测和农业灾情统计工作;组织落实渔业防潮自保自救措施。
市商务局:负责防汛抗旱抢险救灾生活必需品等物资调拨、供应和储备管理;组织做好本系统防汛抗旱自保等工作。
市文化和旅游局:协调做好广播电视防汛抗旱宣传、舆论引导工作;协助各区人民政府做好旅游景区游客的疏散、转移、避险、应急救援等工作;负责组织所属单位做好防汛抗旱自保工作。
市卫生健康委:负责受伤人员的现场医疗救治、转运、院内救治和灾区卫生防疫等工作;及时向市防指报告伤员数量及医疗救治情况。
市应急局:协助市委、市政府组织重大、特别重大灾害应急处置工作;负责统一协调指挥市级防汛抗旱应急救援队伍和物资的调拨;指导协调水旱灾害防治工作;组织协调水旱灾害救助工作。
市国资委:配合行业主管部门负责组织市属国有大型企业做好防汛抗旱抢险救灾物资的生产、调度工作;组织所监管企业做好防汛抗旱自保工作。
市人防办:负责公用人防工程的防洪自保安全,为防汛抗旱提供通讯保障。
滨海新区人民政府:负责滨海新区辖区内防汛抗旱、防潮工作。
天津警备区:协调驻津部队并组织民兵、预备役抢险队伍参加防汛抗旱抢险救灾活动;负责做好部队增援本市抗洪、救灾的有关协调工作。
武警天津总队:参加防汛抗旱抢险救灾活动,协同公安部门维持防汛抗旱抢险救灾秩序和灾区社会治安。
交通集团:参与防汛抗旱物资、设备的运输,协助相关单位做好本单位交通运输工具组织工作。
市气象局:负责气象监测预报预警;及时向社会发布气象信息;为防汛抗旱部门提供气象服务;及时提出防汛抗旱应急响应会商建议。
市通信管理局:组织基础电信运营企业和铁塔公司做好公共电信基础设施的防汛安全、防汛抗旱工作现场应急通信保障;组织基础电信运营企业和铁塔公司在防汛抗旱紧急时期,按照通信短信息服务管理有关规定向社会发布预警信息;指导基础电信运营企业和铁塔公司抢修因灾受损的公共电信基础设施,恢复公用通信网络运行。
水利部海河水利委员会海河下游管理局:按照防洪调度方案,结合天津市需求负责所属防洪工程的安全运行。
市消防救援总队:负责组织消防救援队伍配合应急、水务部门做好水旱灾害应急救援处置工作,必要时,承担紧急情况下下凹式立交桥、低洼路段、低洼易积水居民区的先期排水和应急救援任务。
南水北调中线干线工程建设管理局天津分局:协调天津市与相邻省市南水北调中线干线工程防汛突发事件;负责南水北调中线干线天津境内所属工程、设施的防汛抗旱安全,并组织下属单位做好防汛抗旱自保工作。
中国铁路北京局集团有限公司天津铁路办事处:负责协调所属工程及设施的防汛抗旱安全,协调防汛抗旱物资和人员运送工作。
国网天津市电力公司:负责所属电力设施的运行安全,保障电力供应。
人保财险天津市分公司:督促投保单位做好水旱灾害自保防御及灾后理赔工作。
天津滨海国际机场:负责所属工程及设施的防汛抗旱安全,做好防汛抗旱物资和人员航空运送工作。
2.4 工作组
根据职责分工,市防指成立以下工作组,分别开展有关工作:
(1)气象海洋组。由市气象局牵头,会同市规划资源局组建。负责做好实时气象、风暴潮信息监测;做好中短期气象预报和潮情趋势预测;发布突发灾害性天气信息、气象灾害预警、风暴潮预警;做好暴雨、台风、风暴潮等灾害影响评估;当发生风暴潮时,海洋预警监测人员上岗到位;完成市防指交办的其他工作。
(2)水情组。由市水务局负责组建。负责市域内各河系雨水情、旱情测报、洪水预报工作;及时掌握分析流域内各大水系的雨水情、旱情信息,根据上游雨水情,开展洪水预报作业,提前预判洪水对本市的影响,提出水情预警意见,向市有关部门通报雨水情、旱情及预警信息,并提请召开防汛抗旱会商会议;根据需要开设临时观测站点,并做好重要点位水文信息加报;完成市防指交办的其他工作。
(3)调度组。由市水务局负责组建。负责掌握本市及与本市相关的流域防汛抗旱工程工情、雨水情、潮情、旱情、调度方案等基本情况;负责联系水利部、水利部海委调度部门,协调相关省市调度部门,做好防汛抗旱调度工作;根据雨水情、旱情发展变化,提请召开防汛抗旱调度会商会议,提出调度参谋意见;负责拟定、发布防汛抗旱调度指令,督促相关单位和区执行;完成市防指交办的其他工作。
(4)抢险组。由市应急局牵头,会同市水务局、天津警备区、武警天津总队、市消防救援总队组建。负责了解周边地区雨水情、旱情、工情和险情,掌握全市一级行洪河道、大型水库的工情与险情;指导责任部门制定抢险、抗旱方案,提请召开抢险救灾会商会议,提出队伍、物资需求;组织市级防汛抗旱应急救援队伍实施防汛抗旱抢险救灾工作,衔接解放军、武警部队参与防汛抗旱抢险救灾行动;根据各区需求和具体情况,及时派出专家组现场指导;督促各区做好防汛抗旱抢险救灾工作;完成市防指交办的其他工作。
(5)转移安置组。由市应急局牵头,会同市教委、市公安局、市水务局、市商务局、市卫生健康委组建。负责监督指导区人民政府组织蓄滞洪区和受洪涝灾害威胁的人员转移;指导做好受灾人员生活救助保障;指导做好受灾人员卫生医疗和防疫工作;完成市防指交办的其他工作。
(6)物资组。由市应急局牵头,会同市水务局组建。负责防汛抗旱物资的储备与管理工作;负责对市级防汛抗旱代储物资管理情况进行检查、考核;做好防汛抗旱物资调运工作;完成市防指交办的其他工作。
(7)通讯组。由市通信管理局牵头,会同市应急局、天津警备区、武警天津总队、市公安局、市水务局、市人防办、中国移动通信集团天津有限公司、中国联合网络通信有限公司天津市分公司、中国电信股份有限公司天津分公司、中国铁塔股份有限公司天津市分公司组建。负责组织基础电信运营企业和铁塔公司做好防汛抗旱通信保障工作;负责组织基础电信运营企业和铁塔公司做好防汛抗旱指挥现场应急通信保障工作;负责组织基础电信运营企业和铁塔公司在防汛抗旱紧急时期,按照通信短信息服务管理有关规定向社会发布预警信息;指导基础电信运营企业和铁塔公司抢修因灾受损的公共电信基础设施;完成市防指交办的其他工作。
(8)保卫组。由市公安局牵头,会同武警天津总队组建。负责维护防汛抗旱抢险救灾秩序和灾区社会治安工作,协助组织群众转移,并为相关工作提供通信保障;打击破坏防汛抗旱工作的犯罪活动;保证防汛抗旱抢险救灾交通畅通;紧急情况下,做好落实市防指命令的保障工作;完成市防指交办的其他工作。
(9)交通运输组。由市交通运输委牵头,会同市道路运输局、交通集团、中国铁路北京局集团有限公司天津铁路办事处、天津滨海国际机场组建。负责组织协调调运物资、输送抢险人员和群众转移所需交通工具;紧急情况下,按照市防指部署要求,组织协调交通、铁路、公路、航运、民航等有关单位组织运力,做好防汛抗旱抢险救灾运输工作;完成市防指交办的其他工作。
(10)生活保障组。由市商务局牵头,会同市应急局组建。负责指导区人民政府做好市级防汛抗旱应急救援队伍、部队、民兵、预备役等生活保障工作;指导区人民政府做好转移安置群众的生活保障工作;负责市级生活保障物资的调拨、供应;完成市防指交办的其他工作。
(11)财务组。由市财政局牵头,会同市水务局、市应急局组建。负责抢险、救灾、水毁工程修复、灾后重建等资金核定、筹措和拨付;负责申请国家防汛抗旱款项工作;负责防汛抗旱抢险救灾资金使用的监督检查;做好防汛抗旱项目资金全过程预算绩效管理工作;完成市防指交办的其他工作。
(12)信息宣传组。由市应急局牵头,会同市委宣传部、市水务局组建。负责防汛抗旱信息报送工作;组织做好防汛抗旱宣传报道工作;负责重要文件起草、简报编写等工作;完成市防指交办的其他工作。
2.5 现场指挥部
现场指挥部工作实行现场总指挥负责制。发生一般、较大洪水或轻度、中度干旱,一般由区级应急指挥机构负责组织指挥现场处置工作,事发地所在区人民政府主要负责同志任现场总指挥;当发生大、特大洪水或严重、特大干旱时,市防指视情况成立现场指挥部,由市委、市政府指定的负责同志任现场总指挥,统一组织指挥现场处置工作。
现场指挥部的主要职责是:对水旱灾害进行综合分析、快速研判,确定现场应急处置方案;及时向市防指报告事件有关信息;适时调动队伍和物资装备,开展应急处置;一旦发现事态有进一步扩大趋势,有可能超出自身处置能力时,立即报请市防指协调处置。
2.6 区级应急指挥机构
2.6.1 各区设立区防汛抗旱指挥部(以下简称区防指),并下设区防汛抗旱指挥部办公室(以下简称区防办),建立辖区水旱灾害应对工作体制机制。各区防指的主要职责是:负责贯彻执行市防指的决定;按照区委、区政府部署要求,统一指挥辖区内防汛抗旱抢险救灾工作;发布防汛抗旱动员令,动员辖区内各类抢险救援力量参与防汛抗旱抢险救灾工作;启动、终止辖区内防汛抗旱应急响应;下达防汛抗旱命令,并督促相关单位执行;组织做好防汛抗旱宣传工作等。
2.6.2 蓟州区防汛抗旱指挥部负责防山洪工作;滨海新区防汛抗旱指挥部负责滨海新区防潮工作。
2.7 专家组
应急、气象、水务、自然资源、农业等部门按照职责分工建立健全防汛抗旱专家库,负责水旱灾害调度、抢险和救援等方案的制定研究;研究分析灾害信息和有关情况,为应急决策、灾害处理提供咨询及建议。每年5月底前,各相关单位向市防办备案专家名单。
市防办根据工作需要调派专家时,通过电话或发商调函协调相关单位组织本单位专家,组成专家组执行防汛抗旱抢险救灾指导任务。
3 预防和预警
3.1 风险防控
坚持“隐患就是事故,事故就要处理”,各级防办每年汛前组织各有关单位采用单位自查、行业检查、综合检查等方式,开展隐患排查,以防汛抗旱工作中责任制落实、体制机制建立、工程设施建设和管理、预案编制与演练、物资保障、队伍建设、值班值守、人员转移避险等方面为重点,排查梳理安全隐患和薄弱环节,落实整改措施、责任、时限,对短期内能完成整改的要立即消除隐患;对情况复杂、短期内难以完成整改的,要限期整改;对重大隐患,要立即依法整顿或关闭;同时加强防汛抗旱工作宣传教育和培训演练,增强广大干部群众的防灾减灾和应急避险意识。
3.2 监测
为有效防控水旱灾害的发生,做好突发事件风险因素评估,依托水文、气象、自然资源、工程管理部门和水利部、水利部海委及上游地区发布的监测信息,建立完善日常监控机制。
(1)气象海洋信息监测:市气象局、市规划资源局等部门密切关注相关气象和风暴潮信息,随时掌握趋势预测和灾害预警预报信息,及时通报市防办。
(2)水旱灾害信息监测:市水务局密切关注流域及本市雨水情、旱情信息,掌握分析洪水、干旱发展趋势预测和预警预报信息,及时通报市防办。市农业农村委负责掌握农业旱情、农田作物受灾情况,及时通报市防办。
(3)防洪工程信息监测:市水务局负责组织对堤防、水库、闸站等防洪工程和安全保护范围区域进行定时巡查检查。汛期当河道水位低于警戒水位时,巡堤查险工作由市、区两级水务部门负责;当河道水位超过警戒水位并持续上涨,由市水务部门及时通报市防办,巡堤查险工作由各级人民政府防汛责任人组织有关部门和单位完成,市、区两级水务部门负责技术指导;当河道水位达到保证水位以上应加密巡查频次、增加巡查人员。
3.3 预警
3.3.1 暴雨预警
当预计本市及上游地区有较强降雨过程时,由市气象局负责组织有关部门,密切监视天气变化,根据降雨量级、降雨范围及时发布暴雨信息、预警,并通报市防办。
3.3.2 洪水预警
当本市及上游地区发生强降雨,预计本市主要行洪河道将出现洪峰过境时,由市水务局负责组织有关部门,根据水位、流量实测情况和洪水变化趋势及时发布洪水预警,并通报市防办。
3.3.3 干旱预警
由市水务局、市农业农村委组织有关部门分析旱情发展趋势,适时发布干旱预警,并通报市防办。
3.4 预警行动
市防办根据预警种类和预警级别组织有关单位加强值班值守,密切关注雨水情、潮情、旱情发展,会商研判水旱灾害形势,做好启动应急响应准备。市防指各成员单位、各分部和各区防指对本行业、本区域开展安全检查和隐患排查,视情况提前做好工程调度、水量调配、救援力量预置、转移避险、巡堤查险、物资调拨等工作。
3.5 预警调整与解除
根据天气、雨水情、旱情变化趋势和工程运用情况,预警发布部门及时调整预警级别或解除预警,并通报市防办。
4 信息报告和先期处置
4.1 信息报告
发生水旱灾害时,各区应急局应立即向区人民政府、市应急局、市防办报告事件或隐患信息和先期处置情况。各区人民政府、市应急局、市防办要按照接报即报、随时续报的原则,在接报后30分钟内电话、1小时内书面向市委、市政府报告灾害基本情况。对正在进行处置的水旱灾害,市应急局要及时向市人民政府报告抢险救灾进展情况。
信息报告的内容主要包括:报告单位、报告人姓名、信息来源、时间、地点、事件性质、人员伤亡和失联情况、影响范围和危害程度、已采取的措施、可能发展的趋势、现场指挥部及联系人、请求支援情况等。暂时无法判明事件严重程度时,应根据灾害达到的影响程度,及时续报事件发展情况。
4.2 先期处置
水旱灾害发生后,事发地所在区人民政府要组织对事态发展进行科学研判,根据危害程度启动相关应急预案,组织区级防汛抗旱应急救援队伍和社会应急力量开展抢险救灾,紧急疏散周边人员,对现场进行警戒,采取有效处置措施,全力控制事态发展,避免发生次生、衍生灾害,努力将水旱灾害造成的损失降到最低,并在规定时间内向市人民政府、市防指报告。
5 应急响应
5.1 响应分级
本市防汛抗旱应急响应包括防洪应急响应、抗旱应急响应,根据水利部、水利部海委、上游省市和市各有关部门发布的预警信息,国家防总、海河防总启动的应急响应以及水旱灾害影响范围,经组织会商,针对全市或预计受影响较重的部分区启动相应等级的防洪、抗旱应急响应,从高到低划分为一级应急响应、二级应急响应、三级应急响应和四级应急响应。
防洪、抗旱三、四级应急响应的应急处置工作主要由相关区防指在市防指指导下组织开展,市防指密切关注并随时做好支援准备。防洪、抗旱一、二级应急响应的应急处置工作由市防指组织市有关部门和各区防指开展。
5.2 启动程序
市防办负责启动防洪、抗旱三、四级应急响应,市防指负责启动防洪、抗旱一、二级应急响应,应急响应启动后要及时上报国家防总备案。其中:防洪、抗旱四级应急响应的启动由市防办副主任批准,三级应急响应的启动由市防办主任批准,二级应急响应的启动由市防指副总指挥批准,一级应急响应的启动由市防指总指挥批准。紧急情况下,各单位自动启动防汛抗旱有关应急机制,做好各项应急处置工作。
5.3 响应措施
5.3.1 四级应急响应
(1)市防办副主任,气象海洋组、水情组、调度组、抢险组、通讯组、物资组、信息宣传组和海河下游局、市公安局、市住房城乡建设委、市城市管理委、市交通运输委、市农业农村委、市文化和旅游局、国网天津市电力公司等市防指成员单位组织本组、本部门相关人员在本单位、本部门上岗到位。
(2)市防办副主任主持召开会商会议,组织协调应急处置工作。
(3)处置工作
市防办:督促检查各有关单位、各区防指预警、响应工作开展情况;及时收集整理全市防汛抗旱工作情况,上报各级领导,并通报有关单位;适时提出建议并组织防汛抗旱会商会议;起草下发防汛抗旱会商会议纪要,并抓好落实;做好洪涝、干旱灾情统计上报;通知抢险组集结市级防汛抗旱应急救援队伍,落实抢险设备,做好防汛抗旱准备。
气象海洋组:密切关注天气变化,每日至少2次发布气象及风暴潮、海浪信息。
水情组:密切关注本市及上游地区水情、旱情变化趋势,每日至少2次发布本市及上游地区水情、旱情信息及重要河道水势情况,并做好应急水文和水质测报等准备工作;做好分洪口门测报准备工作;视水情、旱情提请召开防汛抗旱调度会商会议。
调度组:及时掌握本市及流域上游地区雨水情、工情、旱情以及气象预报和洪水预报,分析提出调度建议;视雨水情、旱情,提请召开防汛抗旱调度会商会议,发布防汛、抗旱调度指令;监督相关区和单位落实防汛、抗旱调度指令。
抢险组:掌握全市一级行洪河道、大型水库的工情,汇总全市险情、灾情及抢险救灾情况,组织抢险救灾专家24小时待命,随时做好防汛抗旱抢险救灾技术指导准备;组织市级防汛抗旱应急救援队伍待命;根据需要派出专家提供技术支持。
物资组:整理防汛抗旱物资及设备,做好调拨准备。
信息宣传组:组织编发新闻通稿,向新闻媒体通报雨水情、旱情和工作情况,视新闻媒体需要组织现场采访。
市住房城乡建设委:组织做好市区在建工程的管理工作,做好适时停工准备;组织指导各区做好危陋房屋的排查工作和涉及片区群众避险转移安置准备工作。
市公安局:做好强降雨期间的交通疏导、管控工作,适时做好地道、涵洞、下沉路段等易积水点位的道路双向封闭和交通管控,保障道路交通安全、有序;做好灾区社会治安秩序维护、应急处置力量和物资运输的交通保障等各项准备。
市城市管理委:组织做好市区下沉地道硬隔离各项准备,适时采取道路硬隔离措施;组织做好城市公园防汛自保准备工作,加强巡查巡护。
市交通运输委:加强道路巡查,及时处置行道树倒伏、山体落石等影响道路通行安全的情况。组织做好市区外普通公路低洼路段硬隔离各项准备,适时进行道路封闭;组织做好铁路在建工程的管理工作,做好适时停工准备。
市文化和旅游局:配合相关区和部门适时关闭景区,疏导游客,协调相关部门做好信息发布工作。
市商务局:组织指导地下商业经营管理单位做好防汛自保工作,适时组织商户停业,撤离疏散人员。
其他工作组、市防指成员单位按照职责做好防汛抗旱抢险救灾准备与保障工作。
5.3.2 三级应急响应
(1)在四级响应上岗人员基础上,市防办主任,市防指农村分部、市区分部指挥,市防指各工作组组长,天津警备区、武警天津总队、市消防救援总队、市水务局、市国资委等市防指成员单位组织本组、本部门相关人员在本单位、本部门上岗到位。
市气象局、市水务局、市规划资源局、市公安局、市城市管理委、市消防救援总队按照市防办要求组织专业骨干到市应急局上岗,参加联合值守工作。其他各单位根据市防办安排,做好到市应急局集中办公准备。
(2)市防办主任主持召开会商会议,组织协调应急处置工作。
(3)处置工作
各工作组、各有关部门和单位在做好四级应急响应的基础上,进一步做好以下工作:
市防办:组织加密会商,及时掌握雨水情、旱情、险情、灾情及各部门工作动态,重要情况及时上报国家防总和市委、市政府,并通报有关单位。通知物资组做好防汛抗旱物资调拨准备,根据险情灾情及时调运;通知抢险组组织市级防汛抗旱应急救援队伍执行防汛抗旱抢险救灾任务;协调天津警备区、武警天津总队、市消防救援总队做好集结准备,随时执行防汛抗旱抢险救灾任务。
气象海洋组:密切关注天气变化,每日至少3次发布气象信息,2次风暴潮和海浪信息。
水情组:根据需要增设临时测报站点;加密发布水情、旱情信息;滚动实施洪水预报作业,增加洪水预报频次;水文测报突击队做好分洪口门现场测报准备;做好应急水质监测工作。
调度组:做好本市主要行洪河道调度运行工作;根据河道水情,适时提出加测加报水文断面;适时提出农村排沥限禁排、蓄滞洪区启用准备、抗旱调水等调度综合建议;监督相关区和单位落实防汛抗旱调度指令。
抢险组:提请召开抢险救灾会商会议;根据需要组织市级防汛抗旱应急救援队伍执行抢险救灾任务;根据险情、灾情提出物资需求建议;掌握汇总解放军、武警、民兵、预备役、消防救援队伍防汛抗旱抢险救灾准备工作情况,落实市防指相关指令。
转移安置组:准备安置群众所需救灾物资及设备,随时做好调拨准备,视情况及时调拨。
物资组:通知防汛抗旱物资储备单位相关人员上岗到位,做好调运防汛抗旱物资准备,视情况由储备单位及时组织调运。
通讯组:组织指导基础电信运营企业和铁塔公司开展通信保障工作。
保卫组:根据抢险救灾物资运输路线,组织做好沿线道路交通秩序保障,确保抢险救灾物资及时到位;做好抢险救灾现场安全警戒、人员车辆疏导。
交通运输组:筹划集结防汛抗旱抢险救灾行动所需运输车辆,随时执行交通运输任务。
生活保障组:指导区人民政府做好防汛抗旱应急队伍、转移安置群众的生活保障准备。视雨水情、旱情,随时协调调拨生活保障物资。
财务组:会同市防办申请核准防汛抗旱资金,并统筹管理、拨付市级防汛抗旱经费;根据工作需要,会同市防办向国家申请防汛抗旱款项,并根据资金使用计划及时拨付国家资金;会同市防办对资金使用情况进行监督、检查,确保专款专用。
信息宣传组:适时组织召开新闻通气会、发布会,向媒体通报雨水情、旱情和工作情况;组织新闻媒体对全市洪水、农业干旱灾害应对处置工作的相关情况进行宣传报道等。
市教委:组织各区教育部门根据区域降雨情况,对中小学校和幼儿园实施弹性教学;按照市防指要求组织有安置任务的学校做好转移安置接收准备工作。
市住房城乡建设委:组织做好市区在建工程适时停工,人员避险工作;加强危陋房屋的排查力度,组织指导各区做好危陋房屋排查和涉及片区群众避险转移安置工作。
市公安局:配合相关单位做好受困群众紧急疏散、转移安置的治安工作。
市城市管理委:组织各城市公园做好防汛自保工作,适时停止公园内游船、游艺等设施运营,封闭上山步道,关闭封闭性公园,及时劝离、疏散、安置游客;组织全市燃气企业做好供气保障工作,加强管线巡查,及时做好抢修、抢险等应急处置工作。
市交通运输委:继续加强道路巡查,适时封闭影响通行安全较大的山区路段;及时组织开展损毁路段应急抢修,保障公路安全通行。
市水务局:组织供水企业加强供水工程巡视巡查,做好供水保障工作。
市商务局:组织做好生活必需品市场供应工作,适时增加各类生活必需品储备。
国网天津市电力公司:组织做好防汛抗旱抢险救灾电力保障工作。
天津警备区、武警天津总队、市消防救援总队组织做好参加防汛抗旱抢险救灾的准备。
其他工作组、市防指成员单位按照职责做好防汛抗旱抢险救灾准备与保障工作。
5.3.3 二级应急响应
(1)在三级应急响应上岗人员基础上,市防指全体成员单位及相关部门组织本单位、本部门相关人员在本单位、本部门上岗到位。各单位根据市防办安排,做好到市应急局集中办公准备。
(2)市防指负责日常工作的副总指挥驻市防办指挥,主持召开会商会议,组织协调应急处置工作。
(3)处置工作
各工作组、各有关部门和单位在做好三级应急响应的基础上,进一步做好以下工作:
市防办:根据需要提出组建现场指挥部建议,并组织实施;协调天津警备区、武警天津总队、市消防救援总队执行防汛抗旱抢险救灾任务;派出工作组、专家组,赴一线指导水旱灾害应对工作;必要时,提请市委、市政府派出督查组赴各区督查抢险救灾工作。
气象海洋组:密切关注天气变化,每日至少发布4次气象信息,2次风暴潮和3次海浪信息。
水情组:每日至少3次发布本市及上游地区水情、旱情信息及重要河道水势情况;提请流域管理机构等上级水文部门召开水情、旱情会商会议;做好分洪口门及蓄滞洪区的测报工作。
调度组:根据河道、水库、蓄滞洪区雨水情以及气象预报、洪水预报、各地区旱情,分析提出综合调度建议。及时反馈相关区和单位调度指令落实情况。
抢险组:定期召开抢险组会商例会;掌握防汛抗旱应急救援队伍和解放军、武警部队、民兵、预备役执行防汛抗旱抢险救灾、分洪口门破口分洪等任务情况,提供技术支撑,落实市防指相关指令。
转移安置组:根据需要指导、协助当地人民政府做好群众转移安置和灾民生活救助。
物资组:密切关注物资需求状态,随时组织上报物资库存情况,通知市工业和信息化局、市国资委等部门与各生产经营企业保持联系,了解企业生产动态,各物资储备单位按市防指指令组织做好调运工作。
通讯组:根据市防办下达的防汛抗旱抢险救灾地点通信保障要求,组织基础电信运营企业和铁塔公司做好应急通信保障工作。
保卫组:组织做好防汛抗旱抢险救灾社会治安、交通疏导和群众转移后受灾地区的安全保卫等工作。
交通运输组:执行防汛抗旱抢险救灾交通运输任务,根据需要支援群众转移所需交通工具。
生活保障组:根据需要指导、协助当地人民政府做好防汛抗旱应急救援队伍、转移安置群众的生活保障。
信息宣传组:组织召开新闻发布会,向媒体通报雨水情、旱情和抢险救灾工作情况,组织新闻媒体赴现场采访。
市教委:根据雨情、水情,组织做好相关区域各级学校停课准备,适时组织停课,并做好在校学生的安全防护工作。组织有安置任务的学校做好转移安置接收配合工作。
市交通运输委:组织做好长途客运、轨道交通、城市公交等公共交通安全运行工作,适时采取停运措施。密切关注高速公路降雨情况,根据行车安全视情采取高速公路封闭措施,并做好服务区的防汛自保工作。必要时,启动跨省联动机制,实行远端分流。
市城市管理委:组织全市城市公园视情况停止一切户外作业活动,转移公园内游客和工作人员至安全区域。视洪涝灾情,适时组织各燃气相关单位做好停止作业,人员撤离等工作。
天津警备区、武警天津总队、市消防救援总队按照市防指相关要求,分别组织解放军、武警部队、民兵、预备役和消防应急救援队伍参加防汛抗旱抢险救灾行动。
其他工作组、市防指成员单位:按照职责,组织指挥本系统、本行业全力投入防汛抗旱抢险救灾工作,确保各项防范措施落实到位。
5.3.4 一级应急响应
(1)市防指副总指挥和市防指各成员单位及相关部门主要负责同志在本单位、本部门上岗到位,组织分管部门做好抢险救援工作。各单位根据市防办安排,做好到市应急局集中办公准备。
(2)市防指总指挥驻市防办指挥,主持召开会商会议,组织协调应急处置工作。
(3)处置工作
各工作组、各有关部门和单位在做好二级应急响应的基础上,进一步做好以下工作:
市防办:建议市防指发布抗洪、救灾动员令,动员社会各界力量参加防汛抗旱抢险救灾;提出停工停业停学建议,报请市防指总指挥,作为相关决策的参考依据;提请国家防总、海河防总给予队伍、物资支援;组织市防指成员单位按照职责分工做好各项工作;将市防指工作情况及时上报国家防总和市委、市政府;提请市委、市政府派出督查组赴重灾区督导抢险救灾工作。
气象海洋组:汛期密切关注天气变化,滚动发布气象信息,每日发布3次风暴潮、海浪信息,根据市防办需要及灾害变化趋势,随时报送气象以及风暴潮信息。
水情组:通报水利部、流域管理机构等部门的水情、旱情会商意见;做好破堤或决口等临时水文测报工作;加强水文站站房、水文测验设施的自保;根据市防办需要,随时报送水情、旱情信息。
调度组:根据当前雨水情、工情以及防御地区的重要程度和超标准洪水调度安排,分析提出综合调度建议;及时反馈相关区和单位调度指令落实情况。
抢险组:会同有关部门组织做好国家防总、海河防总支援防汛抗旱应急救援队伍和专家参加本市防汛抗旱抢险救灾工作。
物资组:会同有关部门组织做好国家防总、海河防总及其他省市物资支援和征集社会物资的接收,并通知各有关部门做好相关调运工作。
交通运输组:协调做好国家、省市间增援抢险救灾行动所需交通工具、物资的运输。
通讯组:组织基础电信运营企业和铁塔公司全力做好应急通信保障工作。
信息宣传组:滚动组织召开新闻发布会,向媒体通报水旱灾害处置进展情况。
其他工作组、市防指成员单位按照职责,组织指挥本系统、本行业全力投入防汛抗旱抢险救灾工作,确保各项防范措施落实到位。
全市各级防汛抗旱应急救援队伍进入应急抢险状态,各类应急物资保障单位为防汛抗旱抢险救灾工作提供全力保障。
5.4 工作信息报送
当应急响应持续时间超过一天以上时,市防指各分部、成员单位、工作组、各区防指按照如下要求向市防办报送工作信息。
气象海洋组负责报送气象信息、天气预报、实况、影响分析等,根据市防办要求做好潮位情况报送工作。四级应急响应,每日至少报送2次,三级应急响应每日至少报送3次,二级应急响应每日至少报送4次,一级应急响应根据市防办要求,随时报送。
水情组负责报送本市及上游地区水情、旱情、河道水势信息。四、三级应急响应,每日至少报送2次;二级应急响应每日至少报送3次,一级应急响应每日至少报送4次。
市防指市区分部、农村分部、防潮分部负责报送中心城区积水及排除、国有扬水站开车、农业抗旱和农作物受灾、潮位及防潮工作情况。四、三级应急响应,每日至少报送2次,二级应急响应每日至少报送4次,一级应急响应根据市防办要求,随时报送。
市公安局、市城市管理委负责报送道路封闭、交通疏导情况;市住房城乡建设委负责报送响应期间危陋房屋情况;其他市防指成员上岗单位负责报送本系统工作开展情况,每日至少向市防办报送2次。
相关区防指每日至少1次将工作开展情况报市防办。
各单位按照市防办要求,随时做好加测加报准备。
5.5 响应升级
当事态进一步扩大,预计超出原来应急响应等级时,市防办立即向市防指提出提升应急响应等级建议,并组织、调动相关救援力量实施增援。
当本市抢险救援力量、资源不能满足防汛抗旱抢险救灾需要,需国家提供支援时,由市人民政府按程序将情况上报国务院,请求协调有关方面参与事件处置工作。
5.6 新闻与舆情应对
按照防汛抗旱工作进展,适时集中组织媒体报道防汛抗旱准备、即时雨水情、旱情和应急处置等情况。
工作流程:市防办和市防指各分部、各工作组等单位提供新闻素材或信息宣传组组织编写新闻稿件,经信息宣传组负责同志审核后签发;需现场采访报道的,由市有关防汛抗旱部门负责安排,信息宣传组负责协调媒体;市应急局官方微博、微信公众号,第一时间发布防汛抗旱工作动态、便民提醒等信息。
发生重大及以上险情、灾情后,由市防指信息宣传组按程序第一时间向社会发布简要信息,在5小时内发布权威信息,在24小时内以市防指名义召开新闻发布会,由市防指副总指挥、有关区主要负责同志及相关部门负责同志发布相关信息。通过动态发布处置进展情况、组织集中采访等方式,持续发布权威信息。
5.7 应急结束
5.7.1 应急处置工作基本完成,经专家评估,水旱灾害基本消除,次生、衍生事件得到有效控制,应急处置工作即告结束。
5.7.2 市防办负责结束防洪、抗旱三、四级应急响应,市防指负责结束防洪、抗旱一、二级应急响应。其中:防洪、抗旱四级应急响应的结束由市防办副主任批准,三级应急响应的结束由市防办主任批准,二级应急响应的结束由市防指副总指挥批准,一级应急响应的结束由市防指总指挥批准。
防洪、抗旱应急响应结束后,现场各类抢险救援力量有序撤离,同时视情况继续实施必要措施,防止灾情反弹或引发次生、衍生事件。各部门转入常态工作。
5.7.3现场指挥部停止运行后,通知相关方面解除应急措施,进入过渡时期。必要时,通过信息发布平台和新闻媒体等向社会发布应急响应结束信息。紧急状态终止的决定和公布依照法定程序执行。
6 后期处置
6.1 修复重建
应急响应结束后,按照市委、市政府部署要求,相关部门及有关区负责组织相关单位对损毁的防汛抗旱设施进行修复。
6.2 调查评估
6.2.1 应急响应终止后,市、区人民政府组织有关部门,对水旱灾害的发生原因、影响范围、受灾程度和损失情况、应对过程进行全面客观的调查、分析,总结经验教训,制定改进措施,形成调查评估报告并提交上一级党委、政府。一般洪水、轻度干旱灾害的调查评估工作由事发地所在区人民政府相关部门组织开展;较大洪水、中度干旱灾害的调查评估工作由市人民政府相关部门组织开展;大洪水、严重干旱灾害的调查评估工作由市人民政府组织开展;特大洪水、特大干旱灾害的调查评估工作,在国务院或国务院授权的部门组织下开展,本市配合做好相关工作。
6.2.2 市应急局于每年第四季度组织对本年度发生的水旱灾害进行全面评估,对水旱灾害发生发展趋势进行研判分析并提出防范建议,向市人民政府报告。
6.3 物资补充
针对防汛抗旱抢险救灾物资消耗情况,按照分级筹措的要求,市、区财政部门及时拨款,保证物资及时补充到位。
市级防汛抗旱应急代储物资由各代储单位负责及时补充到位。
6.4 保险
在灾后恢复重建工作中,相关区人民政府及有关部门应当将损失情况及时向保险监督管理机构和保险服务机构通报,协助做好保险理赔工作。
6.5 征用补偿
在防汛抗旱抢险救灾工作中临时调用的物资、设备、交通运输工具等,在汛期结束后应当及时归还;造成损坏或者无法归还的,按照有关规定给予适当补偿或作其他处理。
市级防汛抗旱应急代储物资使用的补偿资金按照天津市市级防汛抗旱应急代储物资有关规定予以补偿。
7 应急保障
7.1 应急队伍保障
7.1.1 防汛抗旱应急救援队伍。由市应急局牵头组建,市水务局、市消防救援总队参与,其中市水务局组织本市防汛抗旱专业队伍,市消防救援总队组织全市消防综合救援队伍参加本市防汛抗旱抢险救援工作。
7.1.2 天津警备区组织驻津解放军、预备役和民兵等应急救援力量;武警天津总队组织驻津武警部队;市人民政府各部门根据防汛抗旱工作实际情况组建各自的防汛抗旱抢险救援队伍。
7.1.3 各区防指应切实加强区级防汛抗旱应急救援队伍和社会应急力量建设,不断提升与驻津解放军、武警部队、预备役部队和民兵应急救援队伍的协同处置能力,必要时广泛调动社会力量参与抗洪抢险和抗旱救灾。
7.1.4 市应急局组织做好国家支援防汛抗旱应急救援队伍、专家对接保障工作。
7.2 物资保障
7.2.1 本市防汛抗旱物资采取市和区两级储备,防汛抗旱抢险救灾需要物资首先由事发地所在区储备的防汛抗旱物资自行解决;确因遭受严重水旱灾害,需要调用市级防汛抗旱物资的,应由有关区防指向市防指提出申请,经批准后调用。
市级储备物资分为市级专项储备物资、各企业单位代储物资两种。区级储备由各区防汛抗旱部门负责,按照各区河道及防汛抗旱责任划分区域储备相应物资,落实运输车辆,并制定预案。一般情况下,调用市级储备物资,由各区组织调运;若确有困难,经市防指批准,由市防指物资组组织调运,具体由交通运输组负责运输。
7.2.2 市商务局组织做好生活必需品调拨、供应和储备工作。
7.2.3 市应急局组织做好国家支援防汛抗旱抢险救灾物资和社会捐赠物资的接收、管理工作。
7.3 资金保障
处置水旱灾害所需财政担负的经费,按照现行事权、财权划分原则分级负担。
7.4 医疗卫生保障
医疗卫生防疫部门主要负责水旱灾害地区疾病防治的业务指导,组织医疗卫生队赴灾区巡医问诊,负责灾区防疫消毒、抢救伤员等工作。
7.5 治安保障
公安部门负责维护防汛抗旱抢险救灾秩序和灾区社会治安工作,协助组织群众转移,并为相关工作提供通信保障;打击破坏防汛抗旱工作的犯罪活动;保证防汛抗旱抢险救灾交通畅通;紧急情况下,做好落实市防指命令的保障工作。
7.6 通讯保障
市防指各成员单位应确保汛期24小时通讯畅通。通讯组做好公共电信基础设施安全、防汛抗旱工作现场应急通信保障工作。
7.7 交通运输保障
7.7.1 市交通运输委牵头,组织协调铁路、道路、航运、民航等单位对防汛抢险、救灾物资的运输工作,为抢险和撤离人员提供所需运输工具。
7.7.2 市公安局组织做好防汛抗旱交通组织疏导工作,确保道路交通安全畅通。
7.8 电力保障
市工业和信息化局、国网天津市电力公司主要负责保障防汛抗旱抢险救灾等方面的供电需要和应急救援现场的临时供电。
7.9 设施保障
加强对防汛抗旱设施安全防范,对重点设施、关键部位落实人防、物防、技防措施。定期进行防汛抗旱设施设备巡查养护,保证设施设备安全稳定运行。
7.10 技术保障
市防办通过建立完善天津市防汛抗旱指挥系统,依托市防办专家库,定期对防汛抗旱工作进行指导、分析和评估,为预警和抢险救灾提供技术和数据支撑。
7.11 宣教培训
7.11.1 健全预警、响应发布渠道,由市委宣传部负责统筹协调预警响应信息媒体发布工作,市气象局通过突发事件预警信息发布系统,面向党政领导、主要涉灾部门责任人和公众广泛发布暴雨灾害预警、响应信息。必要时,组织市防指各成员单位、各区通过本单位、本部门、本行业信息发布渠道滚动播发预警响应信息,及早提醒广大市民做好防护避险准备,组织动员开展防汛抗旱抢险救援工作。
7.11.2 市防办督促各区防办落实防汛抗旱责任人和区级防汛抗旱应急救援队伍,负责开展防汛抢险培训、演练;市水务局应及时完成市级防汛抗旱专业队伍人员调整,开展防汛抗旱技术培训及机械设备维修。
区防指应建立区级防汛抗旱救援队伍训练常态化机制,制定训练计划,明确训练目标、内容和要求,适时组织开展培训和实战演练,并组织各类社会应急力量根据辖区内工程实际和特点,开展查险、抢险训练。
8 附则
8.1 名词解释
汛期:是一年中降水量最大的时期,容易引起洪涝灾害,是防汛工作的关键期。天津市的汛期是每年6月15日至9月15日。
8.2 责任和奖惩
8.2.1 水旱灾害应急处置工作实行党委领导下的行政首长负责制和责任追究制,将应急管理工作纳入对区防指的年度工作考核。
8.2.2 市防办组织对各部门防汛抗旱预案的落实情况进行检查。
8.2.3 对在防汛抗旱工作中成绩突出的单位和个人,按照有关规定予以表彰和奖励。对在工作中违反《中华人民共和国防洪法》、《天津市防洪抗旱条例》及应急管理相关规定,造成严重后果的单位和个人,依法予以惩处。
8.3 预案管理
8.3.1 本预案解释工作由市应急局承担。
8.3.2 市防指各成员单位、各分部按照本预案确定的职责,制定本单位或本部门防汛抗旱应急预案及保障方案,并抄送市应急局、市防办。各区应急局参照本预案,结合当地实际组织编制本区防汛抗旱应急预案,报本区人民政府批准,并抄送市应急局、市防办。
8.3.3 市防办应结合应急管理工作实践,及时开展应急预案及保障方案编修。遇有特殊情况可随时组织编修,并重新办理审查、论证、备案等各项程序。
8.3.4 市、区人民政府及应急部门要完善应急预案演练制度,加强统筹协调,结合本地区风险情况,组织有关单位和部门,有计划、有重点地组织开展防汛抗旱应急演练。每2年至少进行1次应急演练;上年度发生较大以上级别洪水或中度以上级别干旱的,本年度至少进行1次应急演练。
8.3.5 本预案自印发之日起施行,有效期为5年。《天津市人民政府办公厅关于印发天津市防汛预案等15个专项应急预案的通知》(津政办发〔2014〕44号)中的《天津市防汛预案》同时废止。
附件:1.洪水、干旱分级标准
2.天津市防汛抗旱保障方案及牵头编制单位
3.天津市防汛抗旱指挥部办事机构设置情况
4.防汛抗旱应急响应分级标准
附件1
洪水、干旱分级标准
一般洪水:洪峰流量或洪量的重现期5—10年一遇的洪水。
较大洪水:洪峰流量或洪量的重现期10—20年一遇的洪水。
大洪水:洪峰流量或洪量的重现期20—50年一遇的洪水。
特大洪水:洪峰流量或洪量的重现期大于50年一遇的洪水。
轻度干旱:受旱区域作物受旱面积占播种面积的比例在30%以下。
中度干旱:受旱区域作物受旱面积占播种面积的比例达31%—50%。
严重干旱:受旱区域作物受旱面积占播种面积的比例达51%—80%。
特大干旱:受旱区域作物受旱面积占播种面积的比例在81%以上。
附件2
天津市防汛抗旱保障方案及牵头编制单位
附件3
天津市防汛抗旱指挥部办事机构设置情况

附件4
防汛抗旱应急响应分级标准
一、出现下列情况之一,启动四级应急响应:
(一)本市及上游区域将发生流域性强降雨。
(二)一级行洪河道或于桥水库发生一般洪水。
(三)4个及以上涉农区发生轻度干旱。
(四)其他需要启动四级应急响应的情况。
二、出现下列情况之一,启动三级应急响应:
(一)一级行洪河道或于桥水库发生较大洪水。
(二)一级行洪河道水位超过警戒水位,且接近保证水位。
(三)一个蓄滞洪区即将达到分洪条件。
(四)一级行洪河道堤防发生较大险情。
(五)大型水库发生较大险情。
(六)中、小型水库发生重大险情。
(七)4个及以上涉农区发生中度干旱。
(八)其他需要启动三级应急响应的情况。
三、出现下列情况之一,启动二级应急响应:
(一)市气象局发布暴雨橙色预警信号。
(二)一级行洪河道或于桥水库发生大洪水。
(三)一级行洪河道水位达到保证水位。
(四)一个蓄滞洪区启用。
(五)一级行洪河道堤防发生重大险情。
(六)大型水库发生重大险情。
(七)4个及以上涉农区发生严重干旱。
(八)其他需要启动二级应急响应的情况。
四、出现下列情况之一,启动一级应急响应:
(一)市气象局发布暴雨红色预警信号。
(二)预计一级行洪河道或于桥水库将发生特大洪水。
(三)两个及以上蓄滞洪区启用。
(四)一级行洪河道堤防发生决口险情。
(五)大中型水库发生溃坝。
(六)4个及以上涉农区发生特大干旱。
(七)其他需要启动一级应急响应的情况。